Camera | 5.Linux v4l2架构(基于rk3568)
0赞
发表于 6/1/2023 2:30:05 PM
阅读(4151)
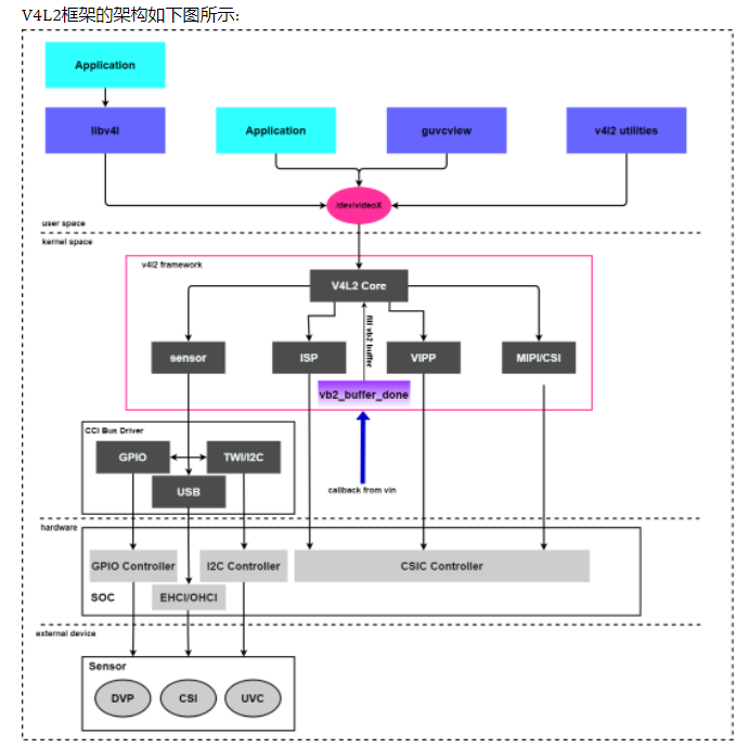
上一篇我们讲解了如何编写基于V4L2的应用程序编写,本文主要讲解内核中V4L2架构,以及一些最重要的结构体、注册函数。
厂家在实现自己的摄像头控制器驱动时,总体上都遵循这个架构来实现,但是不同厂家、不同型号的SoC,具体的驱动实现仍然会有一些差别。
读者可以通过本文了解各个结构体与对应的摄像头模块、SoC上控制器模块、以及他们之间接口关系,并能够了解这些硬件模块与V4L2架构之间关系。
下一张我们基于瑞芯微rk3568来详细讲解具体V4L2的实现。



























原文链接:https://mp.weixin.qq.com/s/1r-DuSx8XWrspiqZqs5Ksg

电子技术应用专栏作家 一口Linux
