FPGA实战演练逻辑篇33:实时时钟芯片电路设计
0赞
发表于 2016/1/29 14:11:26
阅读(3307)
实时时钟芯片电路设计
本文节选自特权同学的图书《FPGA设计实战演练(逻辑篇)》
配套例程下载链接:http://pan.baidu.com/s/1pJ5bCtt
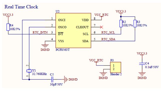
如图3.76所示,U2是一颗实时时钟(RTC)芯片,该芯片需要外部供32.768KHz的时钟晶体,这个晶体的振荡需要借助一颗30Pf(8pF)的电容。该芯片和FPGA之间通过I2C总线接口进行数据传输。该芯片的供电要借助外部连接的一颗纽扣电池。(特权同学,版权所有
)
图3.76 实时时钟接口电路
U2的各个引脚定义如表3.13所示。(特权同学,版权所有)
表3.13 实时时钟芯片的引脚定义
引脚 | 信号 | 功能 |
1 | OSCI | 32.768KHz晶体输入引脚。 |
2 | OSCO | 32.768KHz晶体输出引脚。 |
3 | INT# | RTC芯片中断产生引脚。 |
4 | DGND | 电源地。 |
5 | SDA | 用于读写寄存器的I2C总线数据信号。 |
6 | SCL | 用于读写寄存器的I2C总线时钟信号。 |
7 | CLKOUT | 时钟输出引脚,本实例不使用,直接悬空。 |
8 | VDD | 芯片电源输入,连接到3V的纽扣电池供电。 |
