1引言
随着变频调速技术的不断发展,某些原不采用电机调速的领域亦引起人们的重新考虑。如空调、冰箱等新使用的电机采用单相输入、三相输出的变频调速工作方式以后,较之传统的断续工作方式,可使整机在制冷速度、保温程度、耗电量、噪声指标及寿命等方面均有明显改善。在设备体积不大,负载电机功率较小的场合,如采用体积大、价格高的通用变频器是不合适的。而需要一种小型化、成本低的变频调速器。本文在变频器的设计中采用新的控制方式利用新器件和低价格的通用器件相结合设计方式,很好地实现了这一目标。
2三相PWM波形的产生
对电动机电压空间矢量实施控制,可以得到逼近圆形的磁链轨迹,以减小电机低频的转矩脉动和谐波电流损耗。习惯上也称磁链(通)轨迹控制法。这里采用可编程逻辑器件GAL(GenericArrayLogic)与少量的通用集成器件实现电压空间矢量控制法,可得到开关频率较高的三相PWM波形,由此驱动的逆变器输出电压有较高的相位对称度。同时采用变频定宽信号与基本PWM信号综合,实现恒压频比控制,电压、频率同步平滑调节,电路简单,调试方便,成本低廉。
![]()
图1 三相PWM波形的形成原理框图
图1给出三相PWM波形的形成电原理框图。图中数字电位器根据应用的情况可分别采用按键式的X9511或微机控制式的X9312;软起动部分采用RC积分电路,使给定电压缓慢上升,以实现变频起动,起动时间可调;u/f压频转换器选用了性能适中、价格便宜的通用器件CD4046,其输出电压(Uo)从0V~5V,输出频率相应从0kHz~8.5kHz;定宽调频部分要输出2种信号,1种是定宽调频脉冲,宽度为2μs,作为GAL的时钟信号和逆变桥要求的前死区,另一种脉冲在低输入频率时略有变化,以实现逆变器低频时的电压补偿和恒定的压频比。
GAL16V8作为分频编码器和开机、停机、保护等信号的结合。GAL20V8作为综合分配输出电路、按照预先写入的周期开关状态进行分配后,再综合脉冲宽度调制、开、停机、正反转、保护等信号,最后输出带有死区的六路PWM波。
输入频率最大值fimax与输出频率最大值fomax有如下关系:
fimax=2mNfomax(1)
m为输出电压相数,N为磁链轨迹扇区的磁链增量小段数。
本电路选用m=3,N=16。
3驱动电路与主电路
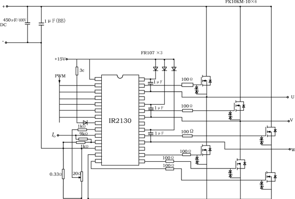
由于电机额定电压为200V,额定功率为0.2kW,其功率较小,结合价格的因素,选用廉价的MOSFET加IR公司的驱动器IR2130,其电路图如图2。
来自PWM波形发生电路的三相六路控制信号经光耦隔离后分别按相位送入IR2130的3个“输入信号发生器”的输入端,由此产生同一相上、下臂栅极控制信号,其中下臂信号直接送至输出驱动,上臂信号则经IR2130内部的脉冲发生器和锁存器再送至输出驱动。锁存器同时兼有欠压检测功能,欠压情况下

图2变频器驱动电路与主电路原理图
封锁三路上臂,达到保护目的。IR2130还具有主电路电流检测和过流保护功能。
主电路用MOSFET选择
P=200WUi=200VPO=×UO×Io×cosφ(2)
cosφ=(motarOutput)/(InverterCopacity)=0.5(3)
Uo=0.9×Ui(4)Ic=(×1.5×1.4)Io(5)(6)
根据上述计算和价格因素,选用了三菱公司
的FK10KM-10
主电路滤波电容的计算:
Pi=PO/η=200/(0.5×0.9)=444(7)
I=Pi/Ui=444/(220×1.4)=1.4(A)
(8)
设允许半周期纹波电压的峰-峰值为30V
C=It/△U=(1.4×10×10-3)/30
=466μF(9)
整流采用单相不可控全桥整流模块,其价格便宜,耐冲击电流较大,因此这里就不必要采用防止电流浪流的措施。
由于FK10KM-10管子的耐压不高,良好的吸收回路及合理的布线是必须的。
驱动模块IR213P是低电压的逻辑电路和高功率开关器件之间的接口。因此,信号接地和大功率接线不应该混合在一起,避免互相干扰。这些基本准则如下:
(1)必须避免布线产生的同相电流,使负载电流流入信号电路。
(2)负载电流环尺寸必须小,使电路电感为最小。
(3)大电流线必须充分去耦,必须使电感尖峰最小。

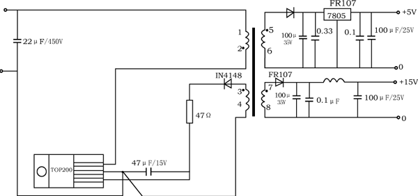
图3变频器控制电源
(4)高压、高dv/dt点之间必须有良好的屏蔽,且提供低电平信号电路。
(5)变压器设计应使邻近线圈与铁心之间的电压梯度为最小,以防止灵敏信号电路中的容性耦合电流。
(6)功率开关dv/dt值应尽可能地低,这样才能使感应母线电压尖峰为最小。
4控制电源DC/DC的设计
通用变频器对其控制电源不仅要求其性能稳定可靠,而且还要有隔离和耐高压。它的特殊要求是输入电压在很宽的范围内,都能正常工作,以保证逆变器功率开关管的安全。根据这一特点,结合低价格的要求,这里我们选用了TOP200组成的单端反激式DC/DC。其设计要求是:
输入直流电压50V~370V;
输出+5V,114mA;+15V,53mA
其电路如图3所示。
变压器的设计计算如下:
(1)计算变压器一次侧电流:
占空比δmax=0.45fk=100kHz
(2)求最小占空比(3)计算变压器的一次侧电感量(4)选择磁心和骨架尺寸
取BS=3300×10-4T
选Bmax=1500×10-4T选EI22
δe=0.21cm2δc=0.56cm2
δeδc=0.118>0.026
(5)计算空气隙长度Lg
(6)计算机变压器一次侧的匝数
5结语
采用上述方案构成的三相输出变频器,选用叠层结构,其尺寸不大于120×110×70mm3,调试方便。样机由西安微电机厂测试,其性能优良,各项指标均达到了设计要求,价格便宜。经压缩机厂半年多使用,性能稳定、可靠。因此本方案是可行的,具有推广应用价值。
