引言
目前,我国的路灯系统主要依靠人工管理,需要工作人员定时开关灯; 且当路灯出现故障时,不能及时发现和有效处理。如果采用路灯智能监控系统,不仅能够及时发现路灯的故障情况,减少大量的人力,还能节省路灯能耗,对城市的节能改造作出巨大贡献。
在路灯监控系统中,数据通信的方案主要有三种:
第一种方案采用总线通讯技术, 如RS485、CAN 总线等。该方案技术上最成熟,但是需要额外布线,对于改造路段实施起来难度较大。
第二种方案通过无线通信方式, 包括GPRS、蓝牙、ZigBee 等方案。采用GPRS 通信方式成本太高,一般不会考虑。目前最适合的是ZigBee 通信技术,ZigBee 是一种廉价的低速无线个域网,相对于蓝牙通信具有价格更低、距离更远、支持节点数目更多等优点。ZigBee 适合于网状结构系统, 采用DSSS /O-QPSK 调制,能够有效克服无线传输中的多径干扰问题,传输可靠性高; 但路灯网络中的所有节点分布在一条直线上,延伸至几公里甚至几十公里,并不是ZigBee 理想的拓扑结构。而且无线方式对环境的依赖性较大,在天气恶劣的情况下会影响通信质量。因此ZigBee 技术应用于路灯监控系统的实际效果尚需验证。
第三种方案采用电力线通信( PLC,Power LineCommunication) 技术, 该方案以电力线为通信介质,减少了布线成本,而且对外部环境的依赖性较小,可靠性更高,与前两种方案相比更加适用于路灯监控网络。电力线通信分窄带调制方式和宽带调制方式。由于路灯监控系统需要传输的数据量较少,因而对传输速率的要求不高,窄带PLC 技术就可以满足通信要求; 而宽带PLC 技术则主要应用于大流量数据( 如多媒体数据等) 的高速传输,而且由于宽带通信所占用的带宽很宽,很容易超出CENELEC规范所规定的频率范围,所以在监控系统中一般不采用。早期的窄带电力线通信一般采用简单的模拟调制技术,其抗干扰能力不强,应用范围有限。但是随着信号检测技术和DSP 技术的发展完善,窄带通信如BPSK ( 二进制相移键控技术) 的抗干扰能力得到很大提高,将会更加适用于PLC 网络。
综上分析,本文选择电力线窄带BPSK 通信方式作为监控系统的通信方案,并根据路灯系统的特点,提出了可行的系统结构; 随后,本文描述了系统中各个组成部分的设计思路,并详细设计了路灯节点。
1 系统概述
为实现路灯的优化管理,路灯监控系统需要收集每盏路灯的状态和环境信息,汇集到电脑终端,集中优化处理后,控制每一盏路灯的输出光通。整个系统的实现框图如图1 所示。

图1 系统实现框图
图1 中,路灯监控系统主要包括路灯节点、i.Lon SmartSever ( 电力线网络管理器) 以及在电脑终端运行的路灯监控软件。路灯监控软件通过因特网控制LonWorks 控制网中的所有路灯节点; 每一个LonWorks 控制网相当于一个因特网上的站点,配有一个IP 地址, 通过访问该IP 地址, 实现对LonWorks 控制网的访问。
i. Lon SmartSever 以主从方式管理LonWorks 控制网,并能通过Ethernet 接口或GPRS 通信模块以拨号方式接入因特网。这样, 控制中心通过与i.Lon SmartSever 进行数据交换, 就可以对LonWorks控制网上的每个节点进行监控。此外, i. LonSmartSever 带有多个I /O 端口,用于收集道路的环境信息( 照度、湿度等) ,作为调光依据。
在监控中心,路灯监控软件不断巡查各个路灯节点的状态,显示每盏路灯的工作状况和输出功率,既能手动控制每个灯的光通,也可以根据一定的算法自动调整路灯照度。
以下情况可以采用自动调光,包括:
● 根据设定时间段调节照度, 如在后半夜时,调节到半载功率输出。
● 根据天气情况、不同时期的日照情况开、关灯或调节输出光通。
● 根据特殊照明情况调节输出光通。如城市隧道照明场合,为了避免进入或离开隧道时视觉上的不适应,单独调节隧道口的路灯,让其光通缓变。
● 根据特殊路段设定输出光通。如在某一路段发生事故时,输出最大光通,以便事故处理,同时提高道路安全。
2 路灯节点设计
本系统设计的路灯节点包括电力线通信部分、智能电子镇流器部分和高压钠灯部分,电力线通信部分和智能电子镇流器部分通过I2C 接*换数据。其硬件电路实现框图如图2 所示。

图2 路灯节点硬件框图
2. 1 电力线通信
2. 1. 1 硬件设计
电力线通信控制电路主要负责数据在电力线上的可靠传输,其主芯片采用Echelon 公司的PL3120,PL3120 是专用于电力线系统的神经元芯片,内部集成有三个处理器单元和一个电力线收发器。电力线收发器采用窄带BPSK 调制,且具有双载波频率,当主频率受到干扰后,自动切换到预备频率上工作,极大增强了系统抗干扰能力。
如图3 所示,电力线通信控制电路包括高通耦合电路、功率放大滤波电路和PL3120 及其外围电路; 高通耦合电路提取市电线路中的高频信号,经带通滤波电路滤波后传输给PL3120,解调后得到通信数据。同时, PL3120 将发送数据进行BPSK 调制,功率放大后耦合到电网上。PL3120 通过TXSENSE 引脚采样功率放大电路的输出电压,得到的值用来调整TXBIAS 引脚上的电流,从而控制发送功率。

图3 电力线通信控制电路
为保证电力线通信电路的可靠工作,必须对高通耦合电路做优化设计,使高通耦合电路滤除50Hz市电分量的同时,具有较大的输入阻抗和较小的输出阻抗,减小信号的衰减。图3 中,电容C1、C2和变压器T1组成发送通路,变压器变比为1 :1,起到隔离作用; 要减小发送通路的交流输出阻抗,需要选择较大的C1、C2。C2为隔直电容,可以取得大些; 但是C1直接接在电力线上,增大容值会增大体积,增加损耗,因此在不增大C1的情况下,通过恰当设计变压器的漏感Lk,与电容C1在载波频率段产生谐振, 减小输出阻抗。在输入通路中,C1和Lm滤除了50Hz 市电分量,而高频信号分量通过C3和L2的谐振电路,将接收信号放大,得到较强的接收信号。实际电路中Lm取1 mH,Lk取12 μH,电容C1取0. 1 μF,C3取1. 5nF,而L2取820μH。
2. 1. 2 软件设计
LonWorks 系统的最大优点是通信程序设计采用Neuron C 语言。Neuron C 在标准C 的基础上,提供了大量的硬件接口函数,只需调用相应的函数就可以使用该硬件资源; 而且,节点间的通信通过网络变量的绑定来实现,而通信过程完全由底层协议完成,方便了程序的开发。
电力线通信软件实现框图如图4 所示,系统定义了一个输入网络变量( i. Lon SmartSever 对节点的控制命令) 和一个输出网络变量( 节点对i. LonSmartSever 的返回数据), 并与i. Lon SmartSever上相应的输出、输入网络变量绑定。发送数据时,改变本地输出网络变量,与之绑定的输入网络变量的值就会随之改变,而数据的传输过程则完全由底层协议完成,极大简化了程序的开发过程。

图4 电力线通信软件实现框图
2. 2 电子镇流器
如图2 所示,路灯节点中的电子镇流器部分采用普通的两级拓扑结构,前级PFC 电路加后级半桥逆变和谐振触发电路, 并且通过中央处理器电路、采样电路和调光电路收集镇流器的状态信息,并根据命令调光。
电子镇流器有多种调光方式,调频调光、调母线电压调光、调占空比调光等。在大功率高压钠灯中,由于声谐振的频率点较少,所以选用比较简单的调频方式。
以下分析频率变化对输出功率的影响。图5 为电子镇流器的谐振电路,为了减小波峰因子,工作频率通常选在谐振频率的4 ~ 6 倍,不考虑高次谐波通过LC 滤波后的分量,仅对该谐振电路进行基波分析。

图5 谐振电路
基波分量表达式:

其中: Vbus为PFC 电路输出母线电压; Rlamp为稳定工作时灯的等效电阻;输出电压:

其中:


根据式(1)、(2) 可得输出功率:

当f > f0,随着f 的增大,P0减小( 为了使开关管工作于软开通状态,工作频率一般会选择比f0大)。
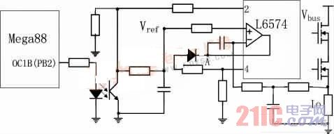
调频调光电路如图6 所示。ATMega8 的PB2 管脚( 计数器比较输出管脚) 输出PWM 波,通过光耦,滤除高频分量后,得到基准电压Vref; 改变Vref,A 点电位改变,4 脚的输出电流就改变,工作频率随之变化( L6574 的4 脚为恒定2V 电压,通过改变4脚的输出电流值改变频率) ; 由式5 可知, 谐振电路的频率改变, 输出功率也随之变化。所以改变ATMega8 输出的PWM 的占空比, 就可以改变灯输出功率,且占空比越大,输出功率越低。

图6 调频调光电路
经过实验测量,得到输入功率—频率变化曲线图如图7。由于输入功率比较容易测量,所以用输入功率的变化来近似表示输出功率的变化。
如图7 所示,满载时,工作频率为43 kHz,输入功率为273W; 随着频率增加, 输入功率近似线性减小, 当频率达到60kHz 时, 输入功率约为100W。在很多路灯应用场合,调节至半载功率已经足够; 而且高压钠灯在38 kHz ~ 100 kHz 频率范围内,为声谐振的安全区,可以实现安全调光。

图7 功率—频率曲线图
3 实验结果
通过模拟现场情况,在1000 米的电力线上均匀挂上20 个路灯节点。实验结果表明,各个路灯节点能够可靠的完成上位机发出的指令,实现单点调光、多点调光和定时调光等,并且能够准确收集自身的状态信息,显示到电脑上。同时,i. Lon SmartSever在没有上位机操作的情况下,可以通过特定的算法对各个路灯节点的输出光通进行调节, 达到预期效果。
4 结束语
随着新的城市节能减排的要求的提出,道路照明系统的优化管理也越来越受到关注,本文提出的基于LonWorks 控制网的路灯监控系统, 选择LonWorks 技术作为路灯监控系统的控制平台,实现了电脑终端对各个路灯节点的实时监控; 并且能够依据路灯所处的具体环境调节输出光通,不但减少了大量的人力、物力和财力,而且实现了更加有效的照明。
本系统还可以方便地应用到其他类型的路灯照明系统中。随着以LED 为主的第四代光源日趋成熟,很多路灯系统都已经采用了LED 灯,而该系统只需将高压钠灯电子镇流器换成带数字接口的LED驱动器就可以正常工作,同时监控高压钠灯和LED灯节点。
