0 引言
低温共烧陶瓷(LTCC) 技术是上世纪80年代中期出现的一种新型多层基板工艺技术, 低温共烧陶瓷(LTCC) 采用独特的材料体系,故其烧结温度很低, 并可与金属导体共同烧制, 从而大大提高了电子器件的性能。
本文利用低温共烧陶瓷(LTCC) 技术的优势设计了一种用于无线局域网的小型化、低噪声的放大器。事实上,低噪声微波放大器(LNA) 目前已经应用于微波通信、GPS 接收机、遥感遥控、雷达、电子对抗、射电天文、大地测绘、电视及各种高精度的微波测量系统中,而且, 随着工业技术的发展, 其小型化技术也越来越受到人们的关注。
1 LTCC的技术优势
与普通的FR4板材相比, LTCC基板具有明显的高频优势。由于其三维多层集成功能,因此,与传统的微波板(主要是聚四氟乙烯PTFE类产品) 相比, LTCC在体积上占有明显的优势。此外, LTCC材料的介电常数范围宽, 可适应各种频段的应用需求。与HTCC相比, 由于LTCC烧结温度低, 可采用低熔点、低损耗的银、金等导体浆料进行布线印刷, 因而极大地降低了LTCC产品的损耗; 并且与开云棋牌官网在线客服工艺的热胀系数非常接近, 更利于有源/无源集成。综上所述, LTCC技术具有如下优点:
◇ LTCC材料具有优良的高频高Q特性, 使用频率可高达几十GHz,能很好的满足日益发展的无线射频微波应用要求;
◇ 使用银、金、铜及其合金等高电导率的金属材料作为导体材料, 有利于提高电路系统的品质因子, 制作的电路导体损耗小;
◇ 集成度高, 低温共烧陶瓷(LTCC) 可以制作层数很高的电路基板, 一般可以达到几十层甚至上百层,并可将多个无源组件埋入其中, 而且能集成的组件种类多、参量范围大。除L/R/C外,LTCC还可将敏感组件、EMI抑制组件、电路保护组件等集成在一起, 并对有源器件/芯片可表贴,以实现有源/无源集成, 有利于提高电路的组装密度;
◇ 可适应大电流及耐高温特性要求, 并具备比普通PCB电路基板更优良的热传导性;
◇ 可靠性高, 耐高温、高湿、冲振, 可应用于恶劣环境, 如军事通讯设备、航空航天电子、汽车电子等;
◇ 成本较低, 属于非连续式生产工艺, 允许对生瓷基板进行检查, 从而提高成品率, 降低生产成本。
2 整体设计方案
2.1 低噪声放大器设计原理
低噪声放大器与一般的放大器的不同之处在于, 低噪放是按照噪声来最佳匹配而并非最大增益点, 因此, 增益相对会下降。噪声最佳匹配情况下的增益称为相关增益。通常相关增益比最大增益大概低2~4dB。
2.2 性能指标、器件选择与单级电路仿真
本设计采用两级放大, 指标要求如下: 噪声系数≦0.8dB;增益≧24dB;增益平坦度为±0.5dB;输入输出驻波≦1.3, 且DC~14GH稳定。
设计时, 第一级放大器可选用ATF55143,它的优势是增益高,噪声系数小, 体积小, 工作电流较小, 静态工作点稳定, 不易自激。其基板采用ferro公司的A6膜片并考虑到内埋置电感、电容与机械强度等因素,电路基板的厚度为0.6mm。
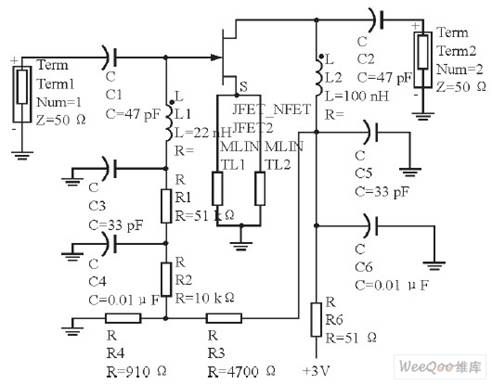
第一级偏置与匹配电路的示意图如图1所示。

图1 第一级偏置与匹配电路示意图
图1 中, C1、L1、C2、L2的合理选择对噪声、S11、S22、增益等能否达到指标具有非常重要的作用。这两组L/C高通滤波电路也能有效的抑制低频震荡。R1和R2的合理选择不但可以降低漏电流, 而且还可起到稳定低频信号的作用。
C3、C6旁路电容可起到滤波和稳定的作用。R3、R4则用于为栅极提供合适的开启电压。
源级串联负反馈对全频带的稳定性有着举足轻重的作用。这两段微带线相当于串联了一个小电感, 其好处是简单、方便、可以降低成本, 且方便调试。电路可以通过合适的匹配与负反馈巧妙的把偏置电路与输入、输出电路结合在一起,这样,不但可以节省面积而且可以减少器件并节省成本。
本设计的第二级采用的是RFMD公司的单片放大器SPF-5O43Z, 它的优点是体积小, 便于小型化设计、噪声低、供电电路简单、且稳定性好。这两级放大器均是单电源供电, 供电电压低, 电流小, 便于调整。
2.3 两级电路的调试与优化
两级电路合并与调试过程中所遇到的困难,主要是稳定性与输入驻波可能不达标的问题。在仿真过后, 也会发现很多地方并不符合实际要求, 比如电容、电感、电阻的值可能不符合实际需要, 线宽太窄等。因此, 在仿完单级电路之后, 如果只是简单的把各级电路连在一起,往往会达不到指标要求。图2所示就是其整体电路的仿真结果。

图2 整体电路仿真结果
实际上, 通过调试和优化, 其结果也可以达到所要求的指标。然而, 单级电路仿真后, 由于级间匹配等问题, 一般还要进一步调试与优化,特别应当注意的是第一级放大器的S22虽然在仿真时可以不用要求太严格, 但也不能太差, 一般要求S22要小于-10dB, 否则会在两级合并时严重影响输入、输出驻波。图3所示是ADS的整体仿真电路。

图3 ADS整体电路仿真图
3 内埋置技术仿真
内埋置技术现在是小型化电路与系统研究的重要方法之一, LTCC技术为无源器件内埋提供一个良好的平台。通过HFSS软件可以仿真出需要的电容与电感。本文以ferro公司的A6 (介电常数为5.9) 为例来仿真本电路所需要的电感与电容, 而且这种电感与电容的自谐振频率要远远高于一般贴片封装的电感与电容。而通过内埋置技术, 可以把电路中大量的无源器件埋置到基板中,从而大大缩小电路板的面积。图4所示是内埋置技术的2.2μH电感和47pF电容的仿真结果。

(a) 2.2nH电感仿真
47pF电容仿真

图4 内埋置技术的仿真结果
4 结束语
本文介绍了一种基于LTCC技术的S波段低噪声放大器的小型化设计方法。通过LTCC这种新材料与新工艺把无源器件内埋置到电路基板中,再选用合适的小封装器件与合理的电路拓扑结构, 使电路的面积大大缩小,从而实现小型化、低成本之目的。
