0 引 言
多单片机" title="单片机">单片机直流电源" title="直流电源">直流电源控制板" title="控制板">控制板包括A/ D 采集与转换、测量、显示、同步、自动相序判定、移相触发、过流/ 过压保护、缺相检测等部分,与整流变压器,蓄电池,仪表等部件一起构成成套装置。装置有充电、稳流、稳压等工作方式,可供发电厂,变电站,医院,工厂等部门用作控制,操作或照明的直流电源。多单片机电源控制系统硬件电路简单清晰,数字触发脉冲精度高,系统调节速度快、性能指标和可靠性高。
1 系统结构
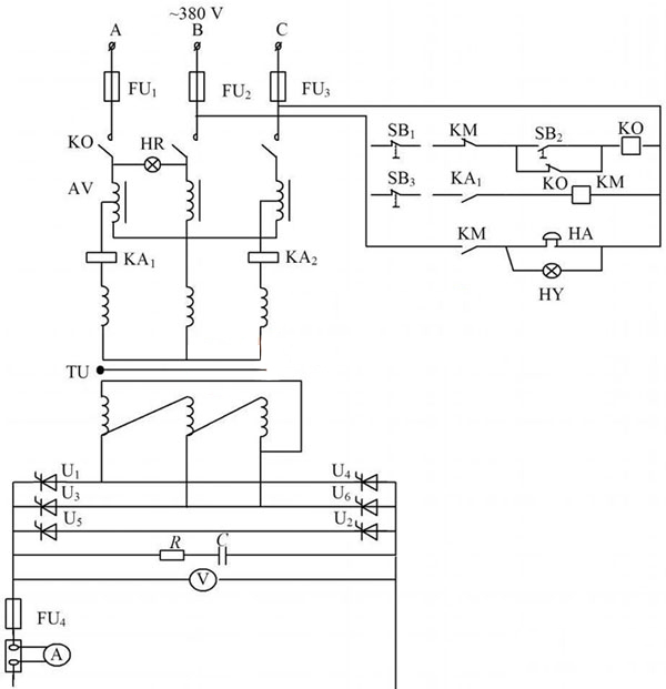
1. 1 整流变压器及主电路
整流变压器及主电路的电路如图1 所示。多单片机直流电源控制系统的变流主电路是三相桥式全控整流电路,整流变压器一次侧控制保护器件有继电器、控制开关、熔断器、电源指示灯等,一次侧接380 V 交流电源。变压器二次侧作为三相桥式全控整流电路供电电源,主电路中有六个晶闸管,该电路中晶闸管的触发脉冲电路必须满足以下条件:

图1 整流变压器及主电路
( 1) 触发脉冲必须与主回路电源同步并有一定的移相范围;( 2) 触发脉冲应有一定的宽度,以保证被触发的晶闸管可靠导通;( 3) 触发脉冲的前沿应尽量陡并具有足够的功率。
1. 2 电源控制板硬件框图
直流电源控制板由四片51 系列单片机组成,分别为GMS97C52,GMS97C51 和两片AT89C2051。
GMS97 系列单片机由韩国LG 公司生产,与TntelMCS 51 系列单片机兼容,且具有低功耗、价格便宜、OT P( One Time Pro grammable) 等特点。电源控制板硬件框图如图2 所示。

图2 电源控制板硬件框图
四块单片机功能简介如下:
( 1) U18 ( ( AT89C2051) 用于接收交流电压,形成矩形同步脉冲,送U 20转发移相脉冲; 同时用于判别相序、检测断线功能。
( 2) U20 ( GMS97C52) 用于A/ D 采集测量,将采集到的测量值进行数字滤波后与整定值比较,根据偏差值修改控制量,从而达到调整电流电压的目的。同时将人机联系的输入值、修改电压、电流的整定值存储于E2 PROM,显示参数和故障信息。
( 3) U19 ( GMS97C51) 是供远控或成组用,接收远方控制信息并传输给U20 ( GMS97C52) ,同时处理由U20输入的报警信息。
( 4) U23 ( A T89C2051) ,接收移相脉冲,调整其宽度,输出双窄脉冲触发晶闸管。
0 引 言
多单片机直流电源控制板包括A/ D 采集与转换、测量、显示、同步、自动相序判定、移相触发、过流/ 过压保护、缺相检测等部分,与整流变压器,蓄电池,仪表等部件一起构成成套装置。装置有充电、稳流、稳压等工作方式,可供发电厂,变电站,医院,工厂等部门用作控制,操作或照明的直流电源。多单片机电源控制系统硬件电路简单清晰,数字触发脉冲精度高,系统调节速度快、性能指标和可靠性高。
1 系统结构
1. 1 整流变压器及主电路
整流变压器及主电路的电路如图1 所示。多单片机直流电源控制系统的变流主电路是三相桥式全控整流电路,整流变压器一次侧控制保护器件有继电器、控制开关、熔断器、电源指示灯等,一次侧接380 V 交流电源。变压器二次侧作为三相桥式全控整流电路供电电源,主电路中有六个晶闸管,该电路中晶闸管的触发脉冲电路必须满足以下条件:

图1 整流变压器及主电路
( 1) 触发脉冲必须与主回路电源同步并有一定的移相范围;( 2) 触发脉冲应有一定的宽度,以保证被触发的晶闸管可靠导通;( 3) 触发脉冲的前沿应尽量陡并具有足够的功率。
1. 2 电源控制板硬件框图
直流电源控制板由四片51 系列单片机组成,分别为GMS97C52,GMS97C51 和两片AT89C2051。
GMS97 系列单片机由韩国LG 公司生产,与TntelMCS 51 系列单片机兼容,且具有低功耗、价格便宜、OT P( One Time Pro grammable) 等特点。电源控制板硬件框图如图2 所示。

图2 电源控制板硬件框图
四块单片机功能简介如下:
( 1) U18 ( ( AT89C2051) 用于接收交流电压,形成矩形同步脉冲,送U 20转发移相脉冲; 同时用于判别相序、检测断线功能。
( 2) U20 ( GMS97C52) 用于A/ D 采集测量,将采集到的测量值进行数字滤波后与整定值比较,根据偏差值修改控制量,从而达到调整电流电压的目的。同时将人机联系的输入值、修改电压、电流的整定值存储于E2 PROM,显示参数和故障信息。
( 3) U19 ( GMS97C51) 是供远控或成组用,接收远方控制信息并传输给U20 ( GMS97C52) ,同时处理由U20输入的报警信息。
( 4) U23 ( A T89C2051) ,接收移相脉冲,调整其宽度,输出双窄脉冲触发晶闸管。
2 硬件设计
2. 1 同步脉冲形成电路
在三相桥式全控整流电路中,控制角是对应的线电压过零点,从全控桥整流电路4# ,6# ,2 # 晶闸管的K 端子分别取得abc 三相相电压接入电路K2 c,K6 b,K4 a端子,如图3 所示。该电路将两相电压接入光电耦合器U 32 ,U32 的4 脚输出信号的负跳变时刻即为各相晶闸管能触发导通的最早时刻,即在此时刻,配合中断,从而实现同步。另外,因为三相电源相位互差120 ,可以分析出,无论电源进线接入的顺序如何,相序关系只有正序和负序两种,在软件中可对其进一步判别并对应发出正确的六路触发脉冲信号。
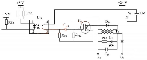
2. 2 驱动电路
图4 电路中RV6 ,R V12 ,C+ 12 起分流作用,能提高触发电路的抗干扰能力,U 6 为输出级功放晶体管,对来自单片机的触发脉冲进行功率放大,T8 是脉冲变压器,L7 指示晶闸管工作情况,CF6和RL7能提高晶闸管抗干扰能力,降低门极输入阻抗。

图3 同步脉冲形成电路原理图

图4 脉冲控制单元与触发电路
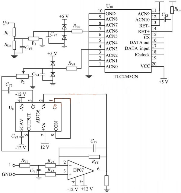
2. 3 电流电压采样电路
在图5 电路中,模/ 数转换器选用的是T I 公司12 位逐次逼近式芯片T LC2543,其带有采样保持,串行三态输出等功能,在仪器仪表中有较为广泛的应用。电流采样电路应用了真有效值转换芯片AD736,简化了软件设计。主电路输出的电流电压信号经A/ D 转换后送入单片机U20 ,单片机再根据偏差值修改控制量以及实现过压过流保护、故障判断等功能。

图5 电流电压采样电路
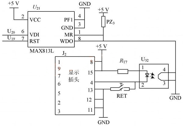
2. 4 看门狗电路
控制板上设置了带有看门狗定时器的up 监控电路,即采用了MAX813L 芯片,如图6 所示。监控电路工作时,若在1. 6 s 内未检测到其工作,它将持续发复位信号,直到程序恢复正常。
3 软件设计

图6 看门狗电路
3. 1 同步配合的实现
首先根据三相同步电压信号向单片机提供中断信号,在单片机响应中断以后,根据三相全控桥整流电路对触发脉冲的要求来出触发脉冲。每当到a,b 相的换相点时,如图3( a) 所示,a 相与b 相之间的相电压比较会产生一下降沿信号给U 18 单片机的外部中断1 引脚( INT1) ,通过中断服务事件产生一个同步脉冲,同步脉冲送U 20 ( AT 89C52) ,波形图如图7 所示。

图7 同步脉冲波形图
3. 2 触发脉冲移相及脉宽控制
该系统是通过改变单片机片内定时/ 计数器的计数值达到改变触发角,从而改变直流电压和直流电流的大小。
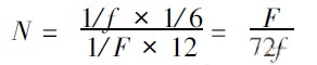
U18单片机产生的同步脉冲送到U 20单片机,U20 单片机通过将测量值与整定值进行比较,比例调节,使得测量值等于整定值,同时产生移相脉冲给U 23的外部中断1( INT1) ,响应外部中断1 后,P1 口就开始输出第一个编码脉冲,同时定时,对应每60°发一个编码脉冲,一直到最后一个编码脉冲发送完成,再返回等待外部中断1( INT1) 的下一中断请求,即上层机发送移相同步脉冲给U23单片机。脉冲编码中采用双脉冲编码,实现双脉冲触发。在此过程中,T0 作计数器用,计数满N 次则发触发脉冲。N 的计算方法如下:
已知: 电源频率f = 50 Hz,晶振频率F = 8 MHz,定时为60°,则:

根据N 值以及定时/ 计数器的工作模式,可以计算出定时/ 计数器的初值。
3. 3 比例控制调节程序
为使输出电压/ 电流值和整定值吻合,在软件控制中,使控制量正比于整定值与测量值之间的偏差,从而使实际输出值不断跟随整定值,最终达到一致。另外,在该子程序中,系统启动后,在5 s 之内,调节子程序只允许控制量以一个单位为步长,步进增加,这样可以防止电压上升过快,从而实现软启动。
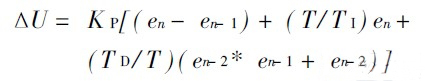
控制量正比于测量值与整定值的偏差,理论上采用PID 算法,调节用离散差分方程表达式如下:

式中: en ,en- 1 ,en- 2 分别为第n 次,n - 1 次和n - 2 次电压的偏差值; K P ,T I ,T D 分别为比例系数、积分系数和微分系数,T 为采用周期。
4 结 语
该直流电源控制板在设计中具有以下几大突出特点:
( 1) 采用中断功能: 四片51 系列单片机,每片有4 个中断源,如同步、移相、相序判别及缺相等信号的传递均利用中断功能,从而明显提高了系统响应速度和可靠性。
( 2) A/ D 的分辨率为12 位,定时器的最小计数间隔为1. 5 s,小扰动时电压电流精度可达5 ? 。
( 3) 具有电源相序自动识别、缺相自动检测、故障报警及状态显示等功能。
( 4) 多单片机控制设计,使单片机功能单一,提高了调节速度及系统性能的可靠性。
