移动因特网设备(MID)是一种集成了无线通信与计算功能的新兴产品,旨在提供比笔记本电脑更高的便携性和比手机更大的显示屏。
MID系统的框图如下图所示。
整个方案以CPU为核心,配合外围的音视频和存储等器件,共同构成了MID系统。其各个部分分别对应的电源系统如下图所示:

整个电源系统从AC-DC适配器开始,分别应用到
a 充电管理单元(6.6-8.4V1A,两节锂电池充电)、
b RTC(采用LDO输出3.3V电压)、
c USB&DVI单元(12V/9V至5V,可采用高压DC芯片同步降压实现)、
d LCD单元(5V升压至10-15V实现)、
e CPU(5V同步降压为3.3V)、
f 蓝牙及存储单元(5V同步降压实现)、
g Audio &Video Codec单元(5V经LDO实现)
从电源系统看,AC-DC输出后,12V转5V是整个电源系统的衔接中最重要的一环,其稳定性和效率直接影响其后面的多个单元。这里需要耐高压(考虑裕量,耐压15V以上为宜),能过大电流(1.5A以上)且高效率的电源方案。
无锡芯朋微电子有限公司针对这一应用,推出了高压DC-DC降压芯片AP2952。
AP2952是一款单片同步整流降压稳压器,它集成了导通阻抗130mΩ的MOSFET,可以很宽的输入电压范围(4.75V-18V)内提供2A的负载能力。电流模式控制使其具有很好的瞬态响应和单周期内的限流功能。可调的软启动时间能避免开启瞬间的冲击电流,在待机模式下,输入电流小于1uA。
AP2952封装为SOP8和SOP8-PP, 同时提供了紧凑的系统方案,可以最大限度的减少外围元件。
主要特性
2A输出电流
输入电压范围4.75到18V
内部集成130mΩ的功率MOSFET
输出可调范围为0.925V到15V
效率可达95%
可调软启动时间
外围使用低ESR瓷片电容可保证其稳定工作
固定的450kHz工作频率
每个周期内都有限流功能
具有欠压保护功能
散热能力较强的SOP8和SOP8-PP封装
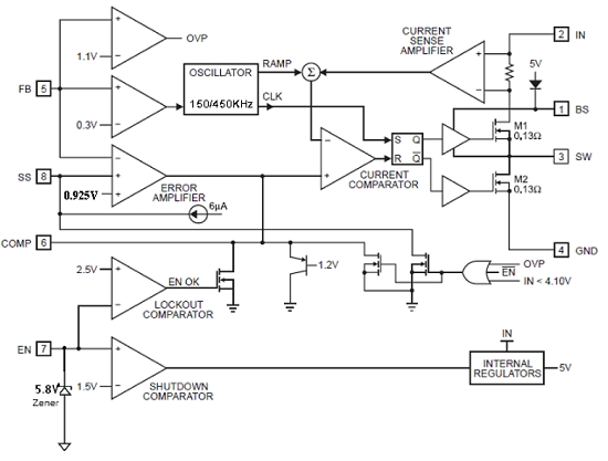
内部框图如下图示
12V转5V方案(采用AP2952电源管理芯片)

1)FB端电阻值

其中Vfb=0.925V(内置EA),Vout=5.0V,取R2=10KΩ(推荐典型值),则由上 式可计算出R1=44.2KΩ。
2)SW端电感L1的取值,

其中fs=450KHz,Vout=5V,Vin=12V,
ΔIL=IL*r,r为电流纹波率,取r=0.4(参考美国Sanjaya Maniktala 编著的《精通开关电源》(人民邮电出版社)第52页“r的最佳值”一节),则
ΔIL=IL*r=1.5A*0.4=0.6A
代入L公式,可得L=10.8uH ,取L为10uH。
3)Comp脚R3 C3的取值,推荐用 6.8K 和 3.9nF的RC电路补偿
4)GND 芯片地端
5)BS端(High-side Gate Boost input),接0.01uF的电容至SW端
6)输入电压12V直接连到IN端,接100K电阻连到EN端。
测试的效率曲线如下图示,12V输入 5V输出1.5A时效率可达90%。

除了在MID中的应用,AP2952适用于DVB,Notebook和DSP power supply的高压DC-DC转换电路。AP2952的批量应用已近开始,优异的性能和独特的高压工艺为致力于高压DC-DC电源管理的工程师们提供了新的选择。
