随着3G技术的发展,系统容量的不断提高,对系统的线性要求越来越高。功放作为通信系统的主要非线性单元,其性能的改善在整个系统中的作用至关重要。单纯采用用功率回退的方法去满足线性要求越来越困难,同时也难以满足日益提高的效率要求。因而使得很多线性化技术被不断应用到功放设计中。
目前已商用的线性化技术包括前馈、DPD和模拟预失真。其中前馈技术主要的缺点是,误差环路不能同时放大有用信号,导致效率非常低;而DPD技术主要的特点是,通过处理基带信号达到预失真的效果,因此需要将射频信号先转化成基带信号,处理完成后再还原成射频信号与PA的输出信号进行合成,完成信号的校正,其最大的缺点是系统复杂、难以调试,有效带宽受限。与以上两种线性化手段相比较,模拟预失真系统结构简单,容易调试,效率也可满足需求,因此已成为现在比较受欢迎的线性化方法。
不过,模拟预失真最重要的就是选择合适的非线性器件,其特性要和LDMOS非常接近,才能模拟出PA的非线性特性,最终达到预失真的效果。而这样的器件选择需要大量的实验数据和验证,这给前期研发带来很大挑战。
本文采用Scintera公司内部集成的新型预失真芯片SC1887,配合NXP公司的BLF6G22LS-130,使用Doherty结构,前级推动使用BLM6G22-30G,最终完成WCDMA 30W功率输出,为直放站客户提供了一种针对20W整机的高效、节能的解决方案。
SC1887 预失真电路构成
与传统的模拟预失真电路相比较,SC1887 大幅简化了预失真电路的结构,减少了外围元器件的应用,从而使得整个电路更加紧凑、更易小型化;同时进一步提升了系统可靠性。实现原理如图1 所示。
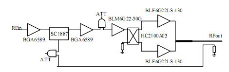
图1 SC1887 预失真实现框图
该电路采用了闭环结构,对消效果比传统的开环结构更优异。该芯片通过调节 RFin、RFout 和FFFB 三个端口与各个巴伦之间的匹配,可以在 600MHz 到2.8GHz 的带宽内正常工作。本方案采用村田制作所(Murata)的高Q电容和低差损电感,将三个端口回波控制在 18dB以上(该板是采用 Isola公司的专用板材 IS680设计的四层板)。同时可通过 SPI 和计算机相连,随时监控其工作状态,使调试更加简捷高效。
具体实现方案
DXY 鼎芯实验室采用 NXP公司的高性能 LDMOS,独立设计出一种实用的 Doherty 结构,与模拟预失真芯片 SC1887 实现了完美结合。射频方案中的预推动采用 NXP RFSS BGA6589,推动级采用NXP BLM6G22-30G,末级采用 NXP BLF6G22LS-130。相比于业内其他厂家的产品,NXP 的LDMOS 效率高、增益高,在高效率、大功率功放应用方面有着不可替代的优势。
其中 BLF6G22LS-130 单管增益可达 17dB,饱和效率55%,做成 Doherty 后增益也有 15-16dB,末级 6dB 回退效率在 40%以上。BLM6G22-30G 是塑封的集成二级 IC 管,增益高达 28dB,效率高,是做大功率推动级的首选方案。同时为了提高输出功率,采用研通(Yantel)高频技术公司最新推出的低插损电桥 HC2100A03。
SC1887对 RFin、RFFB 两个端口的输入信号强度都有一定动态范围要求。为了与功放更好的配合,在环路内使用两个 ATT 电路,实时调节主通路和反馈通路的增益范围,确保 SC1887 在一定的功率输出动态范围内有很好的表现。具体实现电路原理如图 2 所示。

图 2 功放原理框图。
测试结果分析
测试结果如表 1 所示。从测试数据可以看出,在 Pout=44.7dBm 时,对消后A可以满足 3GPP频谱发射模板。效率可以做到 27%,比普通回退功放提高 10%以上远远超出运营商的招标要求,符合当今节能环保、绿色低碳的发展需求。

表 1 WCDMA 单载波测试结果
通过分析以上测试结果可以看出,该方案有如下几大优势:
1.效率高:采用 Doherty 加模拟预失真的线性化技术,该方案与普通的 HP提高 10%以上。
2.成本低:功放管在整个功放成本中占主要地位,同样的功率输出,该方案少一半的使用量,节省成本。
3.结构简单,易于调试:简化了预失真电路的结构,减少了外围元器件的路更加紧凑,提高了整个系统的可靠性和一致性,便于生产调试。
附录:功放的非线性失真及传统模拟预失真的实现功放的非线性失真特性主要由 AM-AM 失真、AM-PM 失真两个特性来表征,如为了便于分析,我们忽略功放的记忆效应,将功放的传输特性标识为:


图 3 2140MHZ 测试结果

图 4 WCDMA30W PA 方案测试平台

图 5 功放的 AM-AM、AM-PM 特性示意图

图 6 预失真原理框图.

图 7 模拟预失真实现框图.
为了保证足够的对消效果,一般预失真都采用双环结构,其实现框图如图 7 所示。
其中通路 III、IV 构成预失真产生环路,合路后经通路 V 通过必要的衰减和移相再与通路I的主信号合成最终完成预失真的效果。一般通路 IV 上的 IM3 产生器的器件选择都比较严格。整个电路需要 IV、V 两个通路同时严格的调整衰减和相位,结构比较复杂,调试难度也很高。
