摘要:针对目前机车" title="机车">机车大功率直流变换器" title="直流变换器">直流变换器结构复杂,容易发生故障等现象,设计了一种相对简单、可靠的中、大功率直流变换器。介绍了该多输出机车直流变换器的工作原理,阐述了主电路和保护电路" title="保护电路">保护电路新的设计方法,对调试中容易出现的问题进行了分析,并给出了解决方案。实际应用表明,该直流变换器运行可靠,效率高,具有良好的实用价值和推广意义。
关键词:实用;多输出;直流变换器;保护电路
1 引言
随着科技的进步,对早期内燃机车上应用的电子设备进行更新换代已成必然趋势。内燃机车上的供电一般都由其所带发电机提供,为把发电机的输出电压转换为机车照明、无线调度等用电电压,必须经过一个转换装置——直流变换器。目前机车上常用的多输出直流变换器采用的是自激推挽、多级变换电路,结构十分复杂,而且极易出现功率管“直通”等现象,使用中稍有疏忽,便可能使变换器失效,给机车运行带来不必要的麻烦甚至安全隐患。为此,本文将探讨以他激推挽电路设计多输出直流变换器,设计中没有采用以往常规的设计方法,而是一切从简练、实用出发,并对保护电路进行了非常可靠的设计——从原边多点加以设计。实际应用表明,该变换器结构简单、运行可靠、效率高,实用性非常强。
2 多输出机车直流变换器的总体介绍
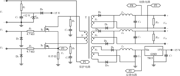
该直流变换器输入电压范围为70~135V(额定值为110V),输出为24V、50V等。输出额定电流均为4A。由此可知输出功率约为:P=(24+50)4=296W,属于中大功率型变换器,直接用正激或反激电路难以提供如此大的电流,考虑到采用半桥和全桥电路的相对复杂性,采用了他激推挽电路。其主要电路包括输入滤波电路、输出滤波电路、辅助电源电路、控制电路、驱动电路,反馈检测电路,功率变换电路,保护电路等,其电路结构图如图1所示。
图1 总体电路结构
变换器工作原理如下:组成控制电路的脉宽调制器能产生频率固定而脉冲宽度可以调节的驱动信号,控制两个功率管S1及S2(如图3所示)以180°的相位差交替通断来调节输出电压的高低,利用误差放大器和电压测定比较器通过光耦形成电压闭环,输出电压经过精密电阻分压后再与基准电压比较,从而调节驱动信号的占空比使输出电压跟随误差电压变化而变化,假如由于某种原因(如输入变化,负载变化等)使输出电压升高时,脉宽调制器就会改变驱动信号的脉冲宽度即占空比D,使斩波后的平均值电压下降,从而达到稳压目的,反之亦然。对输入上升情况,其稳压过程如图2所示。
图2 输出稳压示意图
下面从直流变换器的主电路以及保护电路来阐明该变换器的设计思想以及对调试中各种易出现的问题进行探讨。
3 直流变换器主电路设计
在主电路中采用的是他激推挽电路,如图3所示。
图3 主电路图
图3中Vi是经过滤波以后的输入电压。V1和V2是从脉宽调制器出来的两路相位相差180°的驱动信号。P1及P3用来设计保护电路,P2用来设计反馈检测电路。P4及P5用来设计切换电路。图中功率管最大承受2倍的输入电压即最大270V,电流最大不超过4A,所以功率管可选用IRF460。变压器第三路输出N3是为控制电路提供电源电压特意设计的。上电初,N3输出为0,控制电路电源电压由输入电压分压、稳压(由R1,C1,D3组成)提供,当电路正常工作时,D4截止,控制电路和保护电路等的电源电压将由N3输出通过7815稳压器供电。
变压器是开关电源最主要的部分。常规设计采用一大堆繁杂的公式进行推导,由于运算量较大,难免造成结果错误。鉴于此,本文采用图表的方法对原、副边进行设计,并考虑管子导通压降等实际情况进行适当微调。由于变换器原边和副边电流都较大,所以采用多股导线。双端型正激电路的具体设计如下。
n1dp2=
;n2ds2=
;
式中:n1,n2为一、二次绕组的股数;
dp,ds为一、二次绕组的线径;
SoKo为磁芯窗口使用面积;
Np,Ns为一、二次绕组匝数。
其中:Np=
;Ns=
Ui为输入直流电压;
U1T为每匝电压值;
UV为整流管压降;
D为占空比,对于双端型电路D取0.6。
变压器工作频率选100kHz,所以线径可以选0.5mm。变压器磁芯选用EI型铁氧体EI-50,查EI-50
的属性对照图表可知窗口使用面积为48.97mm2,每匝电压值为8.044V/匝。由此可求得:原边匝、股
数分别为12匝,8股;副边匝、股数分别为11匝,5股/6匝,5股。在实际调试中,变换器工作时间
一长,磁芯温度便微有升高的趋势,并且输出电压比例也有些失调,经多次微调最终将原、副边匝数
定在12匝,10匝/5匝,在这种情况下,变压器温度不升高,输出电压也和预期值一致。
采用推挽电路特别要注意的是磁通饱和问题。这是由于两个功率管长期导通、关断时间的不平衡性,时间一长,将会造成偏磁。另外,在一个管子关断,另一管子导通瞬间将会有尖峰脉冲出现。解决的方法可以在主电路加吸收电路,如图3的R4及C2和R5及C3。如果输出是复合滤波(电容电感滤波),则可以考虑在输出端电容上串一阻值较小的电阻,便可很好地消去尖峰脉冲。
对于主电路中两个功率管,由于交替导通,当一个管子在栅极正向脉冲驱动下导通时,另一个管子已失去了栅极正向驱动信号,但是由于存贮时间的作用,第二个管子并不是立即截止,而仍处于继续导通状态,从而产生了两个功率管同时导通的“直通”现象,虽然时间很短,却对电路危害很大。这种现象可用缩短关断功率管的存贮时间来消除,避免功率管进入深度饱和,防止对管子进行过量的激励。设计时可以利用一个钳位二极管来使晶体管避免进入深度饱和。其电路如图3中的D1及D2所示。当功率管一旦进入饱和区后,钳位二极管就把栅极的激励电流向漏极分流而使栅极电流不再增加,这样就防止了功率管进入深饱和,从而减小了存贮时间。
在输出滤波设计中,为保证几路输出电压同比例变化,尽量使电感与电容比例大一些,当然也可以设计平衡电路解决这个问题。
4 直流变换器的保护电路的设计
机车直流变换器关系到机车用电安全问题,为提高用电的质量,有效地保护直流变换器,设计良好的保护电路尤为重要。由于本文设计的变换器输入电压有一个范围,所以必须考虑过压、欠压保护。对于电路出现故障导致电流上升,还必须考虑过流保护。
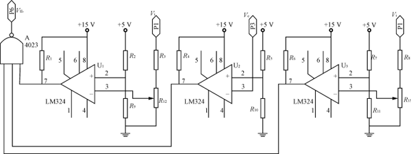
直流变换器的控制芯片选用了TL494,这是由美国德州仪器公司生产的一种电压驱动型脉宽调制控制集成电路,为设计良好的保护电路,要十分清楚它的资源情况。TL494的内部电路由基准电压产生电路、振荡电路、间歇期调整电路、两个误差放大器、脉宽调制比较器以及输出电路等组成。图4是它的管脚图,其中脚1和脚2是误差放大器I的同相和反相输入端;脚3是相位校正和增益控制;脚4为间歇期调理,其上加0~3.3V电压时可使截止时间从2%线性变化到100%;脚5和脚6分别用于外接振荡电阻和振荡电容;脚7为接地端;脚8脚9和脚10脚11分别为TL494内部两个末级输出三极管集电极和发射极;脚12为电源供电端;脚13为输出控制端,该脚接地时为并联单端输出方式,接脚14时为推挽输出方式;脚14为5V基准电压输出端,最大输出电流10mA;脚15及脚16是误差放大器II的反相和同相输入端。由于误差放大器I已被设计用于反馈电路使输出恒定,所以,保护电路必须用TL494的误差放大器II进行设计,即用脚15和脚16进行欠压、过压以及过流保护。为保证在输入电压超出设计范围时保护电路能起到良好的保护作用,本直流变换器将保护电路选在了原边多点,事实证明这样效果非常理想,如图5所示。
图4 TL494管脚图

图5 保护电路示意图
图5中,比较器U1及U3用来设计过压与欠压保护,那么电压的获取显得很重要。以往总是设计在变压器副边,实际上经过变压器后,副边相对原边有一定的滞后,所以,在原边设计过、欠压更为合理。由于输入电压范围在75~135V,所以可按两个临界点75V和135V对外围电阻进行合理估算,确定阻值。
比较器U2用来设计过流保护,在两开关管的源极串上一个0.15Ω的小电阻,用来获取过流检测的电压值(见主电路图3的Ve处)。输入电流以最大4A计算,当电路工作时,功率管导通,漏极和源极流过的电流相等。对于图3中0.15V小电阻的对地电压为Ve=0.15×4=0.6V,所以,选择适当的电阻比例设计LM234的同相端电压为0.6V左右即可。
因为无论过压、欠压还是过流,从比较器输出的无非两种电平0或1,所以引入一个与非门,其输出VII-接到TL494比较器II的反相端(脚15),以上任何一种情况发生都将导致与非门输出低电平,从而使TL494截止,电路停止工作。
另外,必须在输出端设计以继电器为主的切换电路,当变换器出现异常情况无法提供输出电压时,继电器便动作,将机车上用电切换到备用蓄电池,以保证机车供电的连续性。
5 有关实验波形
两个功率管栅极驱动信号及变压器原边波形分别如图6及图7所示。
图6 功率管栅极驱动信号波形
图7 变压器原边波形
6 结语
对于无法直接应用正激或反激电路设计的中、大功率变换器,而同时又嫌用桥式电路设计相对复杂这一状况,本文提供了一种以他激推挽电路为主电路的,相对简单、实用的设计方法,另外在主电路设计完成之后,如何设计后续电路往往容易被忽视,本文对这一方面进行了较为详细的探索。该多输出直流变换器已在南昌铁路局及山东铁路局等单位列车上运行一年,效果良好。
