随着电力系统" title="电力系统">电力系统现代自动化水平的提高以及高频开关电源结构的日趋复杂,促使人们采用新的控制手段来迅速反映模块变化,以大幅度提高开关电源模块稳定运行水平.在整个控制系统中,要求处理采样数据及采用的算法也越来越多.传统的微处理器如MSC51系列等单片机" title="单片机">单片机由于内部集成资源相对少、外围电路复杂、系统抗干扰能力差、不擅长数据处理的缺点以逐渐不能满足高科技水平的需要.
MSP430系列单片机是美国德州仪器(TI)1996年开始推向市场的一种16位超低功耗的混合信号处理器. 由于其超低功耗、强大的处理能力、高性能模拟技术及丰富的片上外围模块、系统工作稳定、方便高效的开发环境得到广大用户的高度评价。本文采用MSP430单片机控制开关电源时期稳定运行。
2 系统设计
本系统采用MSP430F155型号单片机实现对开关电源的稳定控制,主要包括如下几个部分:MSP430核心部分、反馈信号处理部分、信号输出给定部分、控制电路部分、通讯部分及CPU外围电路。系统总体结构如图1所示:

图1 系统总体结构
3 硬件部分设计
3.1 MSP430核心部分
MSP430F155单片机具有非常丰富的片内资源,因此,最小系统无需配置过多的外围接口芯片就可满足本系统要求,其最小系统组成如图2所示。
本系统基础时钟LFXT1振荡器工作在低频模式,外接低速晶振,作为内部时钟源。LFXT2振荡器外接8M晶振,工作于高频模式,作为其他外围模块的时钟源。

图2 系统整体结构
3.2反馈信号处理部分
反馈信号处理部分主要完成强电信号与弱电信号之间的隔离和变换,该电路包括电压信号分压电路、电流信号放大电路、电平提升电路和滤波电路等。
3.2.1 电压信号转换电路
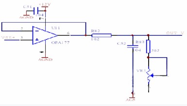
采集电压范围不适合MSP430F155的要求,应对其信号进行缩小处理。用分压电阻将分压降至MSP430F155所需要的幅值VSE+。VSE+电压幅值用运放搭建的跟随器输出OUT-V,直接给单片机使用。图3中的电位器微调,用于调整单片机系数。

图3 电压信号转换电路
3.2.2 电流信号放大电路
高频开关电源输出电流也随着负荷变化,在几安培到三十安培之间变化。模块采用30A/75mV的分流器,将输出的电流信号转换为电压信号,并通过放大电路把电压信号升高到MSP430F155允许的幅值。运算放大器视精度要求使用,使用性能较好的运算放大器较容易达到较高的精度和较好的稳定性。此处选用BB公司的高精度运放OPA177。ISE-通过分流器采样的毫幅级电压值,经过调节反馈电位器VR3和R28的阻值得到IOC,再通过跟随器及电位器VR2微调,以符合单片机采样信号是电压信号的要求。由于分流器的输出和运放的地连在一起,减小了共模干扰。

图4 电流信号放大电路
3.3 信号输出给定部分
单片机通过D/A给定两个电压值分别控制输出电压的电压环和限流的电流环,以达到控制输出的目的。
由于MSP430F155系列的单片机D/A电压输出的最大幅值为VCC,达不到控制电压环和电流环所需要的幅值,从而采用图5所示的运算放大电路,V_DW所接的是电位器,它的位置是在前面板上,通过调节电位器改变电压参数,达到调节输出电压的目的。

图5 运算放大电路
3.4 通讯电路
通讯模块是本系统的一个重要组成部分,控制器通过通讯模块实现历史运行数据及有关信息的上传和基本参数、控制命令等的接收,能否设计一个较为成功的通信电路将直接影响到控制器的调试、功能及其可用性。
由于30A高频开关电源模块模拟和数字共地,噪声干扰强度大,使ADM2483的5V电源畸形波动,最终导致通讯不能正常工作。所以ADM2483供电的5V电源是经过DC-DC转换所得。B0505S的输出电流100mA满足供电需求。ADM2483内部采用磁耦隔离。
4 软件部分设计
软件部分由数据采集模块、参数计算模块、中断报警模块、内部存储模块、通讯中断模块、控制模块等几个部分组成,如图6所示:

图6 软件框图
根据软件框图所示各部分内容,下面给出主程序的流程图(图7),在主程序中,主要完成初始化各个外设寄存器及变量、读取历史信息、实时采集数据、实时检查报警信息并及时将各种状态信息上传上位机,下面主要介绍一下数据采集部分和通讯部分:

图7 主程序流程图
4.1 数据采集部分
MSP430F155内部集成的12位精度的A/D转换模块内置参考电平发生器和采样保持电路,最大采样速率达200Ksps,转换时间短,能适应输入信号的变化,且具有很强的抗干扰能力,能够满足系统的需要。控制器对二个信号进行采样,对应A/D转换通道的3, 4通道,分别为:模块的输出电压和输出电流。
为了确保采样点在同一个采样周期内,软件采用定时中断采样法。定时中断时间t=T/N,其中t为定时中断时间,N为采样的点数,采样点数的选择还要考虑测量数据的精度和运算速度的因素。以满足MSP430F155运行的需要。
本系统高频晶振为8MHz,用TimerB作为定时中断器,定时器计数值为8000,即每隔1000us采一个点,每秒可采1000个数据。采集程序流程如图8所示。

图8 数据采集模块流程图

图9 通讯模块流程图
4.2 通讯部分
要保证通讯成功, 单片机必须能处理以下问题:单片机可以识别外部传来的附加在命令之上的数据:单片机应该能够识别无效指令通信中,单片机应能处理一些通信错误,并对错误做出相应的处理;不管收到任何传送给本机的命令,本机都应做出相应的响应。通信协议包含下面几个部分的内容:命令部分、数据部分、编号部分、误检测部分和起始字、结束字,其流程图如图9所示。
5 结束语
综上所述, MSP430单片机通过软件和硬件的设计,充分地在它的抗干扰性、运算速度快等性能。在电力系统操作电源中可以安全、稳定的运行。达到了预期的设计要求,并且已经在正式的产品中开始应用。
参考文献
[1] 沈建华、杨艳琴、翟骁曙. MSP430系列16位超低功耗单片机原理与应用.清华大学出版社.
[2] 秦龙.MSP430单片机C语言应用程序设计.电子工业出版社.
[3] 胡大可.MSP430系列超低功耗16位单片机.北京航空航天大学出版社.■
