0引言
随着计算机技术的发展,国内大部分理工科院校都开设了单片机课程。为了学好这门课程,与单片机原理与技术有关的实验必不可少,而实验的工具就是学习板。目前大多数的学习板采用的都是51系列的单片机,并行接口以及一些老的器件。如今,产生了一些增强型的单片机,速度更快,有更多的功能,如串口可编程等等,也出现了许多串行接口的芯片和一些串行口标准。本文提出了一种基于STC单片机学习平台的硬件电路设计,采用了一款新型的单片机型号一STC12C5410AD,在学习平台中加入了一些串行接口的芯片,接口标准包括RS-232、SPI、IIC、1-wire等。学习平台的设计目标:ISP可编程、液晶屏显示、日历时钟(IIC接口芯片)、温度测量(1-wire接口芯片)、FLAH存储器(SPI接口芯片)、按键(腊换扫描按键)、电压测量(AD转换)。
1硬件系统概述
学习平台以STC12C5410AD为核心,结构图如图1所示。

1.1 STC12C5410AD单片机简介
STC12C5410AD单片机是宏晶科技在标准8051单片机内核基础上进行较大改进后推出的增强型单片机。它是增强型8051单片机,单时钟/机器周期,工作电压5.5V一3.5V,工作频率范围0~35MHz,512字节片内数据存储器,10K字节片内Flash程序存储器,ISP(在系统可编程)/IAP(在应用可编程),可通过串口直接下载程序,EEPROM功能,6个16位定时/计数器,PWM(4路)/PCA(可编程计数器阵列,4路),8路10位A/D转换,SPI同步通信口。
2硬件系统设计
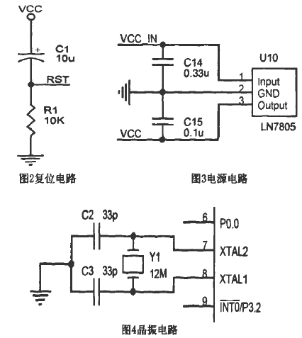
2.1晶振,电源及复位电路
图2、图3和图4分别为复位电路、电源电路和晶振电路。复位电路中的RST网络标号连接至STC12C5410AD单片机的引脚3,该电路上电复位。由于STC12C5410AD单片机工作电压在5.5~3.5V之间,因此电源用的是5V的开关电源,为了AD转换准确,加入了一个LM7805稳压芯片。

2.2烧写程序电路
ISP(In—System Programming)在系统可编程,指的是电路板上的空白器件可以编程写入最终用户代码,而不方需式要擦从除电或路再板编卜程取。下传器件统,的已80经51编单程片的机器调件试也可程以序用的I删SP要使用编程器或者仿真器,比较繁琐,而STC12C5410AD支持在ISP,只要加入图5中的电路,就可以通过串口利用STC单片机PC端ISP下载摔制软件将要调试的程序写到电路板上的单片机中。下图中的网络标号RxD和TxD分别连接到STC12C5410AD单片机中的P3.0口和P3.1口。

2.3按键电路
由于Io口资源有限,而STCl2C5410AD自带AD转换,因此采用AD转换做按键扫描,按键电路如图6。其中BUTTON网络标号连至单片机的P1.0AD转换口。

2.4液晶显示电路
液晶显示电路示于图7,因为STC12C5410AD单片机的Io口有限,而1602液晶屏需要8个数据口,因此使用了一个74HC164芯片将串口的输入转为并口的输出,并且加入了一个74LS273锁存器芯片防止在串行移入的过程中将不需要的数据送入1602液晶屏,导致显示错误。

2.5日历时钟电路
日历时钟电路示于图8,采用的是Dallas公司推出的DS1302芯片,是IIC接口的芯片。STC12C5410AD单片机没有IIC通信口,是用两个IO口通过软件来模拟IIC接口。DS1302_SCLK和DS1302_DATA两个网络标号连接到STC12C5410AD单片机的P2.2和P2.3口,在这两个u上各加了一个10K的上拉电阻。RST_DS1302网络标号连接到P0.0,用来复位DS1302芯片。

2.6测温电路
测温电路示于图9,采用的是Dallas公司的单总线数字式温度传感器DS18B20,因此小需要加入模数转换电路,直接将它的DQ脚接到单片机的一个IO口就可以了。

2.7 FLASH电路
电路如图10所示,AT25F512是SPI接口的Flash芯片。STC12C5410AD自带SPI通讯端口,SCK、MISO、MOSI和Ss网络标号分别连接到单片机的P1.7、P1.6、P1.5和P0.3口,都加入了一个10K的上拉电阻。
2.8 DA转换电路
DA转换电路示于图11,利用单片机自带的PWM功能来实现DA转换。

4 结束语
本文提出了一种基于STC12C5410AD单片机的学习平台的硬件电路的设计,相对于传统的8051单片机,用STC12C5410AD单片机来设计电路的方法有一些不同,它没有8051的ALE(地址锁存)引脚等,因此不能将它的PoEl当成地址数据复用口。学习平台的硬件电路中大部分采
用的是串行口芯片,包括了大部分主流的串行口标准。采用液晶屏代替数码管用来显示,加入了FLASH存储芯片,利用STC12C5410AD的PWM功能实现DA转换,充分利用了STC12C5410AD单片机的资源,同时芯片内自带看门狗硬件电路和Ⅱ科的M功能,适合用来当作教学实验的学习平台。
参考文献
1. STC12C541OAD datasheet 2008[EB/OL].http://pdf.ic-trade.com/STC 12C54 10AD.html
2. 杨金岩,郑应强,张振仁.8051单片机数据传输接口扩展技术与应用实例[M]//北京:人民邮电出版社,2005:225-238.
3. 晁阳。单片机MCS—51原理及应用开发教程[M]//北京:清华大学出版社,2007:290-296.
4. 王守中.51单片机开发入门与典型实例[M]//北京:人民邮电出版社,2007:164-187.
5. 王为青,邱文勋.51单片机应用开发案例精选[M]//北京:人民邮电出版社,2007:238-241.
6. 谢维成,杨加国。单片机原理与应用及C51程序设计[M]//北京:清华大学出版社,2006:211-213.
7. 杨代华,叶敦范,王典洪。单片机原理及应用[M]//武汉:中国地质大学出版社,2000:109-114.
作者:中国地质大学数学与物理学院 高菁 左谨平 刘军胜
