在电子制作时,经常涉及到需要控制蜂鸣器、继电器、电机等元件,发现晶体管负载的不同接法,效果差别很大,有的接法甚至会导致电路工作不可靠,下面将我的经验介绍给大家供讨论。
晶体管(又称三极管)可分为NPN 型和PNP 型,目前常用的NPN 型三极管有8050、9013、2N5551 等,PNP 型三极管有8550、9012、2N5401 等。
1、常见负载的驱动电路
图1 是NPN 型、PNP 型晶体管驱动各种负载的典型电路。要求使负载上得到最大的功率,晶体管上消耗最小的功率。

图1 NPN 型、PNP 型晶体管驱动各种负载的典型电路
2、驱动电路及元件选择
使用晶体管驱动负载主要利用晶体管的开关特性,也就是通过控制晶体管在饱和区和截止区之间切换来控制负载的接通和关闭。那么有的电子爱好者会问:
什么时候选择NPN 型晶体管驱动电路?什么时候选择PNP 型晶体管驱动负载?对于相同类型的晶体管,该如何选择晶体管的具体型号?基极电阻应该如何选取?下面对这些问题作一下简要说明。
2.1. 负载驱动电路的选择
选用NPN 型、还是PNP 型晶体管驱动负载,要看设计者的要求。如图1(a)、(c)、(e)是使用NPN 型晶体管驱动负载的电路,高电平“1”可以控制晶体管导通(负载通电)、低电平“0”使晶体管截止(负载断电)。而图1(b)、(d)、(f)是使用PNP 型晶体管驱动负载的电路,导通条件刚好相反。
2.2. 晶体管型号的选择
NPN 型晶体管8050、9013、2N5551 的集电极最大电流分别为1500mA、500mA、600mA,PNP 型晶体管8550、9012、2N5401 的集电极最大电流分别为1500mA、500mA、500mA。驱动蜂鸣器、继电器、电机等负载,主要看晶体管集电极电流是否能满足负载要求。
2.3. 基极电阻的选择
如图2 所示是NPN 型晶体管2N5551 的特性曲线,最下方选中的曲线对应Ib=1mA,最上方的曲线对应Ib=5mA。

图2 NPN 型晶体管2N5551 的特性曲线
由图2 中可以看出,基极电流Ib 越大,对应的集电极电流Ic 越大。我们如果希望负载上得到大的电流,那么基极电流就需要尽可能的大。图1 所示的各种驱动电路中,我们经常取基极电阻约1k,对应的基极电流约为4~5mA,集电极电流能满足负载要求。
3、Multisim仿真
初学者使用晶体管驱动负载时,有时会错误地把负载接在晶体管发射极一端,如图3(b)所示,这样做负载上得到的功率会比较小。我们可以通过仿真来分析。

图3
为了说明晶体管负载的不同接法对驱动电路的影响,我们借助Multisim 10 仿真软件分析负载电阻为100、1k、10k 情况下图3(a)、(b)中电路的各个参数,得到的仿真结果如表1 和表2 所示。
表1 负载接NPN型晶体管集电极

表2 负载接NPN型晶体管发射极

从表1 和表2 中可以看出,如图3(a)所示负载接晶体管集电极的驱动电路,负载上得到的电压Ur 接近电源电压、得到的功率Pr 较大。如图3(b)所示负载接晶体管发射极的驱动电路,由于晶体管导通需要满足Ube》0.7V 条件,所以负载上得到的电压要比偏置电压低0.7V,最大约为4.3V,结果导致负载上得到的功率较小。
同样,对于PNP 型晶体管,负载接晶体管集电极一端时负载上得到的功率也较大。
4、硬件实验
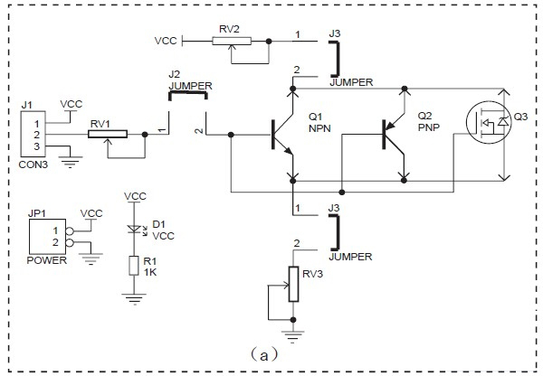
我们制作了晶体管的测试电路板,分别对NPN 型晶体管2N5551、PNP 型晶体管2N5401 驱动电路中相同负载的不同接法做了实物测试。图4(a)是晶体管测试电路板的原理图,将图4(a)左边J1 的1、2 引脚短接,可以测试NPN 型晶体管负载驱动电路;将J1的2、3引脚短接,可以测试PNP型晶体管负载驱动电路。

图4(a)是晶体管测试电路板的原理图

图4(b)是晶体管测试电路的实物连接图
图4(b)是晶体管测试电路的实物连接图,左侧的电流表显示电路的基极电流Ib,中间的电流表显示集电极电流Ic 或发射极电流Ie,右侧电压表显示晶体管集电极和发射极之间电压Uce。实验测得的数据如表3 所示。
表3 (测试条件Vcc=5.04V)

从表3 可以看出,在负载相同情况下,无论选用NPN 型晶体管或PNP 型晶体管,负载接在晶体管集电极端时负载上得到的电压较大、得到的功率也较多,晶体管压降小。
5、结论
通过Multsim 软件仿真和硬件实物测试,我们得出如下结论:在使用晶体管作开关驱动负载时,为了使负载上得到较大的功率,应该将负载接在三极管的集电极使用,通过基极的电流要0.1 倍的负载电流或更大。
