MF RC500-高集成ISO14443A 读卡器设计(第三部分:系统设计)
RF社区
苏州中科集成
摘要: 5系统设计5.1系统硬件设计根据RFID原理和MFRC500的特性,可设计基于AT89S51和MFRC500的REID阅读...
Abstract:
Key words :
5 系统设计
5.1 系统硬件设计
根据RFID原理和MF RC500的特性,可设计基于AT89S51和MF RC500的REID阅读器系统,其结构框图如图5所示。

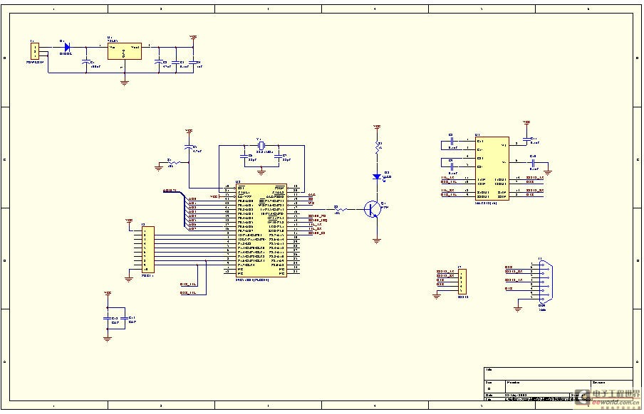
系统主要由AT89S51、MF RC500、时钟电路、看门狗、MAX232和矩阵键盘等组成。系统的工作方式是先由。MCU控制MF RC500驱动天线对Mifare卡也就是对应答器(PICC)进行读写操作,然后与PC通信,把数据传给上位机。主控电路采用AT89S51,因为AT89S51的开发简单、快捷.运行稳定。采用ATMEL的AT24C256型.12C总线EEPROM存储系统的数据。为了防止系统“死机”.使用MAX813作为看门狗来实现系统上电复位、按键的热重启及电压检测等。与上位机的通信采用RS一232方式,整个系统由9V电源供电.再由稳压模块7805稳压成5V的电源。
5.2 MF RC500电原理图

5.3 元器件明细


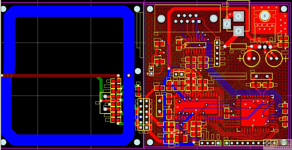
5.4 MF RC500 PCB设计
5.41 MF RC500 PCB顶层设计

MF RC500 PCB顶层设计

MF RC500 PCB底层设计
此内容为AET网站原创,未经授权禁止转载。
