1 引言
目前,PWM功率变换技术得到了广泛的应用。对于工作在硬开关状态下的PWM逆变器" title="逆变器">逆变器,由于其开关损耗大,并且产生严重EMI,难以满足开关电源高频化、绿色化的要求。为克服硬开关的不足,软开关" title="软开关">软开关技术得到迅速的发展,特别是DC/DC变换器移相软开关技术已趋于成熟。但对于DC/AC" title="DC/AC">DC/AC变换器,由于考虑其输出波形质量等因素,目前,还没有真正意义上的软开关产品出现。虽然也出现过一些DC/AC变换器拓扑和软开关控制技术[1][2][3],但这些方法还不能真正走向实用。
文献[4]介绍了用谐振电路实现软开关,是一种比较好的方法,然而这一技术需要跟踪电路中的电压和电流,在电压和电流过零处实现软开关,这必然使电路变得复杂。为较好地解决这一难题,文献[5]介绍了利用电感换流的非谐振软开关PWM技术,然而这一技术只适用于双极性电压控制的DC/AC变换器电路。在分析文献[5]的基础上,本文设计出了一种适用单极倍频SPWM" title="SPWM">SPWM[6]软开关DC/AC变换器电路。
2 单极倍频SPWM软开关DC/AC变换器主电路
2.1 主电路结构
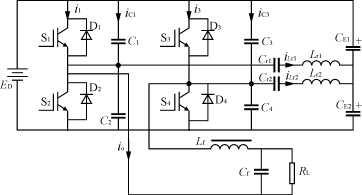
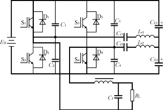
图1所示为新型单极倍频SPWM软开关DC/AC逆变器主电路原理图。图2为其主要工作波形。该电路在硬开关SPWMDC/AC逆变器的基础上添加了电容C1,C2,C3,C4,Cr1,Cr2,CE1,CE2电感Lr1,Lr2,其中电容C1=C2=C3=C4,Cr1=Cr2,电感Lr1=Lr2,大容量电解电容CE1=CE2视为恒压源。这些元件为电路中的4只功率管实现零电压开关(ZVS)创造了条件。

图1 主电路结构

图2 主电路主要工作波形
2.2 软开关的实现原理
以下公式中的电压、电流方向以图1中的参考方向为准。并假设负载电流io连续。
1)工作模式1(t0-t1时间段)
在这一时间段中S1及S3导通,S2及S4关闭,iLr1从电源ED的正极经过S1,Cr1,Lr1,CE2,到ED的负极并逐渐增大;同时电容CE1经过S3,Cr2,Lr2继续放电,放电电流iLr2继续上升,在t1时刻iLr2达到最大,即
iLr2(ωt1)=αIomsinωt1-
(1-α2sin2ωt1)(1)
式中:α为调制比;Iom为负载电流最大值,Iom=ED/RL;ω=2πfc,fc为载波频率。
对应的等效电路拓扑见图3(a)。
2)工作模式2(t1-t2时间段)
在此时间段,功率管S1继续导通,iLr1继续增大。t1时刻S3关断,集电极电流i3从开关管S3转换到缓冲电容C3,为C3充电,C3上的电压从零开始上升,S3实现零电压关断;同时,存储在C4上的能量通过Cr2,Lr2,CE2回路放电,其等效电路拓扑如图3(b)。从图可看出,C3充电回路与C4放电回路参数相同。因此,在t=t2时刻,vC3=ED,vC4=0。充放电时间t21为
t21=t2-t1=
(2)
3)工作模式3(t2-t3时间段)
在t=t2时刻D4导通,为循环电流iL2的续流提供通路,vC4被箝位于零,即vC4=0。若在iL2=0之前,S4的触发信号到来,S4实现零电压开通。其等效拓扑如图3(c)所示。
4)工作模式4(t3-t4时间段)
在t3时刻S4零电压开通。循环电流iL2继续通过D4续流,在t4时刻续流完毕。续流时间t41为
t41=t4-t1=-
(3)
其等效电路拓扑如图3(d)。
5)工作模式5(t4-t5时间段)
t4时刻后,S4的集电极电流从零开始上升。电源ED为负载提供能量。其等效电路拓扑如图3(d)。

(a) t0-t1

(b) t1-t2

(c) t2-t3

(d) t3-t4
图3 各种模式下的等效电路拓扑
在t5时刻,S1关断,缓冲电容C1的存在,S1实现零电压关断。t5时刻之后,电路进入开关周期的下半周期,其工作模式同上。
1 引言
目前,PWM功率变换技术得到了广泛的应用。对于工作在硬开关状态下的PWM逆变器,由于其开关损耗大,并且产生严重EMI,难以满足开关电源高频化、绿色化的要求。为克服硬开关的不足,软开关技术得到迅速的发展,特别是DC/DC变换器移相软开关技术已趋于成熟。但对于DC/AC变换器,由于考虑其输出波形质量等因素,目前,还没有真正意义上的软开关产品出现。虽然也出现过一些DC/AC变换器拓扑和软开关控制技术[1][2][3],但这些方法还不能真正走向实用。
文献[4]介绍了用谐振电路实现软开关,是一种比较好的方法,然而这一技术需要跟踪电路中的电压和电流,在电压和电流过零处实现软开关,这必然使电路变得复杂。为较好地解决这一难题,文献[5]介绍了利用电感换流的非谐振软开关PWM技术,然而这一技术只适用于双极性电压控制的DC/AC变换器电路。在分析文献[5]的基础上,本文设计出了一种适用单极倍频SPWM[6]软开关DC/AC变换器电路。
2 单极倍频SPWM软开关DC/AC变换器主电路
2.1 主电路结构
图1所示为新型单极倍频SPWM软开关DC/AC逆变器主电路原理图。图2为其主要工作波形。该电路在硬开关SPWMDC/AC逆变器的基础上添加了电容C1,C2,C3,C4,Cr1,Cr2,CE1,CE2电感Lr1,Lr2,其中电容C1=C2=C3=C4,Cr1=Cr2,电感Lr1=Lr2,大容量电解电容CE1=CE2视为恒压源。这些元件为电路中的4只功率管实现零电压开关(ZVS)创造了条件。

图1 主电路结构

图2 主电路主要工作波形
2.2 软开关的实现原理
以下公式中的电压、电流方向以图1中的参考方向为准。并假设负载电流io连续。
1)工作模式1(t0-t1时间段)
在这一时间段中S1及S3导通,S2及S4关闭,iLr1从电源ED的正极经过S1,Cr1,Lr1,CE2,到ED的负极并逐渐增大;同时电容CE1经过S3,Cr2,Lr2继续放电,放电电流iLr2继续上升,在t1时刻iLr2达到最大,即
iLr2(ωt1)=αIomsinωt1-
(1-α2sin2ωt1)(1)
式中:α为调制比;Iom为负载电流最大值,Iom=ED/RL;ω=2πfc,fc为载波频率。
对应的等效电路拓扑见图3(a)。
2)工作模式2(t1-t2时间段)
在此时间段,功率管S1继续导通,iLr1继续增大。t1时刻S3关断,集电极电流i3从开关管S3转换到缓冲电容C3,为C3充电,C3上的电压从零开始上升,S3实现零电压关断;同时,存储在C4上的能量通过Cr2,Lr2,CE2回路放电,其等效电路拓扑如图3(b)。从图可看出,C3充电回路与C4放电回路参数相同。因此,在t=t2时刻,vC3=ED,vC4=0。充放电时间t21为
t21=t2-t1=
(2)
3)工作模式3(t2-t3时间段)
在t=t2时刻D4导通,为循环电流iL2的续流提供通路,vC4被箝位于零,即vC4=0。若在iL2=0之前,S4的触发信号到来,S4实现零电压开通。其等效拓扑如图3(c)所示。
4)工作模式4(t3-t4时间段)
在t3时刻S4零电压开通。循环电流iL2继续通过D4续流,在t4时刻续流完毕。续流时间t41为
t41=t4-t1=-
(3)
其等效电路拓扑如图3(d)。
5)工作模式5(t4-t5时间段)
t4时刻后,S4的集电极电流从零开始上升。电源ED为负载提供能量。其等效电路拓扑如图3(d)。

(a) t0-t1

(b) t1-t2

(c) t2-t3

(d) t3-t4
图3 各种模式下的等效电路拓扑
在t5时刻,S1关断,缓冲电容C1的存在,S1实现零电压关断。t5时刻之后,电路进入开关周期的下半周期,其工作模式同上。
2.3 电路特性讨论
1)主电路中不需要任何电压/电流检测装置来实现开关管软开通。
2)由于开关管实现软开关,所以逆变器的输出电压波形不会因为死区时间td的存在而发生畸变。
3)不会因为同一桥臂的两个二极管的反向恢复电流而导致桥臂直通。
4)控制电路采用单极倍频电压控制信号,主电路在一个周期中各个时间段过渡时,仅有一个开关管的状态发生改变,这就降低了在产生一定的脉波数时开关的动作次数,或者说用同样的开关频率可以把输出电压中脉波数提高一倍,这对减小开关损耗,提高逆变器的工作效率都是有好处的。
5)在主电路的SPWM输出电压波形中,正向只有正电压脉冲,负向只有负电压脉冲,这对减小输出滤波参数,提高输出波形质量是有好处的。
由于单极倍频SPWM软开关DC/AC变换器的超前桥臂控制信号与滞后桥臂的控制信号相差180°,所以超前臂的开关动作与滞后臂相对独立。这为各桥臂上的驱动信号相差120°的,三相逆变器电感换流调频软开关技术的进一步研究,打下了较好的基础。
3 主要参数设计
3.1 电感Lr1(Lr2)的设计
由2.3的分析知
≥td(4)
将式(1)代入式(4)并整理有
Lr2≤(1-α)(1+α-4fctd)
(5)
3.2 电容Cr1(Cr2)的设计
由2.2的工作过程分析可知,在缓冲电容C3及C4充放电时间很短的情况下,图1等效拓扑如图4所示。

图4 等效电路拓扑
根据等效拓扑,有式(6)成立
di3/dt=(ED-vCr2)/Lr2;dvCr2/dt=iLr2/Cr2(6)
进一步得到i3的最大值为
i3max=ED/4fcLr2(1+1/48fc2Lr2Cr2)(7)
由式(7)可知,为了尽可能最大限度向负载传输能量,集电极电流i3应尽可能大,所以,Cr2越小越好。然而Cr2太小谐振阻抗太大,续流时间太长,将影响驱动信号,开关管的占空比将严重丢失,输出功率降低。为兼顾二者,在实际中一般取1/48fc2Lr2Cr2≤0.1,所以
Cr2≥5/24fc2Lr2(8)
3.3 缓冲电容C1(C2,C3,C4)的设计
当缓冲电容C1太大时,充放电时间常数较长,若充放电时间大于死区时间td,将产生桥臂直通现象。为确保此现象不发生,所以缓冲电容取值不能太大。
由式(2)有
≤td(9)
当sinωt=1时iL2最小,式(9)的左边最大,将式(1)代入(9)有
C1≤td
(10)
4 实验波形及结语
依据上述分析和参数设计,以图1为主电路进行了实验。具体线路参数为:开关频率f=12.5kHz,主功率管选用1MBH60D-100型号的IGBT,调制比α=0.8,缓冲电容C1=C2=C3=C4=18nF,Cr1=Cr2=16.7μF,Lr1=Lr2=80μH,Lf=1.0mH,Cf=18μF,RL=10Ω。图5-图8为实验所得波形。

图5 S1(S2)的驱动波形和管压降波形

图6 S3(S4)的驱动波形和管压降波形

图7 单极倍频硬开关DC/AC逆变器的输出电压波形

图8 单极倍频软开关DC/AC逆变器的输出电压波形
图5及图6给出了主电路中开关管的管压降和驱动信号的波形(图中:1—驱动信号波形,2—开关管管压降波形),图7给出了硬开关DC/AC变换器的输出电压波形,图8给出了软开关DC/AC变换器的输出电压波形。
由图5及图6可知在开关管的驱动信号到来之前,开关管两端的压降已为零,开关管实现了零电压开通;驱动信号关断后,开关管两端的电压还维持于零,开关管实现了零电压关断。
由图7及图8可知在未实现软开关时,主电路的输出电压波形质量较差,并且有较大的“毛刺”(开关管在进行开关动作时产生),这些“毛刺”的存在将对电路自身和周围其它电路和用电器产生严重的电磁干扰(EMI);在加入软开关电路后,输出电压波形质量有了很大改善,并且无任何“毛刺”,较好地抑制了电磁干扰(EMI)。
