为达到高亮度LED对于高可靠度、小体积、高发光效率、低耗电量及低成本的要求,业界现已开发出PSR控制器搭配高亮度LED驱动器方案。PSR控制器突出的恒流技术,能精确提供适当的电压与电流,提高LED使用寿命,此外,透过PSR高整合度方案,也可进一步缩小LED驱动器与PCB体积,因而开始在产业界崭露锋芒。
实现低功耗和高效率技术备受全球关注,由于照明应用占了全球近20%的耗电量,所以照明技术的进步,也会对能源状况产生巨大的影响。发光二极管(LED)固态照明(SSL)是一种环保技术,具有出色的外形尺寸、使用寿命长、转换效率高,且功耗比传统的白炽灯低80%或90%。
在LED SSL中,LED驱动器扮演着重要的角色,因为要靠它来提供保持稳定亮度所需的精确电流。不过,传统的LED驱动器方案采用次级回馈电路来驱动LED的电压和电流,但次级回馈电路却会导致成本和尺寸的增加。
本文将介绍一种初级侧调节(PSR)专利技术,PSR控制器无需次级端回馈电路,即能够精确调节变压器初级侧中LED驱动器的电压和电流。它同时包含频率抖动功能来降低电磁干扰(EMI),以及轻载待机模式来减小待机损耗。利用该方案,PSR充电器可以实现比振铃扼流圈转换器(RCC)和传统脉冲宽度调变(PWM)等传统设计更小的外形尺寸、更低的待机功耗和更高的效率。
LED照明拥有诸多优势,但若没有适当的电压和精确的电流,这些组件的寿命不仅会缩短,其功耗和热耗也会增加,最终对LED造成无法挽回的损害。考虑到LED与普通二极管在物理特性方面同样拥有斜率很大的V-I曲线,因而LED的工作电压对工作电流相当敏感,若变化很大,便会影响HB LED单元的寿命,因此LED的电流对照明非常重要。在这种情况下,对HB LED的寿命而言,带有出色恒流技术的PSR就显得既重要又有益。LED驱动器一般采用非隔离降压转换器或隔离反激式(Flyback)转换器。
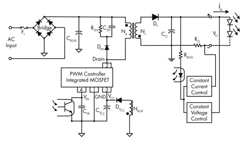
在传统的LED控制电路中,脱机恒定输出电流LED驱动器可使用隔离反激式转换器配合次级侧电路调节输出电流来实现(图1)。在此,LED电流通过次级侧的一个感应(Sense)电阻Ro来测量,并借助光耦合器提供必须的回馈信息。光耦合器在初级侧和次级侧之间形成隔离,并把反馈讯号耦合到初级侧的PWM控制器,为了达到更好的输出调节,PWM控制器利用光耦合器接收次级侧的反馈讯号,以决定金属氧化物开云棋牌官网在线客服场效晶体管(MOSFET)的工作周期。
为达到高亮度LED对于高可靠度、小体积、高发光效率、低耗电量及低成本的要求,业界现已开发出PSR控制器搭配高亮度LED驱动器方案。PSR控制器突出的恒流技术,能精确提供适当的电压与电流,提高LED使用寿命,此外,透过PSR高整合度方案,也可进一步缩小LED驱动器与PCB体积,因而开始在产业界崭露锋芒。
实现低功耗和高效率技术备受全球关注,由于照明应用占了全球近20%的耗电量,所以照明技术的进步,也会对能源状况产生巨大的影响。发光二极管(LED)固态照明(SSL)是一种环保技术,具有出色的外形尺寸、使用寿命长、转换效率高,且功耗比传统的白炽灯低80%或90%。
在LED SSL中,LED驱动器扮演着重要的角色,因为要靠它来提供保持稳定亮度所需的精确电流。不过,传统的LED驱动器方案采用次级回馈电路来驱动LED的电压和电流,但次级回馈电路却会导致成本和尺寸的增加。
本文将介绍一种初级侧调节(PSR)专利技术,PSR控制器无需次级端回馈电路,即能够精确调节变压器初级侧中LED驱动器的电压和电流。它同时包含频率抖动功能来降低电磁干扰(EMI),以及轻载待机模式来减小待机损耗。利用该方案,PSR充电器可以实现比振铃扼流圈转换器(RCC)和传统脉冲宽度调变(PWM)等传统设计更小的外形尺寸、更低的待机功耗和更高的效率。
LED照明拥有诸多优势,但若没有适当的电压和精确的电流,这些组件的寿命不仅会缩短,其功耗和热耗也会增加,最终对LED造成无法挽回的损害。考虑到LED与普通二极管在物理特性方面同样拥有斜率很大的V-I曲线,因而LED的工作电压对工作电流相当敏感,若变化很大,便会影响HB LED单元的寿命,因此LED的电流对照明非常重要。在这种情况下,对HB LED的寿命而言,带有出色恒流技术的PSR就显得既重要又有益。LED驱动器一般采用非隔离降压转换器或隔离反激式(Flyback)转换器。
在传统的LED控制电路中,脱机恒定输出电流LED驱动器可使用隔离反激式转换器配合次级侧电路调节输出电流来实现(图1)。在此,LED电流通过次级侧的一个感应(Sense)电阻Ro来测量,并借助光耦合器提供必须的回馈信息。光耦合器在初级侧和次级侧之间形成隔离,并把反馈讯号耦合到初级侧的PWM控制器,为了达到更好的输出调节,PWM控制器利用光耦合器接收次级侧的反馈讯号,以决定金属氧化物开云棋牌官网在线客服场效晶体管(MOSFET)的工作周期。
此方案可提供精确的电流控制,但缺点是组件数目较多,意味着需要更大的电路板空间、更高的成本,且可靠性也较低。同时,感应电阻Ro还会增加功耗和降低恒流调节电源效率。近来,LED驱动器的效率和节能要求变得愈益重要,同时LED应用也需要更小的尺寸,因此传统电路不再满足相关要求。本文将介绍一种能够减少组件数目并提高效率的初级侧控制方法。
传统次级端调节反激式LED驱动器

图1:采用传统次级端调节反激式转换器的LED 驱动器
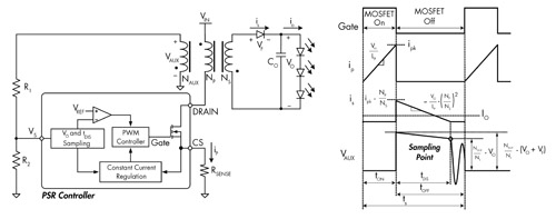
PSR技术是把脱机LED驱动器的成本降至最低的最佳解决方案,它毋须在次级侧使用光耦合器,就能够提供精确的电流控制。PSR的基本原理是采用一种创新性方法,利用参考线圈取代次级侧的光耦合器来检测输出信息。图2所示为一个采用初级侧控制器的反激式转换器的基本电路示意图及其主要工作波形。
传统次级端调节反激式LED驱动器

图2:采用初级侧控制器的反激式转换器之基本电路示意图及波形
当PSR控制器导通MOSFET时,变压器电流iP将线性地从零增加到ipk,如算式(1)。在导通期间,能量储存至变压器中。当MOSFET关断时(toff),储存在变压器中的能量会藉由输出整流器传送到功率转换器的输出端,在此期间,输出电压VO和二极管的正向电压VF被反射到参考线圈NAUX,参考线圈NAUX上的电压可由算式(2)表示。这时可运用一种专有的取样技术来对反射电压进行取样,由于输出整流器的正向电压变得恒定,故可获得相关输出电压信息,然后,取样得到的电压与精确的参考电压进行比较,形成一个电压回路,从而确定MOSFET的导通时间,并精确调节恒定输出电压。


上述算式中,LP为变压器初级线圈的电感;VIN为变压器的输入电压;ton是MOSFET的导通时间;NAUX/NS为参考线圈与次级输出线圈的匝数比;VO是输出电压;VF是输出整流器的正向电压。 这种采样方案也使得变压器的放电时间(tdis)加倍,如图2所示,输出电流IO与变压器的次级侧电流有关。IO还可利用ipk、tdis求得,如算式(3)所示。PSR控制器利用这个结果来确定MOSFET的导通时间,并调节恒定输出电流。感应电阻RSENSE用来调节输出电流的数值。
![]()
在此,tS是PSR控制器的开关周期;NP/NS是初级线圈和次级输出线圈的匝数比;RSENSE为感测电阻,把变压器的开关电流转换为电压VCS。
高整合PSR控制器方案实现小体积/低成本HB LED系统设计
这里使用一个HB LED驱动器来驱动三个串联HB LED,输出规格为12伏特/0.35安培。若采用整合一个PSR控制器和一个600伏特/1安培MOSFET的PSR控制器FSEZ1016A,将有助于减少外部组件数目、缩小印刷电路板(PCB)MOSFET驱动器电路的讯号噪声,还能够减少干扰。而专有的绿色模式功能可在轻载和无载条件下,提供非导通时间调制,以线性降低PWM频率,使待机功耗最小化,从而轻松满足大多数绿色规范的要求。此外,其内置抖频功能也进一步提高EMI性能。
实验显示采用此方法,恒流(CC)调节精度可达1.8%,折回(Fold-back)电压为4伏特(图3),适用很大的正电压(VDD)范围,且CC能力与输出电压有关。115Vac输入时效率为77.66%、230Vac输入时效率为77.40%及空载时最大功率为0.115瓦。由此可见,利用FSEZ1016A便可以获得一个外部组件最少、成本最低的照明解决方案。

图3:使用PSR控制器的V-I曲线
随着产业界对高能效电子产品开发投入更多,照明应用需要创新性技术来取代传统白炽灯和卤素灯。HB LED的优势在于尺寸小、亮度高、寿命长,而且环保。
这些优势都是推动该产品逐渐取代传统照明产品的有利因素。为了提高HB LED的能力,控制电路必须利用恒流来实现LED驱动。本文介绍的PSR专利技术,只须利用PSR控制器,就能够精确调节变压器初级侧中LED驱动器的电压和电流,无需次级侧反馈电路,从而实现尺寸更小、寿命更长和更环保的产品。实验显示PSR能够提供1.8%的恒流调节精度。这种PSR技术是降低脱机LED驱动器成本的最佳解决方案。
