1 引言
城市雨污水首先通过地下管网分区排放到各自泵站,然后由各泵房把污水泵到污水处理厂经过处理最终排入江河。据我了解虽然我国各城市较早的建立了排污系统,但管理也比较落后原始,每个泵站还由人工管理;随着城市的不断扩大,污水池不断相应增加,由于污水池零星分布在整个市区,若按原先管理模式,需要消耗大量资金,管理和控制也非常麻烦,效率极低下,完全不能适应现代城市发展的需要。为了提高管理工作的信息化水平,提高城市污水的处理能力,减少企业人员不断增加带来的沉重负担,提高企业效益,必须从原来的人工管理改造为计算机远程自动化管理,建立网络管理体系是一个必然趋势。
2 系统设计思想
采用分级分布式计算机控制系统,对工艺过程进行集中管理、分散控制。其总体设计思想是:利用电信的虚拟专用网络VPN作为整个系统的通讯网络,做到不管有多少个泵站和多少个水池,距离有多远,所有的控制和看管工作均由PLC和计算机远程自动完成。并且实现了客户端之间的无关性,可实现多客户端操作,使客户端机器协调工作,提高整个排污系统的工作效率。节省大量资金,减少人员编制,提高管理,具有很极大的经济效益和社会效益。同时提供多级容错机制,保证系统能够安全顺畅地运行。

图1泵站网络示意图
3 控制系统简介
本系统由计算机主机,可编程控制器(PLC),液位传感器组成,电能统计电度表组成。系统嵌入进原先的控制系统中,既保留了原先的的控制功能又添加了新的远程自动控制功能和大量的数据存储和分析统计功能。系统可根据操作人员在计算机中设定的参数,在不同水位下自动开停机,也可由操作人员在计算机上直接开停机。每台水泵及格栅机均可通过转换开关选择受计算机自动控制;如果计算机遇到故障还能由PLC里的控制系统完成自动控制各机器功能;或脱离计算机控制,改为原先的控制系统。在计算机自动控制时,系统每天自动转换工作水泵的优先开机顺序以平均各水泵的工作时间。系统的监控界面可供值班人员监控各台泵的工作情况,流量,水位等参数。系统提供数据储存和报表查询,打印功能。

图2 系统方案示意图
4 具体设计与实现
根据工艺流程、控制点及现场设备的安装地理环境,我们采用先进的管理控制技术,系统分为控制层、监控层、管理层三层进行监测和控制。
(1)控制层用可编程控制器作为底层控制中心分别对排污设备、监测点进行控制、监测,采集信息,控制设备运行。
PLC(Programmable Logical Controller)全称为可编程逻辑控制器,简称可编程控制器。它以微型计算机为核心的工业控制装置,它集电控、电仪、电传三电于一体,是现代工业三大支柱之一。由于它的功能强、可靠性高、适应性好以及模块化结构等优点,在工业控制中得到了广泛的应用。把个人计算机连入PLC网络可以向用户提供诸如工艺流程图显示、动态数据画面显示、报表编制、趋势图生成、窗口技术以及生产管理等多种功能,作为底层单元的PLC完成对现场开/关量、模拟输入/输出量的控制处理,而利用微型计算机良好的人机对话界面和数据处理功能,实现对一台或多台PLC进行监控,充分发挥PLC可靠、灵活的控制性能和计算机在管理、监控等方面。
随着计算机技术的发展,PLC不仅能代替传统的继电器实现逻辑控制,而且已发展成为集各种控制、运算、通信为一体的功能强大的控制器。由于其编程简单、修改方便及工作可靠,在工业生产中它的应用也越来越广泛。
(2)监控层在泵房内设控制室,带有视频监控,主要监控整个泵房内格栅机和每台泵的运行状态,各种机柜的电流电压度表与计算机显示是否一致,监控处理过程由PLC的模拟输入模块进行数据采集,并将有关水泵的运行状况及有关信息上传污水处理监控中心,污水处理监控中心则将指令下传至各PLC控制器,由PLC控制现场各仪器及仪表。
(3)管理层主要在污水处理厂远程监控中心完成,所有采集的数据通过虚拟局域网远程通信传输到监控层桌面个人计算机,而桌面个人计算机又通过RS232通信模块发送控制命令给PLC,完成水泵的启动和停止控制。总揽整个系统的运行情况。系统同时还充分考虑了在特殊情况下的现场手动控制以保证排水系统的流畅运行并有效地保护设备。对水泵耗电量用电流、电压、时间来计算。当出现停电情况时,PLC将记忆检测的数据,桌面个人计算机将记忆设置状态。当出现故障时,个人计算机进行报警,同时记忆相应的状态,使其在脱机状态下,整个系统独立运转。在个人计算机端,软件具有状态设置、远程监控、数据存贮、报表打印功能。
实际上整个控制系统可以在任何地点控制如:控制室,办公室均可,整个系统可以非常强劲的工作,采用了很多错误处理。系统的扩展性很强,不管有多少个泵和多少个水池,距离有多远,所有的看管工作均由计算机远程自动完成。系统能记录设备的运行的原始数据,并做出信息处理,给出各种报表和运行曲线图,能实时了解全部系统的运行情况。
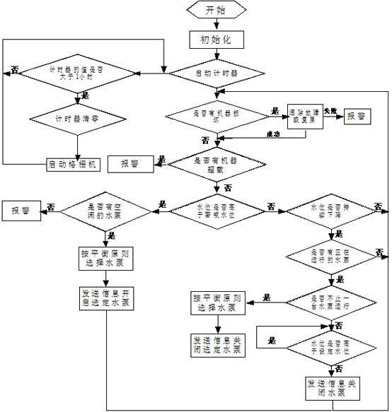
系统运行流程图如下:

图3系统运行流程图
5 结论
本文所研究的城市污水进行集中控制系统,主体控制部分采用可编程序控制器、一些传感器和计算机,网络技术租用电信的VPN; 该系统在桂林市经过近两年的现场投入应用表明,稳定可靠,自动化程度高,为桂林市排水公司带来了很大的经济效益,正在往社会推广。
