背景
高亮度 LED 能降低功耗、具有很长的寿命以及更多益处,不断促进多种照明应用的发展,因此 LED市场持续加速增长就毫不意外了。根据 Strategies Unlimited 公司的研究,到 2010 年末,高亮度 LED 的市场规模达到了 82 亿美元,到 2015 年将增长到 202 亿美元,年复合增长率为 30.6%。在过去几年中,用来给显示器提供背光照明的 LED 一直是驱动 LED 市场增长的主要因素。不过,通用照明 LED 应用在商用和住宅市场吸引力越来越大,这也进一步加速了 LED 市场的增长。全球市场情报供应商 LEDinside 在研究报告中写道:“2010 年,商用高流明 LED 照明系统出现了巨大增长。这是因为,就大多数消费者而言,家用 LED 照明仍然太过昂贵。LED 照明能带来长期益处,具有节能和环保属性,加上相关的减税政策,因此在停车场、办公室、工厂、仓库等商用领域,LED 照明的使用量将出现巨大增长。LED 灯不仅可以取代高压钠灯、卤素灯和白炽灯,而且在某些领域还能取代 CFL 和荧光灯。”LEDinside 进一步估计道:“2010 年和 2011 年,LED 商用照明将迅速增长并得到广泛采用,同时直到 2011 年或 2012 年,家用照明 LED 都不会流行,2012 年是关键的一年。预计 2010 年 LED 光源的市场渗透率能达到 3.7%,而 2009 年至 2013 年的年复合增长率估计为 32%。”
在商用建筑物中,照明一般占总能源使用量的 25% 至 40%,因此商用应用引领向 LED 的转变应该是毫不意外的结果。因为这类应用需要高强度、长时间照明,所以节省电能导致的经济回报是相对短期的。另外,LED 附属装置寿命很长,因此极大地降低了 LED 灯的更换成本。更换成本不仅包括照明灯本身的成本,还包括动手更换照明灯的劳动成本,而在某些应用中,如高顶灯照明应用,劳动成本这一项是很高的。另一方面,就大多数消费者而言,通用的家用 LED 照明目前仍然太过昂贵。不过,未来几年,随着 LED 附属装置价格下降和 LED 更加广泛地供货,照明市场在住宅领域也将出现大幅增长。大多数分析师都预计,住宅细分市场 2011 年将适度增长,而 2012 年及以后将加速增长。
正如前面提到的那样,LED 照明市场高增长率背后的主要驱动因素是,与传统照明方式相比,LED 照明能极大地降低功耗。与白炽灯照明相比,要提供同样的光输出量 (以流明为单位),LED 需要的电功率不到白炽灯的 20%。如表 1 所示,LED 照明还有更多优势,但也有更多挑战。LED 的优势包括寿命比白炽灯高几个位量级,这极大地降低了更换成本。能利用以前安装的 TRIAC 调光器给 LED 调光也是一个主要的优势,尤其是在住宅照明市场。LED 灯即时接通,无需像 CFL 那样的预热时间,而且 LED 灯对电源周期不敏感,这一点也与 CFL 灯不同。此外,LED 照明的附属装置不含任何需要控制或处理的有毒材料,而 CFL 采用有毒水银蒸气工作。最后,LED 可实现新型和非常扁平的外形尺寸,而其他技术则不可能做到。
表 1:LED、CFL 和白炽灯光源比较

此类新型 LED 照明应用所涉及的范围非常之广,从 4W 的拧入式可替换型白炽灯泡到100W 的街灯、再到需要几百瓦功率的高棚灯等。大多数这些 LED 灯将需要依靠现有的 AC 离线式电源 (视终端应用所处地理位置的不同,通常为 90VAC 至 265VAC) 来工作。为了获得从 AC 离线式电源来高效驱动 LED 的能力,产生了一些相当独特的 LED IC 驱动器设计难题。
LED 驱动器不仅必须提供最高效率以确保节省功率,而且出于安全考虑,还必须提供电气隔离。此外,LED 驱动器必须提供功率因数校正 (PFC) 和低谐波失真性能,以适用于多种应用。不仅如此,在很多住宅应用中,LED 驱动器还必须提供用现有 TRIAC 调光器调光的能力。最后,解决方案的总体占板面积必须非常小,以使附属装置有足够的空间容纳该解决方案,解决方案还必须具成本效益,以吸引商用和住宅用户用 LED 灯更换现有照明灯。有能够满足所有这些要求的 LED 驱动器 IC 可用,对 LED 照明的不断采用是至为重要的。
LED 照明计算
LED 照明市场迅速增长背后的主要驱动力之一是,与白炽灯甚至 CFL 照明相比,LED 灯能极大地节省功率。因此,研究一下用现有 LED 能节省的功率以及未来几年内功率将怎样进一步节省是有意义的。
60W 白炽灯:
提供约 800 流明,可转换为 13.3 lms/W (流明/瓦)。
现有 LED:
就商用产品而言,目前的效率在 50 lms/W 至 170 lms/W 之间。
未来的 LED:
将提供范围为 200 lms/W 至 230 lms/W 的效率。然而,最大的理论效率约为 250 lms/W。
就照明用途而言,我们来考虑一下 100 lms/W 的 LED。LED 本身所需要的电功率为 800 流明/100 lms/W = 8W。不过,AC/DC LED 驱动电子线路的效率也必须考虑在内,就高性能 LED 驱动器而言,这个效率为 85%。因此,离线式电源所需的总功率为 8W/0.85 = 9.4W,从而与白炽灯相比,功率节省了 84%。如果用 65 lms/W 这个更加保守的数字,那么相对于白炽灯耗用的功率而言,LED 功率可降低 75%。展望未来,当提供 200 lms/W 的 LED 可用时,功率将节省多达 92%。为了满足目前能源之星的要求,相对于标准白炽灯,LED 灯的功率必须降低至少 75%,才能取代白炽灯。
用离线式电源为 LED 供电
能用离线式电源驱动 LED 就可使应用越来越快地增加,因为在商用建筑和住宅中,可非常便利地得到这种形式的电源。尽管 LED 灯的附属装置相对简单,最终用户非常容易安装,但是对 LED 驱动器 IC 的要求却极大地提高了。因为 LED 需要一个良好调节的恒定电流源,以提供恒定的光输出,所以用 AC 输入源给 LED 供电需要一些特殊的设计方法,要满足一些非常特别的设计需求。
在世界上不同地区,离线式电源参数可能不同,一般在 90VAC 至 265VAC之间,频率则为 50Hz 至 65Hz。因此要制造面向全球市场的 LED 附属装置,最好拥有这样一个电路设计:无需修改就能使 LED 用在全球任何地方。这就需要单一 LED 驱动器 IC 能处理多种输入电压和频率。
此外,很多离线式 LED 应用需要 LED与驱动电路之间实现电气隔离。这主要出于安全考虑,是几家监管机构要求的。电气隔离一般由隔离型反激式 LED 驱动器拓扑提供,该拓扑运用变压器隔离驱动电路的主端和副端。
由于采用 LED 照明的驱动力是,提供特定光输出量所需的功率可极大地降低,因此当务之急是,LED 驱动器 IC 要提供最高效率。因为 LED 驱动器电路必须将高压 AC 电源转换为更低的电压和良好调节的 LED 电流,所以 LED 驱动器 IC 必须设计为,提供高于 80% 的效率,以不浪费功率。
而且,为了在住宅应用中常见的 TRIAC 调光器已经大量安装到位的情况下使 LED 花样翻新灯成为可能,LED 驱动器 IC 必须与这些调光器一起高效运作。TRIAC 调光器专为与白炽灯和卤素灯很好地配合工作而设计,这两种灯是理想的阻性负载。然而,LED 驱动器电路一般是非线性的,而且不是纯阻性负载。其输入桥式整流器在 AC 输入电压处于其正峰值和负峰值时通常吸收高强度的峰值电流。因此,LED 驱动器 IC 必须通过设计来“模仿”一个纯阻性负载,以确保 LED 在不产生任何明显闪烁的情况下正确起动,并利用一个 TRIAC 进行适当的调光。
就 LED 照明而言,PFC 是一个重要的性能规格。简言之,如果所吸取的电流与输入电压成正比且同相,那么功率校正因数为 1。因为白炽灯是一种理想的电阻性负载,所以输入电流和电压同相,且 PFC 为 1。PFC 特别重要,因为它与本地电力供应商所需提供的电功率有关。也就是说,在一个电力系统中,与一个具有高功率因数的负载相比,在所传输的有用功率相同的情况下,一个具有低功率因数的负载吸取更大的电流。因为所需电流较高,所以在配电系统中损失的能量也提高了,这反过来又需要更粗的导线和其他传输设备。较大的设备和能源浪费增加了成本,所以电力公司通常对功率因数较低的工业或商用客户收取较高的费用。LED 应用的国际标准仍然处于开发之中,不过大多数人相信,就 LED 照明应用而言,将要求 PFC > 0.90。
LED 驱动器电路 (包括大量二极管、变压器和电容器) 的表现不像一个纯电阻性负载,其 PFC 可能低至 0.5。为了将 PFC 提高到 0.9 以上,有源或无源 PFC 电路都必须设计到 LED 驱动器电路内。还应该提到的一点是,在采用数百个以上 50W LED 灯的应用中,高 PFC 尤其重要,在这种情况下,高 PFC (>0.95) LED 驱动器设计是有益的。
除了高 PFC,还有一点也很重要,那就是最大限度地降低 LED 附属装置的谐波失真。国际电工委员会 (IEC) 已经制定了 C 类照明设备谐波性能规范 IEC 61000-3-2,以确保新的 LED 照明附属装置满足低失真要求。
在照明应用中,能在较宽的线电压、输出电压和温度变化范围内准确调节 LED 电流是至关重要的,因为 LED 亮度的变化必须是人眼难以察觉的。类似地,为了确保 LED 有最长的工作寿命,不用高于最大额定值的电流驱动 LED 是很重要的。在隔离型反激式应用中,LED 电流的调节不总是直接进行的,常常需要一个光耦合器来闭合所需的反馈环路,或者可能增加一个额外的转换级。然而,这两种方法都带来了复杂性和可靠性问题。幸运的是,有些 LED 驱动器 IC 的设计采用了新的设计方法,无需这些额外的组件或不增加设计复杂性,就能准确地调节 LED 电流。
最后,要从白炽灯迅速向 LED 灯转变,最大的障碍是基于 LED 的解决方案的成本和尺寸。消费者习惯于花不到 1.00 美元换一个 60W 白炽灯,花大约 3.00 美元换一个 CFL 灯。花 30 多美元换一个 LED 灯,对消费者来说是一个很大的障碍。考虑到在 LED 的寿命期内电力成本和更换成本的降低,以这样的价格换一个 LED 灯确实有经济意义,但是消费者不习惯于这样联系起来看问题。总之,仓库、车库等支付大量照明电费的商业企业转向 LED 照明的速度快得多,因为费用节省更加明显。随着 LED 灯购买费用的下降,将有更多的消费者愿意转向 LED 照明。
同样重要的一个因素是 LED 照明解决方案的尺寸。很多 LED 灯都是直接旋入灯座的,因此整个解决方案必须与原来使用的白炽灯有相同的形状和体积。由于 LED 需要散热器和复杂得多的驱动器电路,所以在相同的体积中装入这两样东西可能是一个挑战。因此,人们需要的将是这样的 LED 驱动器 IC:能在一个简单和占板面积紧凑的解决方案中提供所有这些需要的功能。
一种全新的解决方案
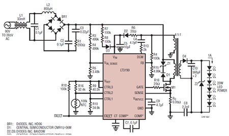
幸运的是,一种新的解决方案,凌力尔特的 LT3799,可以解决这些离线式 LED 的所有驱动难题。该器件是一款隔离型反激式 LED 控制器,具有源 PFC,专门为在 90VAC 至 265VAC 的通用输入范围内驱动 LED 而设计。LT3799 以关键传导模式工作,最大限度地减小了外部变压器的尺寸。它非常适用于驱动功率从 4W 至数百瓦的多种 LED 应用。驱动高达 20W 的 LED 的整个电路如图 1 所示。这个特定电路可用 TRIAC 调光,且在 90VAC 至 265VAC 的通用输入范围内,能提供高达 1A 的 LED 电流,同时提供超过 86% 的效率 (参见图 2)。稍微改变一下外部组件,这个电路就可以进一步优化,以在 120VAC、240VAC 甚至 377VAC 或几乎任何常见的 AC 输入情况下使用。

图 1:采用了 LT3799 并具 PFC 和 TRIAC 调光的通用输入、隔离型反激式 LED 控制器电路
LT3799 运用单级设计,整个 LED 驱动电路 (包括 EMI 滤波器) 仅需要 40 个外部组件,从而使该解决方案简单、占板面积紧凑且具成本效益。图 1 中的 20W 电路的总尺寸仅为 30mm x 75mm,高度仅为 30mm,从而成为种类繁多的 LED 应用的理想选择。

图 2:LT3799 在通用输入电压范围内的效率
LT3799 采用独特的内部电路提供高达 0.98 的有源 PFC,从而非常容易满足美国能源部 (Department of Energy - DOE) 的要求,同时还符合 IEC 61000-3-2 C 类照明设备谐波要求 (参见图 3)。

图 3:具有源 PFC 的 LT3799 VIN 和 IIN 波形
此外,在整个输入电压、输出电压和温度范围内,LT3799 还提供 LED 电流调节。在图 4 中可以看到,当输入从 90VAC 变到 150VAC 时,正如大多数美国照明应用所要求的那样,LED 电流保持了 ±5% 的稳定度。LT3799 用一个独特的电流检测电路取代了光耦合器,以向副端提供良好调节的电流。这不仅降低了成本,还改进了可靠性。

图 4:随 VIN (AC) 变化 LT3799 对 LED 电流的调节
LT3799 还能与标准壁式 TRIAC 调光器一起使用,而不会产生任何可见闪烁。集成的 LED开路和短路保护确保多种 LED 应用具有长期可靠性。最后,其耐热增强型 MSOP-16 封装有助于形成非常紧凑的 LED 驱动器解决方案。
结论
由离线式电源供电的通用 LED 照明应用市场出现了前所未有的加速增长,其背后的驱动力是对更高性能和具成本效益的照明应用之持续需求。然而,这些新出现的性能要求必须使用新的 LED 驱动器 IC 才能满足。这些 LED 驱动器必须提供电气隔离、高效率、PFC 和 TRIAC 调光能力。此外,不管输入电压或 LED 正向电压如何变化,这些驱动器还必须提供良好调节的 LED 电流,以保持一致的亮度,同时提供各种保护功能,以提高系统可靠性。这些 LED 驱动器电路还必须能构成非常紧凑和具成本效益的解决方案。幸运的是,现在已经有这类离线式 LED 驱动器了。
