1、78K0/Ix2系列MCU介绍
78K0/Ix2系列MCU是瑞萨(Renesas)电子面向照明应用领域精心设计的高性能8位MCU。该系列MCU定位于用于满足目前照明市场高分辨率调光控制、异常检出保护、智能化节能控制等热门需求,依靠单MCU实现低成本、高性能的绿色节能照明系统。
78K0/Ix2系列MCU内置丰富的硬件资源,为灵活的照明电源驱动设计和调光控制提供了优秀的硬件支持。具体表现在:
a. 16 bit PWM计时器最大计数时钟频率40MHz,输出和比较器连动,进行PFC 控 制,带2路控制的PWM输出,适合驱动半桥/全桥电路,实现变频控制;
b. 内置运放、多路高速10bit A/D和比较器等模拟电路,简化了外围电路
c. 定时器能触发A/D采样,精准捕捉信号
d. 比较器/外部中断能实现硬件的禁止输出功能,反应快速,保证安全
e. 定时器遥控接口和UART功能,面向红外和无线遥控的应用,有DALI总线接口的通讯模块,适用于智能照明控制
f. 多个保护模块:窗口型看门狗、时钟监控、低压报警等,工作可靠
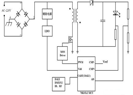
2、78K0/Ix2系列MCU典型应用
图2是LED驱动控制应用的参考方案,在该方案中,只需利用比较器、PWM输出连动功能,就能够独立进行3路恒流控制;通过改变内部参考电压或PWM输出设置即可实现调光;并且MCU支持各种传感器和DALI、DMX512、模拟量输入等多种通信接口,可根据外部环境选择合适的通讯控制方案,实现最佳控制。

图1 78K0/Ix2 LED驱动控制
1、78K0/Ix2系列MCU介绍
78K0/Ix2系列MCU是瑞萨(Renesas)电子面向照明应用领域精心设计的高性能8位MCU。该系列MCU定位于用于满足目前照明市场高分辨率调光控制、异常检出保护、智能化节能控制等热门需求,依靠单MCU实现低成本、高性能的绿色节能照明系统。
78K0/Ix2系列MCU内置丰富的硬件资源,为灵活的照明电源驱动设计和调光控制提供了优秀的硬件支持。具体表现在:
a. 16 bit PWM计时器最大计数时钟频率40MHz,输出和比较器连动,进行PFC 控 制,带2路控制的PWM输出,适合驱动半桥/全桥电路,实现变频控制;
b. 内置运放、多路高速10bit A/D和比较器等模拟电路,简化了外围电路
c. 定时器能触发A/D采样,精准捕捉信号
d. 比较器/外部中断能实现硬件的禁止输出功能,反应快速,保证安全
e. 定时器遥控接口和UART功能,面向红外和无线遥控的应用,有DALI总线接口的通讯模块,适用于智能照明控制
f. 多个保护模块:窗口型看门狗、时钟监控、低压报警等,工作可靠
2、78K0/Ix2系列MCU典型应用
图2是LED驱动控制应用的参考方案,在该方案中,只需利用比较器、PWM输出连动功能,就能够独立进行3路恒流控制;通过改变内部参考电压或PWM输出设置即可实现调光;并且MCU支持各种传感器和DALI、DMX512、模拟量输入等多种通信接口,可根据外部环境选择合适的通讯控制方案,实现最佳控制。

图1 78K0/Ix2 LED驱动控制
下面就Flyback电路举例说明通过比较器进行恒流控制的过程。

图2 Flyback电路恒流控制
对于开关电源,PWM占空比决定输出电压,如图2,电路开始工作后,LED电流经采样后加到MCU内置比较器端口,和参考值进行比较,产生中断信号,来调整PWM的占空比,其变化过程见图4,如当电流大于参考值时,降低占空比;反之,提高占空比,最终达到一个负载电流动态稳定的状态。
对于调光,78K0/Ix2系列MCU有多种方式来实现,通过改变比较器参考电压或者利用定时器TMH1和PWM输出连动功能。

图3 恒流控制原理
图4是嵌入DALI协议的智能照明平台方案,该方案利用MCU内置DALI总线接口的通讯模块,利用单个MCU完成灯具调光、组网,实现高性能的DALI绿色节能照明系统。DALI从机系统主要分为通讯模块和LED驱动控制模块两部分,外围电路设计简单。

图4 DALI从机系统结构
采用BOOST电源拓扑结构,输入电压经过升压后直接驱动LED灯;负载电流采样,通过嵌入算法实现恒流控制; MCU内置DALI通讯接口,通过总线和DALI 主机连接,实现和主机的相互通讯,完成上位机发出的操作控制指令;灯具温度、光照度传感器信号加到MCU端口,实现异常检测保护。
