关键字:电源管理芯片 Buck 便携式产品
高电压范围升压转换器通常用作具有90V至270V AC输入和约400V DC输出的PFC转换器,在这些应用中,传导损耗并不像在低电压升压转换器中那么重要,需要更多地考虑开关损耗和抗噪声能力。因而PFC控制器通常采用某些特别的设计要素如临界导通 (CRM)工作模式、更高的电流感测电压。PFC控制器由于市场巨大而被广泛使用。
LED TV背光应用需要24V DC输入、 180V DC 0.4A输出升压转换器,相比前面提到的低电压和高电压范围升压转换器,这类中等电压升压转换器很少用于消费电子产品。在这种电压和额定功率值范围中,传导损耗、开关损耗和抗噪声能力均需予以考虑,很难找到一款适合的较廉价的器件。
拓扑和器件选择考虑事项
在设计消费产品解决方案时,始终需要避免使用昂贵的拓扑和器件。而且,由于DC输入节点和输出节点(LED阵列)均位于次级端,因而LED背光照明级无需进行隔离。即便我们还有软开关谐振半/全桥拓扑等其它选择,升压(boost)拓扑是LED TV背光照明电源应用的最佳核心拓扑。
考虑到用于移动设备的升压控制器具有高PWM频率 (通常为500 KHz 至6MHz)和低噪声兼容性(电压模式或低电流感测电压)。用于AC/DC电源的PWM控制器似乎更合适,因其具有高栅极驱动电压 (超过10V)和高电流感测电压(通常为0.5V-1.2V)。但是,大多数 AC/DC PWM控制器的工作频率为50 kHz至100 kHz。这种频率范围对于90-270VAC输入的电源是合适的,因为它能够平衡开关损耗和电感元件尺寸。不过,对于24VDC输入电源,该频率有些低,因为低工作频率需要使用大电感器。
CRM PFC控制器是最佳的选择,因为它不仅具备AC/DC PWM控制器的优势(高栅极驱动电压和高电流感测电压),还能够通过选择电感将工作频率设置为最佳数值(200 kHz)。即便CRM PFC控制器的反馈回路在电压模式下工作,但是其锯齿波发生器和比较器内置在芯片中,并具有足够大的振幅。因而,在噪声兼容性方面不会出现问题。
提高效率
使用标准CRM PFC控制器来实现升压转换器,因为具有相对较低的输入/输出电压和临界导通模式工作方式,开关损耗并不是问题,其问题在于传导损耗。图1所示为升压转换器中的主要传导损耗来源。

我们可以看到导通期间的传导损耗来自于Rsense、Rdson和Rcoil,本文不讨论减小Rcoil的方法,下面将分别探讨如何减小Rsense和Rdson。
在PFC应用中,Rsense值由最大额定功率来决定,在出现异常过流情况时,Rsense上的电压应当达到逐脉冲限流电平(Vcslim),需要保留 10% 的余量范围,因而可由下式计算Rsense :

对于本文探讨的应用,我们同样应当遵循这个公式。Rsense的功耗为:

,因而

我们可以看到Rsense的功耗与Vcslim成比例。标准PFC控制器的Vcslim约为0.5V至1.2V,以期避免噪声带来的错误触发。在FAN7930CM 中Vcslim为0.8V。因为输入电压相对较高,而IQRMS相对较低,这个数值对于PFC应用是合适的。但对于24V输入应用,这一电压太高,使得PRsense 过大。例如,我们使用飞兆开云棋牌官网在线客服公司提供的设计工具,计算72W PFC (90VAC输入、400V/0.18A输出)的Rsense的功耗。我们得到结果:Rsense = 0.289Ω,Rsense的功耗为0.22W。然后得出Rsense上的效率损失为0.22/72×100%=0.31%,如果我们使用相同的设计工具,计算具有24V输入、180V/0.4A输出的72W PFC控制器,其结果为:Rsense = 0.077Ω,Rsense的功耗为0.96W,因而效率损失为0.96/72×100%=1.33%,相比90VAC输入状况高出三倍。
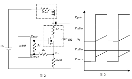
为了减小Rsense的功耗,我们设计了如图2所示的“电压垫高(Voltage block up)”电路,使用分压器R1和 R2在Vrs和Vsense引脚之间引入一个电压差,通过这个电压差,Vsense能够以较低的Rsense电压来达到 Vcslim。

在图3中, 我们可以看到通过增添R1和R2,即便Rsense上的电压降比Vcslim低很多,Vsense也能够达到(Vcslim/1.1)水平。这样可以降低Rsense的功耗。例如,在不使用R1和R2的情况下,如果Rsense为0.077Ω,当Ipk=10.39A,Vsense则为0.8V。如果Vgate=11V,R1=10KΩ,R2=400Ω,Rsense=0.0375Ω,当Ipk=10.39A,Vsense也可达到0.8V。但是,如果Rsense=0.0375Ω,Rsense的功耗则为0.47W,效率损失为0.47/72×100%=0.65%,相对于使用0.77Ω Rsense,效率则可以提高0.68%。
在MOSFET晶片尺寸和封装相同的情况下,如果Vdss增加,MOSFET 的Rdson会增大。例如,飞兆100V MOS器件FDD86102的Rdson 为24 mΩ。但是对于具有相同封装和价格的 250V MOS器件FQD16N25C,Rdson为270 mΩ。MOSFET器件的传导损耗在24mΩ和270 mΩ条件下的差别很大,我们使用相同设计工具计算了24VAC输入、 180V/0.4A输出PFC转换器Rdson的传导损耗。其数值分别是0.9W和10.08W。显然,270 mΩ Rdson是不可接受的。在标准升压拓扑中,为了提供180V输出电压,需要使用250V MOSFET以获得足够的Vdss余量。在这种情况下,减小传导损耗的标准途径是选择一个Rdson较低的MOSFET器件。不过,在相同Vdss下,Rdson较低的MOSFET器件不仅昂贵,而且具有较大的Coss。较大的Coss意味着较大的关断损耗。这里,我们找到了另一种减小传导损耗的方法。就是使用100V MOSFET器件如FDD86102,将24V电压提升到180V,当然,必须采用特殊的方法解决电压问题,如自耦变压器。

图4所示为使用自耦变压器替代电感器的升压转换器,在导通期间,电流流经红色的路径就象标准升压转换器的一样,而在关断期间,电流则经过绿色路径。MOSFET漏极上的电压为:

如果我们输入 N1=3T, N2=7T, Vdiode=1V, Vout=180V, Vin=24V, 则Vd为:

因而可以使用100V MOSFET器件。
设计示例和测试结果

图 5所示为飞兆开云棋牌官网在线客服用于LED背光照明电源的评估电路板的示意图。
U4, Q35, T3, D36和外部元件构成了这个升压转换器,绕组6-10用于实现零电流检测(ZCD),D37, C42, R39, R40具有两项功能,一项功能是作为箝位线路,吸收N1和N2之间的泄漏电感引起的电压脉冲,另一项功能是监视Q35的漏极电压,反馈至U4的引脚1,实现过电压保护。

图6

图7
图6是评估电路板顶部、底部和侧面照片。我们可以看到,增添R38,效率提高了1.09%。图7是使用/不使用Vrsense 电压垫高电路(R38)的波形差别示意图。表2是使用/不使用自耦变压器的结果比较。如果不使用自耦变压器,应当去掉D37,将D37的阴极连接到24V Vin。我们可以看到使用自耦变压器,效率提高了14.06%,图8所示为波形比较。

表1:使用/不使用Vrsense电压垫高电路(R38)的结果比较

表2:使用/不使用自耦变压器的结果比较

图8
本文小结
标准CRM PFC控制器就其特性、通用性和低价格而言,适用于中等电压升压转换器。传导损耗是其应用的主要挑战。采用电压垫高电路能够降低Rsense所需的峰值电压以期提升转换器的效率。在升压转换器中采用自耦变压器,允许使用低Vdss MOSFET器件以减小Rdson,从而显著提升效率。评估电路板的测试结果证实这一思路是可行的。
