中心议题:
- 三相电源换相点检测工作原理
- 三相电源换相点检测电路设计
解决方案:
- 三相电源换相点检测硬件电路设计
- 三相电源换相点检测软件设计
在使用三相交流电时,往往要利用三相交流电的自然换相点作为控制的参考点,所以需要对三相交流电的自然换相点进行检测,以保证用电设备的安全可靠运行,同时对三相交流电的频率、相序、缺相情况进行实时监测,并且在三相电源出现异常时,进行相应的告警并做出保护措施。
换相点检测工作原理
三相电源在自然换相点处,两相电压相等,并且是电压反相的起始点,该设计正是利用这一特点实现对自然换相点的检测,如图1所示。

图1 两相正弦电压波形
在一个周期内,u1和u2存在两个交点,即a,b两点。a点是u2>u1的起始点,b点是u1>u2的起始点,该设计对a点进行检测,通过电路变换,在每一个周期的a时刻产生相应的脉冲信号,并将该信号送至单片机的外部中断,单片机对中断进行处理和判断,从而检测到自然换相点,同时通过软件对三相电源的频率、相序以及是否缺相作出判断。
硬件电路设计
三相电源自然换相点的检测有很多方法,大多数是采用模拟电路,通过比较器对相与相之间的电压进行比较,但是这种方法的精度不高,会直接影响输出电压控制的精度;另外也有通过数字电路实现的,但是大多数电路存在器件较多,电路复杂,并占用较多单片机资源的缺点。
传统的检测电路设计:图2是一种传统的数字型自然换相点检测电路的原理图,其中占用了7个I/O口,并且还需要ADC、数值寄存器和脉冲逻辑组合电路。电路相当复杂,在程序设计上也需要进行设计以后才能对自然换相点作出判断。另外这种方法还存在换相点丢失的情况,丢失的概率会随采样频率的降低而增大,极大降低了控制的可靠性。

图2 传统的数字型自然换相点检测电路原理图
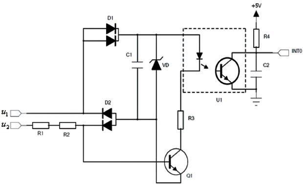
检测电路设计
设计了如下检测方法,克服了传统的检测方法存在的问题,如图3。

图3 三相交流电自然换相点检测原理图
当u 1 >u 2 时,稳压管两端电压为5V,电容C1充电,由于C1容值较小。而u 1>u 2 的时间为半个周期,即0.01s,足以保证电容C1充电完成,此时并联在三极管Q1基射极两端的的二极管提供钳位电压,使得三极管工作在截止区,光耦U1的控制二极管不导通,受控三极管截止,单片机外部INT0拉至高电平,当经过a点后,u 2>u 1 ,U2为三极管Q1提供基极电压,同时电容C1提供集射极电压,三极管Q1导通,在这段时间内,C1、控制二极管、R3、Q1形成回路,光耦U1中的受控三极管导通,单片机外部中断INT0下拉至低电平,在这个过程中,单片机对这个下降沿进行捕捉,实现对u1、u2两相交点a进行检测,光耦U1实现了输入端和输出端的电气隔离,同时提高了系统的抗干扰能力。
以同样的方法设计另外两组检测电路,输入电压分别为u 1 和u 3 、u 2 和u 3 ,输出分别为INT1和INT2,完成对同一周期另外两个自然换相点的检测。
脉宽计算
忽略三极管导通压降,由C1、发光二极管、R3组成的回路可以等效成一个RC电路的一阶零输入(图4)。

图4 RC电路的一阶零输入响应
u0为稳压二极管VD的稳定电压,发光二极管的导通压降为VF ,t ≥0时电容储存的能量通过发光二极管和电阻释放出来,在这段时间内发光二极管发光,根据KVL可得:

而
,将其带入式(1)得:

根据初始条件u C ( 0 + ) -V F =uC (0-)-VF =u0 -VF,并令式(2)的通解为uC -VF = Aem ,得该一阶齐次微分方程的解为:

令乘积RC =τ,τ为RC电路的时间常数,反映了电容电压uC 的衰减速度,式(3)可写为:

当uC 衰减到小于VF 的值时,二极管截止,

解式(5)得

即二极管导通时间为:
秒。
仿真
以上设计方案在Sabe r环境下进行了仿真验证,仿真结果如图5所示,其中两正弦波为三相电源的其中两相电压,脉冲电压为送至单片机外部中断INT0的信号。从图5可以清晰的看到,在自然换相点附近,产生了一组幅值为5V,脉宽约为2ms,频率为50Hz的脉冲信号,而在自然换相点处,产生了一个近乎90度的下降沿,有利于单片机进行捕捉。改变时间常数τ可以改变脉冲电压的脉宽,如图5所示,在自然换相点处产生了一组幅值为5V,脉宽约为10mS,频率为50Hz的脉冲信号。 图5 为经检测电路得到的脉冲电压,图6为不同τ值检测电路得到的脉冲电压。

图5 经检测电路得到的脉冲电压

图6 不同τ值检测电路得到的脉冲电压
软件设计
检测电路得到的脉冲电压信号送至Atmega16单片机进行处理,单片机的程序通过C 语言编制, 主程序流程如图7 所示, 主要分为三个模块: 缺相判定, 频率正常判定和相序判定, 系统正常工作后,三个模块循环执行。

图7 主程序流程图
为了保证系统的安全运行,可以根据不同的场合和应用环境,添加相应的保护模块,如在电机控制中,频率出现异常后,停止电机的供电输出等。
结论
三相电源自然换相点的在三相电源的使用中起着极其重要的作用,对自然换相点的精确检测可以有效地提高对三相电源的控制能力。
