物联网与无线传感器网络是当前在国际上备受关注的、涉及多学科高度交叉、知识高度集成的前沿热点研究领域。物联网能够获取客观物理信息,具有十分广阔的应用前景,能应用于军事国防、工农业控制、城市管理、生物医疗、环境检测、抢险救灾、危险区域远程控制等领域,被认为是对21世纪产生巨大影响力的技术之一。
因此,笔者提出了一种基于物联网技术的多标准RFID设别设备,此设备可以实时自动识别物品的RFID电子标签内信息,具有识别可靠性高,信息处理能力强,功耗小,保密性强。再结合无线传感器网络技术的信息传输,可实现无线网络环境下的信息应用,本实用新型的应用将会越来越广泛,对于物联网技术和无线传感器网络技术有重要的理论意义和应用价值。
1 RFID技术简介
1.1 RFID分类
RFID按应用频率不同分为低频(LF)、高频(HF)、超高频(UHF)、微波(MW),相对应代表性频率分别为:低频135 kHz以下、高频13.56 MHz、超高频860~960 MHz、微波2.4~5.8 G。
RFID按照能源供给方式分为无源RFID标签或被动标签(Passive Tag),有源RFID标签或主动标签(Active Tag),以及电池协助的无源RFID标签。无源RFID标签价格很低,但是无需要电池,有源RFID可以提供更远的读写距离,但是需要电池供电。有源标签由于有电池供电和功能较强的微控制器和无线单片机,所以可以实现更大范围的传感器数据监测和数据采集,也可以通过ZigBee、Wi—Fi、GPRS/3G等技术实现网状网络,来延伸标签的范围,是RFID技术一个非常重要的发展方向。
1.2 射频识别系统组成
射频识别系统主要由标签(Tag)、读卡器(Reader)、天线(Antenna)等组成,一般还需要其他软硬件的支持。
标签(Tag):由耦合元件及芯片组成(有源标签还需要电池和传感器等),每个标签具有唯一的电子编码,附着在物体上标识目标对象。
读卡器(Reader):也称读写器等,读取(有时还可以写入)标签信息的设备,可设计为手持式或固定式。
天线(Antenna):在标签和读取器间传递射频信号。如果是有源电子标签,读卡器也以同时是一个无线网关,能够将有源标签节点收集的数据,通过低功耗网络,传输到物联网和互联网。
1.3 RFID技术的工作原理
RFID技术的基本工作原理并不复杂:标签进入磁场后,射频前端发出的射频信号,凭借感应电流所获得的能量发送出存储在芯片中的产品信息(Passive Tag,无源标签或被动标签),或者主动发送某一频率的信号(Active Tag,有源标签或主动标签);读取信息并解码后,送至RFID射频识别控制单元进行有关数据处理。
2 射频识别节点的硬件设计
2.1 射频识别节点的结构
如图1为射频识别节点的结构:它包括:1)USB转串口单元;2)RFID射频识别控制单元;3)RFID读头前端单元;4)和无线射频收发单元。射频前端和标签间一般采用半双工通信方式进行信息交换,同时通过耦合给无源应答器提供能量和时序。在实际应用中,可进一步通过Eth-ernet或WLAN等实现对物体识别信息的采集、处理及远程传送等管理功能。

2.2 USB转串口和射频识别控制单元
USB转串口单元和RFID射频识别控制单元连接如图2所示。其工作原理为:用户可以通过USB接口把模块与PC机连接,通过USB转串口单元发送命令到射频识别控制单元,同时射频识别控制单元可以通过USB转串口单元把数据传输到PC机上进行数据处理。

2.3 RFID读头前端单元
图3给出了本实用新型的核心控制电路,其工作过程是:TRF7960通过SPI口与MSP430F2370通信。当读头前端检测到有效标签,IRQ就置高电平,TRF7960与MSP430F2370的SPI通信有效,射频识别控制单元把数据存储在数据寄存器中以便向PC机发送。同时射频识别控制单元根据不同的数据帧结构执行相应的数据处理函数,判断出不同协议的标签,通过外接的LED灯指示出不同标准的标签。

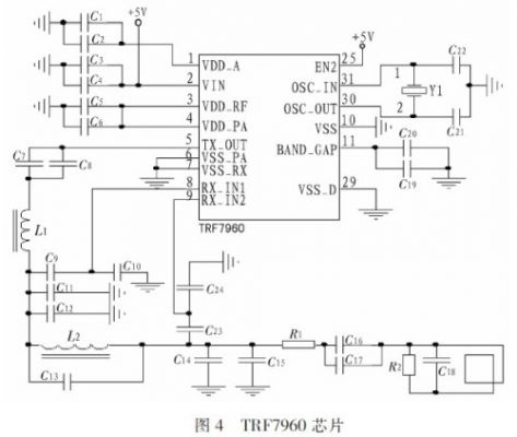
RFID读头前端单元的核心是TRF7960芯片如图4所示,TRF7960的第8引脚RX1_AM,第9引脚RX2_PM为信号输入的端,电阻R1、R2,电容C16、C17、C18,通过相互调节达到50 Ω的阻抗,以便接收信号最佳,电阻R2,电容C18前端的PCB天线构成了磁场,TRF7960的第5引脚TX_ OUT不断向磁场附近发送数据请求命令。当有标签靠近磁场的时候,标签通过电磁耦合接收到命令,同时向读头前端发送数据请求应答命令,标签此时处于准备状态,当读头接收到数据请求应答命令,开始读取标签的序列号,同时调用相关数据处理函数,如果数据校验正确就把标签信息发送到射频识别控制单元,否则重新读取信息。

2.4 无线射频收发单元工作原理
无线射频收发单元主要采用AT86RF230芯片:当AT86RF230发送数据时,MSP430F2370把需要发送的数据通过SPI接口传送到AT86RF230的寄存器中。数据经过基频处理、频率合成、功率放大,然后经过AT86RF230的第4引脚RFP通过天线E1发射。当AT86RF230接收数据时,数据通过天线E1经AT86RF230的第5脚RFN输入,然后经过低噪声放大、多相滤波器、复合带通滤波、模数转换,最后把接收到数据存储在AT86RF230的寄存器中,然后通过SPI接口与MSP430F2370进行通信,把数据存储到MSP430F2370的寄存器中。RFID射频识别控制单元与无线射频收发单元连接电路图如图5所示。

3 结束语
无线传感器网络在国防军事、环境科学以及智能家居等领域有着极其广泛的应用,由于通常运行在人不能或不便接近的环境,能源无法替代,因此传感器节点的位置信息在无线传感器网络的诸多应用领域中扮演着十分重要的角色。利用该芯片开发的无线传感器网络节点识别可靠性高、抗干扰能力强、成本低廉和体积小巧特点。具有硬件加密、安全可靠、组网灵活、抗毁性强等特点,为今后无线传感网络的广泛应用提供了理想的解决方案。
