摘要:国内外变频器生产概况,和平矢量变频器系列介绍,产品技术特性,产品技术特点,产品主要用途,齐全故障报警,系统构成信息,外部链接配线。
1 变频器生产概况
国内到目前为止生产低压变频器(380V、400V)厂家有200多家,生产高压变频器(3kV、6kV、10kV)厂家有50 多家,再加国外进口有50家,台湾约15家,共计315多家产品在市场上流通,真是品牌繁多,琳琅满目,十分兴旺啊!尤其控制方式来看,国内多数是压/频比控制即V/f=C,空间电压矢量控制即SVPWM为主,近五年来,陆续出现矢量控制VC、以及无速度传感器的矢量控制,但比例不大,约有近40家,已能供货,然而矢量控制亦仅是一般的,高档超级的几乎没有,我公司针对市场的需要,瞄准矢量控制的高端产品,经两年来的努力,现已试制成功,准备批量投产,填补市场空缺,国内领先一步,国外亦少有的,欢迎用户青睐,真是“不比不知道,用后显真相”,我们殷切期待您的到来。
2 产品系列介绍
1)HPVFV矢量变频器 采用32位DSP芯片,适合高端复杂的场合的应用环境,能满足多种场合的精确调速要求。
电压 220V~460V 功率 5.5~400kW
2)HPVFE 经济型变频器 适用简单调速场合,能使电机输入电压与负载匹配,能达到节能最大化。
电压 220V~480V 功率 0.32~15kW
3)HPVFQ四象限变频器 能满足各种位势负载的调速或节能,可将电动机再生能量反馈送回电网,对电网谐污染小,功率因数接近于1,是真正的绿色变频器,特别适用电梯、提升机、下运皮带机、各种起重机、油田磕头机、矿井的吊笼、机车牵引等。
电压 220V~460V 功率 5.5~400kW
4)HPVFS隔爆兼本安型变频器 将变频、矢量控制、隔爆兼本质安全等技术相结合,并可四象限能量回馈,节电效果显著,适用煤矿井下、露天矿山、选煤厂、特殊危险场地、环境恶劣场所应用。
电压 660V~1140V 功率 5.5~630kW
3 产品技术特性
1)和平矢量控制变频器属高档多功能的技术性能如下:
多种控制方式于一机——具有V/f控制、无感矢量控制、矢量控制、四象限逆变再生回馈控制四种方式,可按要求任意选择。
2)具有低速高转矩输出——当V/f控制时,在0.5Hz时可有150%-200%Te(额定转矩),当矢量控制时,在0Hz时可有150%-200%Te(额定转矩)。
3)具有自学习功能——可提供最理想的控制参数设置值。
4)具有自由编程功能——多种数字方程式,多种逻辑方程式,同总线通讯可实现任意的编程组合,定义明确的函数。
5)具有多驱动多电机的控制功能——多驱动向的同步控制,PWM逆变再生单元并联运行,多电机控制。
6)改进的故障处理功能——有故障前1秒的电压、电流、频率、输入功率、温度等实时数据记录。
7)具有内置的PLC、PID功能(并由补偿作用,可适用卷绕机的张力控制)。
8)具有通讯RS485/232、Profibus、CAN通讯连接的设备。
9)具有V/f频率控制、V/f速度控制、矢量速度控制、矢量转矩控制、矢量控制、无传感器矢量控制共六种控制模式,以及四象限逆变再生回馈、直流母线供电一拖多台运行方式。
10)整机软件分24段,共650条指令,即CPU的软件是复杂的,只有这样才能满足9)的所有功效。比德国2005年生产的TP-2000时代,350条指令、3种控制方式,几乎又翻一倍(此说明书是本人作技术校对的)。
4 产品主要优特点
1)矢量控制,且有多种控制方式可供选择(一般只是单一矢量控制)。
2)可四象限运转,适用各种位势负载。
3)输出谐波小,电流呈正弦。
4)掉电后无短路电流。
5)输入线电压波动补偿(AVR)。
6)功率因数cosΦ≈1.
7)精度高、功能多样,适用各种不同类型负载需要,实现了一机多用。
8)具有完全的保护装置,安全可靠。
5 产品技术特点
1)调速精度高,可达±0.1%(加编码器后可达0.01%)。
2)加、减速时间长可达3000秒。
3)输入电压220~480V,并有矿用660~1140V(其它几乎没有)。
4)电动机参数可在线自动识别,并补偿(这在高精度控制时需要,国外日本富士有)。
5)载波频率可自动下降,当使用时IGBT过流发热时,会自动下降,出厂值2.5kHz,可调范围从0.8~10kHz确保安全
6)可有多段速8段
7)V/f特性有直线、平方或任意设定三种
8)节电功效,按电动机负荷大小自动调整V/f特性,减小输出电压,实现节能最大化。
6 产品主要用途
1)通用设备(水泵、风机、空气压缩机、中央空调——冷却泵、冷冻泵、压缩机等)。
2)直流电源装置。
3)多电机驱动装置。
4)运输装卸起重机(下运皮带机、提升机、吊笼、起重机、吊车、船闸、电梯、拉丝机、收卷机等)。
5)负载惯性大机械(挤出机、造粒机、大型风机水泵、甩干机、离心机、混合机、清洗机等)。
6)卷取机(造纸、电缆、薄膜收卷、绳索、圆钢、钢带等)。
总之,不同类型负载几乎都能适用,属上等全功能,全国仅此一家,处于领先地位。真是“一机在手,万事不忧,功能多样,应用灵活,安全可靠,效果良好”。
7 故障报警






8 系统构成信息
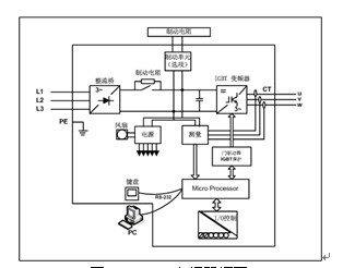
图1是HPVFV变频器的框图。二极管桥整流三相电源后给变频器提供直流电源。以IGBT构成的变频器逆变单元作用生成三相对称交流电压。
电机控制模块基于微处理器软件。微处理器根据闪存内置的程序(V/F,矢量)的种类与测定信号、控制输入输出模块、在操作面板设定的参数值和命令下控制电机。并计算IGBT 开关位置,门驱动器对信号进行放大来驱动IGBT。如IGBT发生过电流时,门驱动器暂停IGBT门极信号输出,把故障信号发送到微处理器。操作面板是用户和HPVFV变频器的连接桥梁。用户可使用键盘或PC设定参数值、读写数据、下达控制指令。键盘是可拆下的,也可利用电缆与HPVFV变频器连接。关于制动电阻的规格参见本说明书附加的制动电阻选定表。(附件一:制动电阻计算方式参考)
图1HPVFV变频器框图
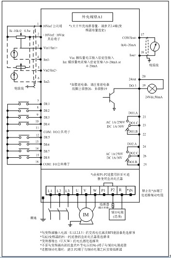
9配线(接线图)

图2 HPVFV 变频器框A1的标准配线图
10结论
通过以上分析,对和平矢量控制变频器,有个全面系统的了解,它确实是个高档超级、多功能多用途的矢量控制变频器,非同一般产品,与国内外比较后,实属国内领先一步,国外亦少有。
