随着集成电路规模的发展,电子设备的体积、重量和功耗越来越小,这对电源电路的集成化、小型化及电源管理性能提出了越来越高的要求。而随着片上系统(SOC)的不断发展,单片集成的LDO线性稳压器的应用也越来越广泛[1]。对于片内的LDO,最担心的是寄生电容过大引起不稳定,论文针对片内应用而设计的这款LDO,能保证在uF级别的寄生电容范围内都可以正常工作,毕竟寄生电容再大也不至于是μF级别的。功耗是LDO线性稳压器的重要指标之一,一般的LDO功耗都在几十μA以上,例如文献[2]中电路的静态电流为38μA,文献[3]中静态功耗高达65μA,而本文的静态功耗做到10μA左右,不仅功耗低,本文中第二级靠电阻的电流关系提供了一个小增益级,并且提高了整个LDO的带宽。
2 LDO电路组成原理与关键模块设计
2.1 电路基本工作原理
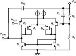
图1是LDO线性稳压器的结构框图,由下面几个部分组成:基准电压源(Vref)、误差放大器、同相放大器、反馈电阻网络、调整管等。其中基准电压源输出参考电压Vref,要求它精度高,温漂小。误差放大器将输出反馈回来的电压与基准电压Vref进行比较,并放大其差值,其经过同相放大器来控制调整功率管的状态,因而使输出稳定。在这里C1是前馈电容,可以提高负载调整率,并增加了一个左零点补偿,Cff提供一个零点补偿。第一级放大器就是一个差分对,和大多数误差放大器结构一样,第二级为同相放大级,靠电阻的电流关系提供一个小增益级,并控制带宽。相对于普通结构而言的,如果靠运放直接驱动功率管,那带宽就被功率管的寄生电容和运放输出阻抗和增益决定了,而这个结构的增益和输出阻抗,相比运放小很多,带宽自然就提高很多。表1为该LDO的主要设计参数和性能指标。
低功耗宽频带LDO线性稳压电路设计" src="//www.ninimall.com/files/images/20110805/020e8ae3-e890-490b-8365-faaccfffe993.jpg" />
图1 LDO线性稳压器结构示意图
表1 LDO的设计参数和性能指标

2.2 电路组成与设计
(1)调整管结构设计:MOS型线性稳压器的调整管是电压驱动的,能大大降低器件消耗的静态电流,而且其较小的导通阻抗使得漏失电压也比较低,从而提高了电源的转换效率[4]。根据调整管的平方率关系式以及设计指标Vdropout≈200mV,可以计算出调整管的宽长比,结合调整管的栅极寄生电容以及工艺的要求,在重载情况下考虑调整管需工作在线性区,将调整管的宽长设计为:W=6000μm,L=0.5μm。
(2)电阻R1与R2选择:输出电压由反馈网络决定,根据VOUT=VREF[(R1+R2)/R1],当选定的VREF=1.25V,R1=625KΩ,那么R2=625KΩ。
2.3 误差放大器(EA)设计
误差放大器电路原理图如图2所示。对该EA部分功耗(3μA)以及低的失调电压的要求,根据σ2(VT)=A2VT/WL+S2VTD2以及MOS管的平方率关系[5],设计出各MOS管的尺寸,M1和M2的宽长比为41/2,M3和M4的宽长比为4/1,M5和M6的宽长比为2/1,我们这里取W1=W2=82μm,L1=L2=4μm;W3=W4=12μm,L3=L4=3μm;W5=W6=8μm,L5=L6=4μm。实际上,在EA这部分为了让这一级增益Ger不小于10dB且保证有足够的相位裕度,将反馈电容CFF设计为20.8pF,把C1设计为1.5pF。该部分的仿真结果如图3所示。结果表明,该设计在保证稳定的前提下Ger为11dB[6]。

图2 EA与反馈网络


图3 EA的环路增益
2.4 同相放大器设计
同相放大器电路结构如图4所示。这一级主要是获得整个环路最大的增益Gnon- inv=25dB~30dB。

图4 同相放大器结构
为保证低功耗的前提下I1设为5μA,I2设为3μA,在小的偏置电流以及较大的负载的情况下为了保证能得到不小于25dB的增益,把RF设计为500K。由于同相放大器的增益随负载的增加而减小,在设计中需要适当增加偏置电流I1 和增加RF的值[7]。而带宽受M2的跨导和调整管的W/L的影响,需要增加M2的W/L以及偏置电流I2。图中M1的宽长比为4/1,这里取W1=30μm,L1=3μm,M2的宽长比为110/1,取W2=110μm,L2=1μm。仿真结果如图5所示。


图5 同相放大器的增益
3 LDO整体仿真结果与讨论
我们基于HHNEC 0.35um BCD工艺下,采用cadence和Hspice仿真软件对整体电路做仿真,如图6所示为LDO环路稳定性仿真曲线。

(a)负载电流为50mA仿真曲线

(b)负载电流为0时仿真曲线
图6 LDO环路稳定性仿真曲线
(a)图为负载电流为50mA时,LDO环路增益为50dB、单位增益带宽为470KHZ、相位裕度为74degree。(b)图为负载电流为0时,LDO环路增益为63dB、单位增益带宽为1KHZ、相位裕度为87degree。图7给出了该LDO的线性调整率曲线,仿真条件为C L=1μF,由仿真曲线可以看出该LDO的线性调整率为:


图7 CL=1μF线性调整率曲线
图8给出了该LDO的负载调整率曲线,仿真条件为CL=1μF,由仿真曲线可以看出该LDO的负载调整率为:


图8 CL=1μF负载调整率曲线
图9给出了该LDO的电源抑制比仿真曲线,仿真条件为IL=1mA。从该曲线可以看出,该LDO的PSRR在1KHZ时为- 60dB。

图9 电源抑制比仿真曲线
4 结论
本文提出的这款LDO线性稳压器,能保证在μF级别的寄生电容范围内都可以正常工作。
该LDO的静态电流低至10μA,文中同相放大器的引入,提高了整个LDO的带宽。从仿真结果可以看出,在负载电流Iload=50mA时,带宽为470KHz。
该LDO其它各方面指标都满足设计要求。
参考文献
[1] LAMY,KI W·A 0.9V 0.35um adaptively biasedCMOS LDO regulator with fast transient response [C]// Proc of ISSCC Dig Tech?? San Francisco,CA,USA,2008: 442- 443.
[2] Robert J Milliken,Jose Silva.Martinez,EdgarSanchez- Sinencio.Full On- Chip CMOS Low DropoutVoltage Regulator [J].IEEE Transactions on Circuitsand Systems,2007,54(9):1879- 1890.
[3] Chua.Chin Wang,Chi- Chun Huang,Tzung- JeLee,et al.A Linear LDO Regulator with ModifiedNMCF Frequency Compensation Independent ofOff- chip Capacitor and ESR [A].IEEE Asia PacificConference on Circuits and Systems[C].2006,12:880- 883.
[4] 毕查德·拉扎维,模拟CMOS 集成电路设计[M].陈贵灿,程军,张瑞智。西安:西安交通大学出版社,2005: 1- 18
[5] [美] Razavi B. Design o f Analog CMOS IntegratedCircuits [M]. 北京:清华大学出版社,2003: 9- 20.
[6] 吴晓波,李凯,严晓浪。高性能低压差性稳压器的研究与设计。微电子学,2006,36(3):347- 351
[7] 杨锦文,冯全源。基于嵌入式密勒补偿技术的LDO 放大器设计。2006,23(3):198- 200
作者:潘希武 湖北大学 来源:维库
