目前LED应用的一个热点就是LED 的道路照明。LED路灯技术主要有两大部分:一个是离线(off2line) LED驱动电源技术;另一个是LED 路灯模块及其散热和灯具技术。
由于用来取代高压钠灯等传统光源用于道路照明的LED路灯功率往往远超过75 W,因此要求LED路灯电源AC输入电流谐波含量必须符合IEC610002322等标准规定限制。为此, LED路灯电源必须采用功率因数校正( PFC) 。
LED路灯电源大多采用开关型电源( SMPS)拓扑结构。由于LED路灯功率通常达150 W 以上,不宜再沿用单开关反激式电路,而必须采用支持相应功率的电路拓扑,例如半桥LLC谐振拓扑结构。
1 半桥LLC谐振拓扑结构
半桥双电感加单电容(LLC)谐振转换器基本结构如图1 所示。在图1 中, Q1 和Q2 是半桥开关(MOSFET) , CR , LR 和变压器T1初级绕组线圈LM 组成LLC谐振电感器LR ,将其结合进变压器初级之中,如图2所示。对于图2所示的电路拓扑,仍称作LLC谐振结构,而不称其为LC谐振拓扑。

图1 半桥LCC谐振转换器基本结构
LLC谐振电路拓扑能提供较大的输出功率,保证半桥MOSFET的零电压开关(ZVS) ,具有高效率。

图2 将LLC谐振电感器并入到变压器初级
2 PFC/LLC控制器PLC810PG
3 采用PLC810PG的150W LED路灯电源
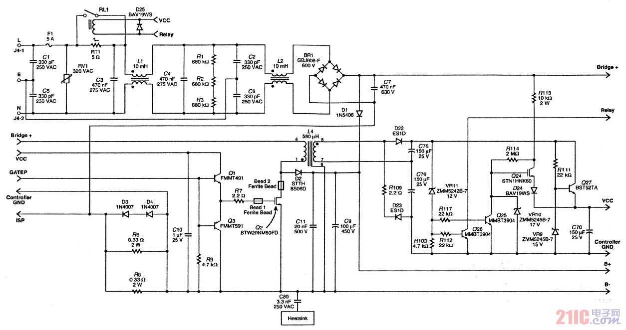
采用PLC810PG的150 W LED路灯电源电路如图5所示。

( a)输入滤波器、PFC主电路和偏置电源

( b) PFC控制输入与LLC变换器
图5 采用PLC810PG的150W LED路灯电源
3. 1 输入滤波器/PFC主电路/偏置电源
在图5 ( a)中,电容C1, C2, C3, C4, C5, C6和共模电感器L1, L2 组成输入EM I滤波器, R1 ~R3 在AC电源切断时为电容放电提供通路。NTC 热敏电阻RT1在系统启动时限制浪涌电流,当电路开始正常工作时,继电器RL1将RT1旁路, RT1不再有功率损耗,可使电源效率提高1%~1. 5%。
BR1是桥式整流器,在接通AC电源后,电流经二极管D1对PFC升压转换器输出电容C9 充电,浪涌电流不经过PFC电感器L4,从而使L4不会出现饱和。
L4, PFC开关(MOSFET)Q2,升压二极管D2和输出电容C9等,组成PFC升压变换器主电路。在140~265VAC输入电压范围内,输出电压稳定在385VDC (B+与B - 之间) ,并在BR1输入端产生正弦AC电流,使系统呈现纯电阻性负载,线路功率因数( PF)几乎等于1。晶体管Q1,Q3等组成Q2的缓冲级。R6和R8是PFC级电流传感电阻,二极管D3, D4在浪涌期间箝位R6和R8上的电压(即两个二极管上的正向压降) 。Q2栅极和漏极串接的铁氧体磁珠( Φ<3. 5 mm ×3. 25 mm, 20 Ω ) ,用作改善EM I特性。PFC开关Q2的散热器通过C80接初级地(B - ) 。
L4的副绕组是偏置线圈, 其输出由D22, D23,R109, C75, C76倍压整流和滤波,作为后随偏置稳压器的DC输入。在系统通电后,电流通过Q24,D24对C70 充电,为U1 ( PLC810PG) 提供启动偏置。Q27,R111和齐纳二极管VR9组成射极跟随稳压器。当偏置电压VCC达到稳定时,Q25关闭启动电路,并且Q26接通继电器RL1,将热敏电阻RT1短路。
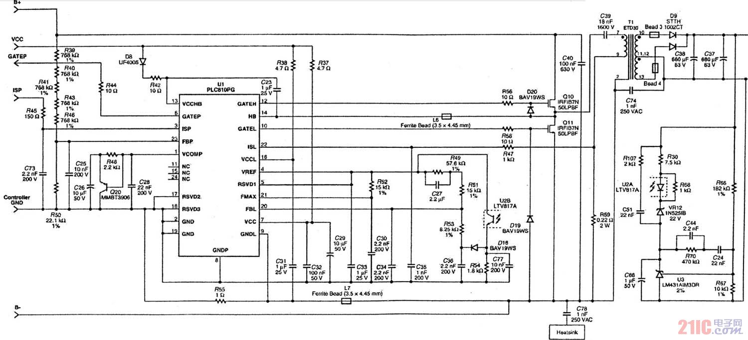
3. 2 PFC电路控制输入和LLC变换器
基于U1的LED路灯PFC电路控制输入和半桥LLC谐振转换器电路如图5 ( b)所示。
在图5 ( b)中,U1引脚GATEP上的PWM信号驱动PFC开关Q2。R6和R8上的电流传感信号经R45,C73滤波输入到U1引脚ISP,来执行PFC算法控制,并提供过电流保护。PFC输出电压VB +经R39~41,R43, R46和R50取样,并经C25滤除噪声,输入到U1引脚FBP,来执行PFC输出电压调节和过电压以及电压过低保护。U1引脚VCOMP外部R48, C26, C28为频率补偿元件。当引脚VCOMP 上的信号较大时,Q20导通,将C26旁路,可使PFC控制环路能够快速响应。
Q10,Q11为半桥功率开关(MOSFET) 。C39是谐振电容。C39与变压器T1初级绕组构成LLC谐振槽路。T2次级输出经D9, C37, C38整流滤波,产生48 V输出,为LED路灯模块供电。
48 V的输出由R67, R66采样,经稳压器U3,光电耦合器U2及R54, D16, R53等反馈到U1 的FBL 引脚,来执行输出电压调节和过电压保护。流入引脚FBL的电流越大,LLC级开关频率也就越高。最高开关频率由U1引脚FMAX与VREF之间的电阻R52设定。R49, R51, R53设置下限频率。C27是LLC级软启动电容,软启动时间由C27和R49, R51共同设定。
R59是T1初级电流感测电阻。R59上的电流感测信号经R47, C35滤波输入到U1的ISL引脚,以提供过电流保护。
偏置电压VCC经R37 , R38分别加至U1 的VCC和VCCL引脚,将U1模拟电源和数字电源分开。R55和铁氧体磁珠L7,在PFC与LLC地之间提供隔离。U1内半桥高端驱动器由自举二极管D8,电容C23和电阻R42供电。Q10和Q11散热器经C78连接到初级地(B - ) 。
PLC810PG是美国Power Integrations ( P I)公司推出的一种新型控制IC。这种控制IC采用24引脚窄体塑料无铅封装,引脚配置如图3所示。

图3 PLC810PG引脚排列
PLC810PG芯片集成了连续电流模式(CCM) PFC控制器和PFC开关(MOSFET)驱动器、半桥LLC谐振控制器及半桥高、低端MOSFET驱动器,如图4所示。

图4 PLC810PG功能框图
2. 1 PFC控制器
PLC810PG的CCM PFC控制器只有4个引脚(除接地端外) ,是目前引脚最少的CCM PFC控制器。这种PFC控制器主要是由运算跨导放大器(OTA) 、分立电压可编程放大器(DVGA) 和低通滤波器(LPF) 、PWM电路、PFC MOSFET驱动器(在引脚GATEP上输出)及保护电路组成的。PFC控制器有两个输入引脚,即引脚ISP (3)和FBP (23) 。
FBP引脚是PFC升压变换器输出DC升压电压的反馈端,连接OTA 的同相输入端。OTA 输出可视为是PFC控制器等效乘法器的一个输入。OTA在引脚VCOMP (1)上的输出,连接频率补偿元件。反馈环路的作用是执行PFC输出DC电压调节和过电压及电压过低保护。IC 引脚FBP 的内部参考电压VFBPREF = 2. 2 V。如果引脚FBP上的电压VFBP > VOVN= 1. 05 ×2. 2 V = 2. 31 V, IC则提供过电压(OV)保护,在引脚GATEP上的输出阻断。如果电压不足使VFBP
PLC810PG的ISP引脚是PFC电流传感输入,用作PFC算法控制并提供过电流(OC)保护。PFC在ISP引脚上的过电流保护(OCP) 解扣电平是- 480mV。
2. 2 LLC控制器
半桥LLC谐振控制器的FBL引脚是反馈电压输入端。流入引脚FBL的电流越大, LLC转换器的开关频率则越高。LLC 级最高开关频率由连接在引脚FMAX与引脚VREF ( 3. 3 V)之间的电阻设定,可达正常工作频率(100 kHz)的2~3倍。引脚FBL还提供过电压保护。引脚ISL ( 22)为LLC级电流传感输入端,提供快速和慢速(8个时钟周期)两电平过电流保护。死区时间电路保护外部两个MOFET不会同时导通,并突现零电压开关( ZVS) 。
PFC和LLC频率和相位同步化,从而减小了噪声和EM I。PFC电路不需要AC输入电压感测作为控制参考,这是区别于其他同类控制器的标志之一。
PLC810PG的引脚VCC (7)导通门限是9. 1 V,欠电压关闭门限是8. 1 V。VCC电压可选择12~15 V。
3. 3 磁性元件选择
3. 3. 1 PFC升压电感器
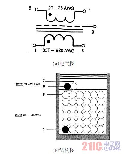
PFC升压电感器L4使用PQ32 /20磁心和12引脚骨架,电气图和结构图如图6所示。

图6 PFC升压电感器L4电气图与结构图
L4主绕组使用#20AWG(美国线规,约<0. 8 mm)绝缘磁导线,从引脚1开始到引脚6终止,绕35匝,电感量是580μH ( ±10% ) 。在主绕组外面绕一层作绝缘用的聚酯膜。偏置绕组使用#28AWG( Φ<0. 3 mm)绝缘导线从引脚8开始绕2匝,到引脚7结束。在该绕组线圈外面绕3层聚酯膜。在磁心上包裹一层铜箔,并用Φ<0. 5 mm铜线将铜箔与9引脚焊接起来,作为屏蔽层。在铜箔外面再绕3层聚酯膜。
3. 3. 2 LLC变压器
变压器T1使用ETD39磁心和18引脚骨架,电气图与构造图如图7所示。

图7 LLC变压器T1电气图与构造图
先绕次级绕组WD1A /WD1B。次级绕级使用175股40AWG( <0. 08 mm)李兹线(即绞合线) ,从引脚10到引脚12,再从引脚11到引脚13各绕9匝,并覆盖2层聚酯膜。初级绕组WD1使用75股40AWG( <0. 08mm)绞合线,从7引脚开始到9引脚结束,绕39匝,再绕2层聚酯膜。WD1电感量是820μH ( ±10%) ,漏感是100μH ( ±10%)。将分成两部分的磁心插入骨架中对接在一起,在磁心外面用10 mm宽的铜皮绕一层,用焊锡将接缝焊牢,再在铜皮与引脚2之间焊接一段<0. 5 mm的铜线。在铜皮外部用聚酯膜覆盖起来。
3. 4 主要性能
图5所示的150W LED路灯电路,主要参数如下:
AC输入电压范围: 140~265 VAC ;
DC输出: 48 V, 3. 125 A;
输入功率因数: ≥0. 97;
输入电流总谐波失真( THD) : < 7%;
满载时PFC级效率: > 95%;
满载时LLC级效率: > 95%;
LED电源总效率: > 92%;
传导EM I:满足EN55022B /CISPR22B规范要求;
安全性:满足IEC950 /UL1950 II级要求。
4 小结
欲将LED路灯取代传统高压钠灯等传统道路照明光源,采用简单驱动电路虽然也能在短时间内将LED路灯点亮,但其安全性和可靠性则没有保证,输入电流谐波、功率因数和效率也无法达到相关规范要求。基于PLC810PG控制IC的LED路灯电源,则不存在这些问题。虽然这一设计方案电路略显复杂,但性能却得到可靠保证。这一设计方案代表了LED路灯电源的发展方向。
