现代化的程度越高,对数据库的依赖性越大。数据安全性和系统的安全性也就越大。比如公司业务系统。数据库是直接的存储地方的,他的重要性是不言而喻的,宕机带来的损失可能是按分钟或者秒算的。互联网经过十多年的发展,已经进入较为成熟的阶段,深入到人类生活的方方面面,成为不可缺少的组成部分。物联网是在互联网的基础上发展起来的,是互联网更广泛的应用和延伸,将世间万物纳入其中,通过信息传感设备按照约定的协议把任何物品与互联网连接起来进行信息交换和通讯,以实现智能化的识别、定位、监控和管理的一种网络。
本文在物联网自身优势和纺织行业供应链管理特点的基础上,探讨二者相互融合与应用,推动纺织行业供应链的优化整合。
1、物联网在纺织行业SCM系统应用模型
1.1纺织行业SCM系统的应用及存在问题
纺织行业是传统产业,供应链长,环节多,产品多样,更新快,规格繁杂,细分行业较多,都有各自行业特性,形成了独立或交错的供应链条和节点。
SCM系统(供应链管理系统)与企业进销存系统、MIS系统(管理信息系统)、CRM系统(客户关系管理系统)和ERP系统(企业资源计划)等进行整合,为企业的生产和发展发挥重要的作用。
1.2物联网在纺织行业供应链应用模型
物联网技术在纺织行业供应链管理中的应用,是为了运用其优势达到解决包含上下游生产环节的完整供应链无缝衔接而实施的,其示意图见图1。

由图1可见,物联网是将供应链各生产环节,从原料到产品以及生产加工过程,通过RFID(射频识别)进行标识和监控,并根据EPC(电子产品编码)使供应链上下游环节得以无缝衔接,所有信息都可以通过有线或无线网络传输至应用服务平台进行优化整合;企业内部原有系统(ERP、CRM等)能够最大限度得以保留,在符合物联网协议规范的情况下可以继续使用,并成为物联网有机的组成部分。RFID(射频识别)和EPC(电子产品编码)是行业供应链体系中不可或缺的必要因素,其优势在于:企业生产加工过程可有效监控;原料和产品在供应链各环节中可相互转换,并能进行数量统计与调配,质量可回溯;数据传输的标准化、统一化,让供应链上下游环节实现无缝衔接。
2、关键技术应用分析
2.1RFID在供应链环节的应用
2.1.1应用模型
RFID在供应链中是编码的载体,通过与周围环境中传感器进行信息传递和感知,应用模型见图2。

2.1.2应用与特点
纺织原料或产品的RFID标签经传感器扫描后,将编码解析传递至本地系统进行处理;ONS(对象命名服务ObjectNameservice)主要处理电子产品码与对应的EPCIS信息服务器地址的查询和映射管理;同时将信息通过网络上传至DNS云服务,以供其他供应链环节使用。
RFID与现今普遍应用的条码相比,具有以下优势:物料动态信息存储,可反映多种状态(加工、运输等)信息;信息容量大,可记录与物料有关的多层面信息;信息安全性提高,非可见码,防止恶意拷贝;自动感应,无需人为干预。
2.2EPC的应用
EPC(电子产品编码)网络应用模型见图3。

RFID如同人类的语言,EPC就是语言所要表达的内容,是产品在供应链上流动的基础和标准化的“语言”。
EPC包含纺织物料的名称、类别、各项属性,状态等多层面信息,便于本地系统处理;当物料通过任何一个环节的授权认证数据采集点时,经过EPCIS(电子产品编码信息服务)系统和ONS(对象命名服务)系统,不仅可以正确地识读出该物品的唯一编码,还可以识读出该物品与其他物品的内在关联,以及供上下游等相关环节使用。
应该特别强调的是,纺织行业EPC编码标准和规则需由国家权威机构和行业主管部门共同制定,应具有全面性、准确性、扩展性、实用性和开放性,是行业供应链通用且共同遵守的编码规则和标准,是消除断层,使各环节无缝衔接,提升供应链管理效率的前提。
2.3组网与应用平台
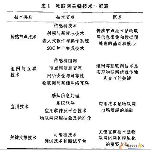
物联网关键技术如表1所示。

纺织行业供应链智能应用平台是包含纺织企业本地应用系统(如ERP等系统)在内的、覆盖供应链上下游各环节的操作平台,按照统一的传输协议、EPC编码、ONS系统,并通过有线或无线网络,依托本地运算和分布式云计算为支撑的基础上而搭建的;按照物料在上、中、下游各环节传感器传输的状态属性、供给速度、加工过程、人员调配、操作环境、完成数量、产出速度、质量监控及流动方向等信息进行智能调配和反馈,使各环节无缝衔接,从而形成整条供应链的优化整合。
3、结论
物联网技术在纺织行业供应链管理中的应用,是互联网与产业相结合的扩展和延伸,是将生产要素与供应链进行深度重组,成为信息化带动工业化的现实载体和新动力。
基于纺织行业自身特点的考虑与行业及企业信息化的普及和进展情况,物联网的应用并非一朝一夕之功,它是融合多种应用系统于一网的统筹系统工程,其间仍有诸如传输协议、信息安全、集成与嵌入技术等多项关键技术需要进一步研发。
物联网将在未来一段时间内,逐渐融入包括纺织行业在内的制造产业供应链管理之中,利用新的技术优势和开放性的结构,推动行业与企业的加速发展。
