电机是社会上各领域广泛使用的且耗能巨大一种产品,如何提高电机效率,降低电机能耗成了电机发展的方向。直流无刷电机以其效率高,噪声小等优点,在各个领域都获得了广泛的使用。本文主要介绍了NEC专为变频控制应用推出的8位MCU系列的特点以及使用uPD78F0712设计的永磁同步电机(PMSM)180°控制器解决方案。该方案具有低成本、高效率和低噪声等优点,已经应用在了国内一些知名的空调厂商的空调室外风机上
I 180°控制的应用场合及特点
在一些应用场合,要求马达以不同的速度连续的运转,因此要求低成本电机驱动具有调速和节能或者低噪声等特点,例如水泵、空调风机等。类似的这些场合不适合使用变频器驱动的交流异步电机,而适合使用小功率无刷直流电机进行调速。
无刷直流电机分为方波控制(120°控制)的BLDC和正弦波控制(180°控制)的PMSM永磁同步电机。下表是各个电机控制特点比较:

由上表可以看出,在小功率电机范围内,180°马达控制具有噪声低效率高的优点。
永磁同步电机的180°控制有两种方法:第一种直接输入正弦波进行PWM调制然后使用PID进行控制;第二种是矢量控制(field oriented control, FOC),对永磁同步电机转子磁场解耦控制。下表是180°控制的两种方式的特点

180°矢量控制FOC对MCU的要求:
由于矢量控制算法的复杂性,相比120°控制或者SPWM控制,180°的FOC对MCU有更高的要求。
1. 较强的数学运算能力:矢量控制涉及到解耦控制、PID计算,因此对MCU要求有较强的运算能力和指令运行速度,一般的8位MCU难以满足要求
2. 较快的乘法计算:在矢量控制中要用到各种数学变换,变换中有很多乘法运算,因此对MCU要求有快速的乘法运算
3. 转速的反馈接收:闭环控制中,要求MCU能接受速度传感器反馈的信息
II NEC的8位MCU
NEC专门为马达变频控制开发了一系列的8位MCU:78K0/IY2、78K0/IA2、78K0/IB2、uPD78F0712、uPD78F0714、uPD789842和uPD780988等。这类MCU和16位机一样集成了内部的硬件乘法器、功能强大的定时器、多个通用寄存器、快速的指令运行系统、可编程脉冲发生器、独立的变频控制模块。这类专有的硬件功能使得NEC的8位MCU相对其他品牌MCU更适合永磁同步电机的180°矢量控制。
更适合低成本180°矢量控制NEC的8位MCU特有功能:
1. 硬件乘法器能够更快的对矢量控制中的各种变换算法进行运算,从而节省软件运行时间
2. 32个8位(16个16位)通用寄存器特有的 Bank结构使得永磁同步电机的180°矢量控制程序运行效率更高
3. 多达6个外部中断输入,省却硬件捕获单元对速度传感器信号进行分析,降低180°马达矢量控制方案的成本
4. 在线自编程功能,可存储马达设置参数,省却外部EEPROM,节省成本和空间,适合低成本的180°矢量控制
5. 可编程脉冲发生器(PPG),能指定脉冲宽度、脉冲周期,可用于马达频率反馈,简化软件的编程
6. 带2个自由中断专用变频控制模块,2个自由中断可在PWM周期的任意时刻产生中断,可根据用户需要的任意时刻对电流进行采样。
7. 8-bit的可编程死区控制,死区时间范围:0.1us~25.6us
8. 独立外部信号输入,专用于控制PWM高阻态输出,可用于马达的紧急停车。

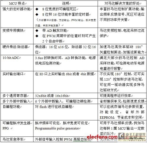
图1显示了8位变频控制的MCU的特点,表3给对图1中的各个功能给出了说明。
表3 变频控制用的8位MCU特点

III NEC的电机控制方案
下图是NEC利用上述8位MCU uPD78F071x的特有的功能,开发出一套低成本的180度矢量控制方案HS/DC-8,图2为系统构成。

HS/DC-8正是利用8位MCU的特有的硬件功能来实现180°矢量控制(FOC),通过反馈速度计算出矢量控制的PWM占空比的值,空间矢量PWM(SVPWM)输出驱动功率模块,直接控制电机转矩,电机的转速反馈采用霍尔传感器。
HS/DC-8驱动器适用于额定容量为20W~1KW小功率电机,6~120Hz的电气角频率,永磁磁通0.5Wb以下。
HS/DC-8相比其他开云棋牌官网在线客服厂商MCU的马达控制方案具有以下优势:
低损耗,MCU中专用的变频控制的定时器,可实现两相调制的低损耗PWM方式,可将逆变器中的功率开关管损耗降低30%左右,从而延长驱动器寿命
高效率、低噪声,由于MCU的硬件乘法器可以快速的实现180°矢量控制算法,方案中又加入了自动相位控制,确保马达电流始终保持在最小值进行自动控制
丰富的保护和定制功能,依赖于MCU中强大的定时器功能、丰富的IO功能和AD功能,例如死区保护、霍尔类型选定、频率反馈脉冲数的选定、PWM初始化异常检测、过压保护、
低成本,8位MCU节省外部的EEPROM和内部的硬件捕获单元,使得MCU成本降低
世强电讯的技术支持:
用户除了能获得NEC的8位MCU低成本、高性能的好处,还可以获得世强电讯提供的技术支持服务。
a) 应用咨询:在一些工业或者消费类的产品上面,世强电讯可根据客户的实际情况提供电机使用环节的建议,例如使用什么样的电机可以达到节能、成本最低的效果
b) 方案设计:用户实际应用HS/DC-8的方案时,需要在产品中对HS/DC-8的功能进行增加或者删减,以便实现更多的功能和减少不必要的成本。世强电讯可帮助客户在产品设计中,考虑HS/DC-8的方案更改,为产品量身订制特定的方案
c) 硬件参考设计:HS/DC-8可以提供硬件参考设计并且给用户预备了功能丰富的外部硬件接口,但实际用户使用时需要设计产品自身的硬件接口以便能对HS/DC-8进行外部的控制。例如可以增加通讯硬件功能,人机界面硬件功能
d) 软件设计:HS/DC-8已经提供了丰富的保护和定制功能,以适应用户不同的马达系统,世强电讯可以帮助用户设定参数,产品软件调试等。
