摘要:以国产混凝土搅拌站自动化系统设计为例,全面介绍支持多种世界语言的国产工业自动化组态软件技术。对于混凝土搅拌站自动化人机界面,给出基于世纪星软件的功能设计,包括系统通讯、硬件驱动、画面设计,以及配方管理与生产管理。
关键词:世纪星 组态软件 搅拌站
一、引言
混凝土搅拌站是土建工程的基本生产设备。在混凝土的生产中,配料的称量精度、配料的施工配比、原材料的含水率与供水量等直接影响混凝土的质量,除此之外,控制系统中,与硬件设备的连接、配方数据的存储、生产过程中原材料登记、仓库管理、操作人员登录记录、产品运输记录等方面的管理等也会直接影响企业生产效率。
目前国内大部分搅拌站控制系统都存在控制功能不够强大、界面粗糙不够美观、可配置性和灵活性不够等一系列问题。当搅拌站机器硬件配置和控制功能根据最终用户的需要发生改变时,控制软件需要软件厂家进行修改和重新调试。一些制造厂家选用通用的组态软件来解决二次开发的灵活性问题,但由于一般组态软件不具有方便灵活的数据管理功能,无法满足系统对数据管理方面的需要。世纪星组态软件提供了用户程序等强大的二次开发能力、精美的图形界面、203 种语言的转换显示等强大的功能,基于这些功能实现的搅拌站自动化控制系统,控制和数据管理功能强大、结构灵活、修改方便、易于维护、适应性强、系统稳定可靠、图形精美、并为产品出口带来了极大的便利。实际应用证明,使用世纪星软件的搅拌站系统大幅度提高了用户的生产效率,为生产厂家的生产、维护和控制系统改造升级带来极大方便。
二、概念设计
1 .世纪星组态软件
北京世纪长秋科技有限公司的世纪星组态软件是一套通用的监控和数据采集(S C A D A)软件,亦称人机界面(HM I/ MM I)软件,俗称组态软件。世纪星以功能强大、性能稳定、图形精美、易学易用、开发高效、扩展容易等优点为自动化系统提供了理想的监控解决方案。
世纪星软件实现的搅拌站自动化控制系统,与硬件连接方式更方便透明,具有很强的适应性,针对用户使用不同硬件设备的情况,只需简单修改设置即可实现与硬件的通信,易于调试和维护。同时通过软件提供的“用户程序”功能,实现对数据库的操作,使系统具有了强大的数据管理功能。系统将过程控制和企业生产管理有机的结合在一起,既克服了传统混凝土搅拌站控制系统的缺点,又能满足系统在数据管理方面的需求。系统运行稳定、可靠,可以按照设定的生产任务单,自动、连续的控制物料计量、投料、搅拌、出料等各个生产环节,实现了控制过程的高度自动化,同时又能进行原材料登记、仓库库存管理、在线修改施工配比信息、操作人员登录记录、为产品运输指派车队及综合查询功能等,在保证产品质量的同时,大大提高了生产效率和科学化管理水平。世纪星软件具有精美的图形界面和丰富的动态图库,与同类产品相比组态的生产画面更为美观。除此之外,世纪星软件提供了世界上203种语言之间的自由转换,为国产工程机械装备的出口带来了极大的便利。
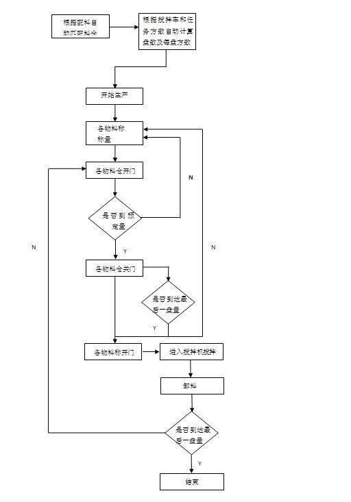
2 .搅拌站工艺分析
混凝土生产过程由物料仓、物料秤、骨料斗以及搅拌机四个环节组成。其中物料仓和物料秤为配料系统,负责将原料按照配方中设定的值精确投放,骨料斗和搅拌机为搅拌系统,负责混凝土搅拌及出料,如图1 混凝土生产过程工艺流程图所示。

图一
世纪星组态软件实现的混凝土搅拌站自动控制系统,对混凝土生产过程中的各个环节实现精确连续的控制。首先物料仓按照配方中设定的配料值自动将物料投放到物料秤上,系统通过物料秤采集到的重量值自动停止放料,物料秤向骨料斗放料时同样根据传送带电子秤采集到的重量值自动停止放料,两次放料保证配料量的精确。同时,系统采用在线计算冲量的方法,根据实际情况实时调节冲量大小,进一步保证配料量的精确。根据实际值和设定值计算出多余的物料将会留在物料秤上,参与下一盘配料。所有投料完成以后开始计算搅拌定时,由电铃通知生产完成。混凝土搅拌控制系统还需要强大的数据管理功能。对生产任务信息的管理,需要涵盖产品型号、等级、合同编号、采用的施工配比、工程类别及名称、计划及完成方量和日期、操作及质检人员、施工单位人员及销售人员联系方式等各种信息,并提供综合查询的功能。对原材料及库存的管理,包括原材料品种型号数量登记、与物料仓对应信息等管理。对产品运输的管理,包括车队车号登记、司机姓名登记及运输方量等信息。对配合比数据管理,包括对已有配合比数据的修改、录入新配合比内容并提供综合查询等。世纪星实现的混凝土搅拌站自动控制系统,具有强大的数据管理功能,能够满足混凝土搅拌站控制系统的需求。
三、基于世纪星组态软件的自动化系统
1 .硬件的通讯与组态
1 . 1 世纪星系统通讯
世纪星软件提供了多种便捷的与下位设备的连接方式,可以通过串口、以太网或其它网卡等多种方式与硬件设备相连。与下位设备的连接是通过世纪星提供的I/O通信功能实现的,在设置通信参数过程中,开发人员只需知道设备的类型、厂家、基本的连接参数以及通信的内容等即可实现上位控制系统与现场硬件设备之间的数据交换,软件提供的硬件连接向导可以帮助开发人员完成世纪星与硬件的通信设置。与以往传统的软件相比,世纪星在I/O通信上为用户提供了更多功能,如能动态启动或停止一台或多台设备的通信、支持结构数据以及设备的历史数据、可以快速批量配置设备中的变量信息、嵌入网关功能、开放通信程序框架等一系列更方便用户的功能。
1 . 2 世纪星系统组态
目前商品混凝土生产采用的信号采集设备主要有两种,可编程序控制器PLC或者数据采集板卡的工控机IPC。世纪星软件自带的驱动库中包含目前市场上大部分的PLC和数据采集板卡产品的驱动,由世纪星设计的混凝土搅拌站自动控制系统中用户只需简单设置一些接口参数即可实现上位机与硬件设备的通信,具有很强的适应性,在现场更换硬件设备的情况下,只需修改系统中的部分设置就可完成与硬件的通信而不必修改大段的程序代码,降低了企业对软件开发的依赖性,便于维护。
2 .画面设计
世纪星实现的搅拌站自动化控制系统,风格简洁、操作方便,系统画面由标题栏、导航区、工作区和状态栏组成。各个功能按钮位于画面右侧的导航区内,操作人员可以通过单击按钮进入相应的操作区域,位于画面底部的状态栏显示系统报警状态、操作人员、通信状态等信息。监控系统的画面使操作人员能够更加准确直观的了解实际现场的工作状态,世纪星具有专业级的图形处理能力。通过世纪星组态的混凝土搅拌站生产画面,能够准确全面的体现搅拌站的控制流程,并能实时显示现场参数,实现了画面与生产过程的同步。组态完成的生产画面如图2 混凝土搅拌站生产画面所示。

图二
世纪星实现的搅拌站自动化控制系统提供了两种生产方式,手动生产和自动生产。在自动生产模式下,用户可以通过生产画面中的“生产登记”按钮,选择已经填写好的生产任务单(如图3生产登记内容图所示),点击“开始生产”按钮,系统就会按照任务单中包含的混凝土的信息自动的进行生产,整个生产过程不需要用户手动操作。在手动生产模式下,用户可以通过点击画面中的各个仓门来实现放料配料的过程,各个仓门之间存在着逻辑互锁,操作员的所有操作都在画面的日志记录区中显示,保证了生产过程的安全。

图三
在生产过程中,各个配料仓的仓体处显示当前生产任务使用的配合比和原料用量,除此之外,画面同样涵盖了工程信息,包括正在生产产品的任务单编号、项目名称、施工部位、混凝土品种等信息,这些信息使得操作人员方便快速的掌握当前的生产情况。
3 .配方管理
为了满足产品多样化的要求,由世纪星实现的搅拌站自动化控制系统与外部数据库连接,用数据库来管理不同品种混凝土的配方数据,不仅可存储配方的数量增大很多,还可在线对配方内容进行编辑。配方管理功能提供了新增、删除、修改、查询等功能,如图4配方管理功能图所示。编辑完成的配方保存在与世纪星相连的数据库中,在填写生产任务单时可供操作员选择。

图四
4 .生产管理
针对不同客户对混凝土的型号及数量的要求,由“世纪星”实现的搅拌站自动化控制系统集成了混凝土搅拌站ERP信息的管理,囊括了搅拌站生产管理相关的所有过程,包括任务单管理、配方管理、仓库管理、原材料管理、车队管理、操作员管理及运送记录管理等各个环节的管理,同时提供大量的综合查询及生成日报表、月报表的功能。
针对每次生产任务,填写相应的生产任务单,生产任务单中包含任务单编号、任务单状态、合同编号、混凝土品种、运送车队等基本信息。任务单管理功能提供了新增、删除、修改、查询等功能,如图5任务单管理功能图所示。编辑完成的生产任务单保存在与世纪星相连的数据库中,用户可通过生产画面的“生产登记”按钮进行选择。
由世纪星实现的搅拌站自动化控制系统包含的仓库管理、原材料管理、车队管理、操作员管理及运送记录管理,提供了新增、删除、修改、查询等功能,编辑完成的信息存储在与世纪星相连的数据库中。

图五
四、结束语
由世纪星组态软件实现的搅拌站自动化控制系统,不仅实现了混凝土搅拌站工作的完全自动化,而且使得该系统与同类型产品相比,具有操作方便、维护简单等优点,其可靠性、工作效率及安全性也得到了极大的提高。通过世纪星组态软件的人机界面具有强大的自动控制和数据管理功能,保障了控制系统安全可靠,为用户提供了全方位的信息化解决方案。
