摘要:针对传统的单因素或双因素球磨机负荷检测方案的不足,提出了基于多传感器信息融合的多因素联合检测方案。通过检测球磨机的多种外部响应,找出外部响应与内部负荷之间的关系,从而确定球磨机内部的多个负荷参数。实验结果表明该方案能够实现球磨机负荷的准确、及时检测,为磨矿过程的优化实时控制奠定基础。
关键词:多传感器信息融合、 球磨机负荷检测、 神经网络
Abstract:In view of the insufficient scheme of the traditional load-examination of the ball mill which is based on single-or double- factor,this paper presents a multi-factor union examination scheme which is based on the multi-sensor information amalgamation . Through examination of the multiple external response and the relations between the exterior response and internal load of the ball mill,the confirmation of the many internal load-parameters of the ball mill can be achieved accurately. The experimental result indicates that the scheme can realize the load-examination of the ball mill accurately and promptly, accordingly establishing the foundation of the optimized real-time control for the mine-grinding process.
Key words:multi-sensor information amalgamation、ball mill load-examination、nerve network
0 引言
在磨矿过程自动控制中,影响磨矿过程作业指标的因素很多:(Ⅰ)属于物料性质方面的有:矿石可磨度、给料粒度、产品细度等;(Ⅱ)属于磨机结构方面的有:磨机规格、型式、衬板形状等;(Ⅲ)属于操作方面的有:介质形状、尺寸配比及材质、介质充填率、磨机转速率、加球制度、料球比和磨矿浓度等。而这些因素本身又相互影响。在上述因素中,第一类和第二类因素被确定以后通常就不再改变;如果设备维修以及添加钢球的材质都正常,则其可改变的条件只是磨机转速率、介质充填率、料球比和磨矿浓度,而一旦磨机转速率固定,则仅仅其余3个因素是可变的。所以,介质充填率(指球磨机静止时磨矿介质钢球体积占磨机筒体有效体积的百分比)、料球比(指被磨物料密实体积占球磨机内介质中空隙体积的比例(用小数表示))和磨矿浓度(指球磨机内物料重量占矿浆总重量(物料+水)的百分比)是球磨机负荷检测和控制中研究的三个主要参数。这三个参数间接地反映了球磨机的负荷(包括球负荷、物料负荷以及水量的各自数值),能否准确地检测出球磨机的负荷是整个球磨机优化控制成败的关键。
为解决上述问题,本文将设计一种基于多传感器信息融合的球磨机负荷检测系统,使能够准确地检测出球磨机的内部负荷参数:介质充填率、料球比和磨矿浓度。最终根据需要来调整介质加入量、给矿量及给水量,从而实现球磨机优化实时控制的目的。
1 系统总体设计
所谓多传感器信息融合就是充分利用多个传感器资源,通过对这些传感器及其观测信息的合理支配和使用,把多个传感器在空间或时间上的冗余或互补信息依据某种准则进行组合,以获得被测对象的一致性解释或描述,使该信息系统由此获得比它的各组成部分的子集所构成的系统更优越的性能。根据处理对象层次的不同,可分为:数据(像素)级融合、特征级融合和决策级融合。
本文采用三因素(声响、振动和有功功率)检测方法,分别通过声音传感器、振动加速度传感器和有功功率传感器进行球磨机外部响应信号的数据采集,经信号处理后提取这三个参数。为了保持尽可能多的现场数据,可将全部传感器的观测数据融合,且这三个传感器是同质的(传感器观测的是同一物理现象),所以可以在数据层进行信息融合,以便获取充分多的球磨机外部响应信息。最后通过融合算法间接地识别球磨机内部负荷参数(介质充填率、料球比和磨矿浓度)。
2 设计步骤
(1)球磨机三个外部响应信号的数据采集
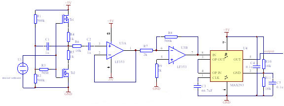
球磨机声响信号的采集电路由传声器、前置放大器及信号放大电路、抗混叠滤波器、A/D转换器、微处理器处理部分等组成。声响信号采集电路如图1所示:
图1声响信号采集电路
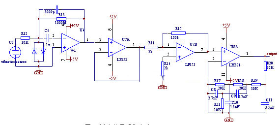
球磨机运行时,钢球、物料与滚筒之间,钢球之间,钢球与物料之间产生的撞击造成球磨机振动,这些撞击传递到球磨机滚筒装甲上,并沿着筒体和轴承传播开来。因此,在球磨机的轴承上即可测出球磨机滚筒的振动特性,因此采用安装在轴承上的压电式加速度传感器来检测球磨机的振动。球磨机振动信号采集电路包括加速度传感器、电荷放大器、信号放大电路、带通滤波器、A/D转换器、微处理器等。振动信号采集电路如图2所示。
有功功率信号的采集选用有功功率传感器来测量,由于球磨机的电机供电方式是三相三线制,所以选用三相有功功率传感器。对于本文中球磨机的有用功率信号的检测,是选用深圳金智机电技术有限公司生产的WB2P412R型三相三线有功功率传感器。
(2)信号处理
信号处理一般包括信号的预处理、A/D转换和数字信号处理器的数字信号处理等。其中,对于要检测的声响和振动信号,是随机的混有多种噪声信号在内的复杂的时域信号。然而球磨机不同负荷参数的变化往往引起声响和振动信号频率结构的变化,为了通过所检测的信号得到球磨机内部负荷参数,往往需要了解信号的频域信息。所以,需用快速傅立叶变换(FFT) 对声响和振动信号进行频谱分析,计算其反映球磨机内部负荷参数的状态和特征信息。
图2 振动信号采集电路
(3)数据层融合
由于磨矿过程机理复杂、影响因素多,又是一个多变量输入输出过程,生产过程缓慢,滞后时间长,同时具有非线性、时变性以及干扰因素多而严重等特点。此外,球磨机机组庞大,噪声高达100dB。在这种相当恶劣的工作环境下,如果用传统的单一传感器来观测球磨机的外部响应信息,显然是难以胜任的。所以,基于信息融合的多传感器观测手段在这里是个很好的应用方案。分别通过声音传感器、振动加速度传感器和有功功率传感器进行球磨机外部响应信号的数据采集,经信号处理后提取的这三个参数在数据层融合,可以增强获取的球磨机外部响应信息的冗余性和互补性,减少整个系统的不确定性;当某个传感器失效时,多个传感器提供的冗余信息则可以排除故障信息,从而提高系统的鲁棒性。
因为融合是在信息的最低层次进行的,传感器原始信息的不确定性、不完全性和不稳定性,以及数据通信量较大,抗干扰能力较差等,决定了融合时算法需有较高的纠错能力,实时处理大量数据的能力等。神经网络作为一种并行的分布式信息处理系统,具有很强的信息综合能力,知识泛化能力及结构的容错性等,可以在数据层用作融合算法。
(4)融合算法设计
本文是要通过检测球磨机的外部响应来间接地检测球磨机的内部负荷参数,即球磨机外部响应是已知的,球磨机内部参数是待预测的。因此,可以在数据层,通过神经网络建立球磨机系统的逆向模型——球磨机外部响应与内部负荷参数之间的关系模型,从而进行球磨机负荷的预测。
本文神经网络选用有教师学习的标准三层结构的径向基函数RBF网络,输入变量是数据层的球磨机外部响应,输出变量是球磨机的内部负荷参数。
① 输入层的设计
由于RBF神经网络模型的输入变量是球磨机的外部响应信号,根据三因素检测的要求,本文检测了球磨机的外部声响信号、外部振动信号和有用功率信号这三个因素,所以输入层节点有三个,分别是归一化处理后的球磨机的外部声响信号、外部振动信号和有用功率信号。
② 输出层的设计
RBF神经网络模型的输出变量是球磨机的内部负荷参数,由于本文要检测的球磨机内部负荷参数包括球磨机的介质充填率、料球比和磨矿浓度,所以,以介质充填率、料球比和磨矿浓度作为输出变量建立神经网络系统。这样,输出层有三个节点,输出层的激活函数是简单的求和运算,即输出层是隐层输出的加权和。
③ 隐层的设计
在RBF网络训练中,隐含层神经元数量的确定是一个关键问题,MATLAB7提出了改进方法,基本原理是从0个神经元开始训练,通过检查输出误差使网络自动增加神经元。每次循环使用,使网络产生的最大误差所对应的输入向量作为权值向量,产生一个新的隐含层,然后检查新网络的误差,重复此过程直到达到误差要求或最大隐含层神经元数为止。实现是:函数newrbe在创建RBF网络时,自动选择隐含层的数目,使得误差为0,完成网络的训练和建立(RBF神经网络的建立过程就是训练过程)。
RBF神经网络输出层三个神经元上的数据经过反归一化处理后,就为球磨机的内部负荷参数:介质充填率、料球比和磨矿浓度。
在磨矿过程自动控制中,可以根据这三个参数间接反映的球磨机的负荷(包括球负荷、物料负荷以及水量的各自数值)实现整个球磨机的优化控制。
3 实验结果
通过在实验球磨机上做实验,得到了大量的实验数据,选取其中的部分作为样本数据(见表1),来训练神经网络。
表1 部分样本数据
按照RBF神经网络训练步骤和算法,对本文的球磨机系统逆模型的RBF神经网络模型进行训练。神经网络的训练和仿真是在MATLAB7环境下,编制了相应的程序实现。训练后返回神经网络的权值、偏置值。网络训练过程的误差曲线如图3所示。
对实验样本数据进行仿真,得到预测误差曲线(神经网络输出值与样本目标值之差的曲线),如图3所示。
图3 神经网络训练误差曲线 图4 神经网络预测误差曲线
4 结束语
本文提出了一种基于多传感器信息融合的球磨机负荷检测方案,并详细地介绍了整个系统的各个环节。实验结果表明,该系统能够充分获取并融合球磨机工作环境所提供的外部响应信息,从而准确地检测出球磨机的负荷参数,为整个磨矿过程的自动控制提供了重要的技术支持。
参考文献
[1]王泽红,陈炳辰.球磨机负荷检测的现状与发展趋势[J].中国粉体技术,2001.7(1):19~23
[2]王泽红,陈炳辰. 球磨机内部参数的三因素检测.金属矿山[J],2002.1:32~34
[3]毛益平,高继森,陈炳辰.基于RBF网络球磨机双因素建模的研究[J].中国矿业,2000.9(5):75~78
[4]飞思科技产品研发中心.神经网络理论与MATLAB7实现[M].北京:电子工业出版社,2005.3
[5] 冯波. 多传感器信息融合技术的研究[D].中国优秀博硕论文全文数据库
