引言
智能家居是指利用先进的计算机技术、网络通信技术、综合布线技术 ,将与家居生活有关的各种子系统有机地结合在一起 ,通过统筹管理 ,让家居生活更加舒适、安全、有效。
随着人们生活水平的提高和电子技术的发展,家居智能化已经开始走进了我们日常的生活。人们已经不满足于按键式的手动开关来控制灯具,从而开发出了智能化水平更高的专业照明控制的遥控系统,其成本低,质量高,应用灵活方便。而由于具有体积小、功耗低、功能强、成本低的特点,红外线遥控已经是目前应用最广泛的一种通信和遥控手段。
1 红外线遥控基本原理
红外线遥控就是利用红外线(又称红外光)来传递控制信号,实现对控制对象的远距离控制。具体来讲,就是由发射器发出红外线指令信号,由接收器接收下来并对信号进行处理并识别,再通过相应的控制芯片,最后根据接收到的不同信号实现对控制对象的各种功能的远距离控制。
红外线发射器由指令按键、信号产生电路、频率调制电路、驱动电路及红外线发射器件组成,如图1 所示。当指令键按下时,指令信号产生电路便产生所需要的控制指令信号。
这里的控制指令信号是以某些不同的特征来区分的。常用的区分指令信号的特征是频率特征和码组特征,即用不同的频率或不同的编码的电信代号代表不同的指令。这些不同的指令信号经过频率调制,最后由驱动电路驱动红外线发射器件,发出红外线遥控指令信号。

图1 红外线发射的组成
红外接收器由红外线接收器件、前置放大电路、信号解调电路、指令检测电路组成,如图2。当红外线接收器件接收到发射器的红外线指令信号时,它将红外光信号变为电信号并送入前置放大器进行放大,再经解调器解调后由指令信号检出电路将指令信号检出,实现各种操作。

图2红外线接收器的组成
要实现系统的遥控功能,就必须先选择信号指令传送的方式。根据遥控的方式和使用者场合不同,可以把这些控制信号特征进行各种组合编码。如电压极性的组合方式,电信号相位的组合方式,电信号幅值的组合方式,频率的组合方式,脉冲的宽度、相位、幅度等参数的组合方式及脉冲编码组合方式等。脉冲编码组合方式具有指令容量大,抗干扰能力强,保密性好及便于用逻辑电路来实现等优点,得到了广泛的应用。
2 系统硬件电路设计方案
红外遥控电路由发射电路和接收电路组成,发射部分由按键开关电路、控制芯片和红外发射电路三部分组成。当按下遥控按钮时,单片机产生相应的控制信号,经红外发射二极管发射出去。接收部分由红外接收头、控制芯片、调光电路组成,当红外接收器接收到控制脉冲后,经单片机处理,判断是否对电灯进行调光或开关,根据需要执行相应的操作,接收系统采用的是5 伏单电源电压供电。如下图所示:

图3 系统设计框图
2.1 遥控系统主控芯片
在本系统中选择的是51 系列的AT89C51芯片,AT89C51是一种带4k字节闪烁可编程可擦除只读存储器(FPEROM—Flash Programmable and Erasable Read Only Memory)的低电压,高性能CMOS 8 位微处理器,俗称单片机。该器件采用ATMEL 高密度非易失存储器制造技术制造,与工业标准的MCS-51 指令集和输出管脚相兼容。由于将多功能8 位CPU 和闪烁存储器组合在单个芯片中,ATMEL 的AT89C51 是一种高效微控制器,为很多嵌入式控制系统提供了一种灵活性高且价廉的方案。AT89C51 是一个低功耗高性能单片机,40 个引脚,32 个外部双向输入/输出(I/O)端口,同时内含2 个外中断口,2 个16 位可编程定时计数器,2 个全双工串行通信口,AT89C51 可以按照常规方法进行编程,也可以在线编程。
其将通用的微处理器和Flash 存储器结合在一起,特别是可反复擦写的Flash 存储器可有效地降低开发成本。2.2 红外发射电路模块
在本系统设计中,单片机发出的信号如何被红外发射管识别,发射管能否正常发射红外信号是发射电路要解决的关键问题。
要发射红外信号,必须要有红外发射器件。红外发光二极管是一种能产生红外光的发光二极管,目前大量使用的红外发光二极管发出的红外线波长为940nm 左右,外形与普通发光二极管相同,只是颜色不同。常见的红外发射二极管有黑色,透明色,它与普通发光二极管的最大区别在于所发出的光为不可见光,而普通发光二极管发出的是各种颜色的可见光[5],通常,红外发光二极管分为两种结构形式:一种是遥控发射型红外发光二极管(即最常用的手持遥控器所用的红外发射二极管);一种是近距离发射型红外发光二极管,这种二极管把红外光的发射与接收共集为一体。由于本设计实现的是家居遥控,因此采用第一种即可。
如图4 所示为系统遥控发射原理图,P1.0 口为按键输入口;P2.0 口为红外发射端口,用于输出38kHz 载波编码,脉冲经9013(NPN)放大然后由红外发射管输出;第9 脚为单片机的复位脚,采用RC 手动复位电路;18、19 脚接晶振。

图4红外发射电路图
2.3 红外接收电路模块
1). 红外接收器件介绍。
一般的红外接收头主要由集成电路外加阻容元件,红外线接收管及滤波光片等组成,电路设计相对繁琐,在实际应用中不方便。而红外遥控接收头SM0038 集红外接收管,前置放大解调等于一体,无外部电路,体积小,密封性好,灵敏度高,应用简单,用小功率红外发射管发射信号接收距离达35 米,并且价格低廉。它仅有三条管脚,分别是电源正极、电源负极以及信号输出端,其工作电压在5V 左右,接收频率为38kHz,它的主要功能包括放大,选频,解调几大部分,要求输入信号需是已经被调制的信号。从而使电路达到最简化,灵敏度和抗干扰性都非常好,是一个接收红外信号的理想装置。如图5 所示:

图 5 SM0038
2). 接收电路及调光电路设计。
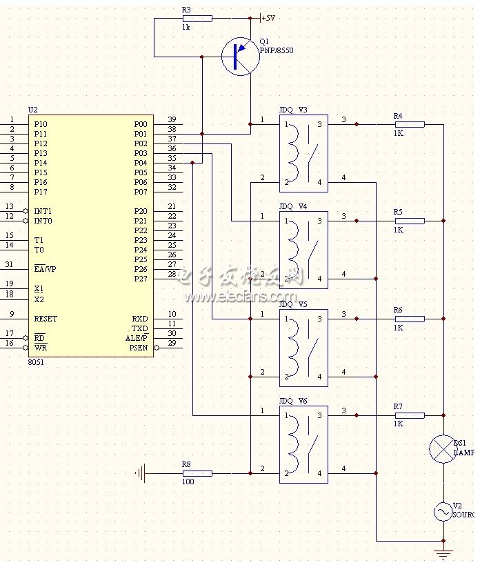
接收电路和调光电路的实现均是通过继电器实现的,给每一个继电器串联一个电阻,构成一个回路,本电路将四个继电器回路并联,连接在P0 口上,当四个继电器均闭合时,灯最亮,当三个继电器工作时,灯较亮,当两个继电器工作时灯次亮,当一个继电器工作时,灯最暗,当四个继电器都不工作时,灯泡处于关闭状态。接收电路图如图6 所示:

图 6 接收电路图
3 系统软件设计
本系统所用的红外线接收器SM0038 的解调中心频率为38KHz,故发射频率也采用38kHz,本电路采用一路按键,一种编码方式实现对家居灯的控制,接收端根据接收到的不同编码个数实现灯的不同亮度的调节控制。每一次P1.0 口为低电平时,则确定键被按下,由P2.0 口发射一个编码。接收端接收编码时进行判断,首个低电平是否大于2ms,如果是,再判断是否是正确的编码,如果是,num加1,亮度调暗一档。
3.1、遥控发射程序控制流程图

图 7 发射程序流程图
初始化程序后,开定时器产生38kHz 脉冲,再判断有无按键按下,当有按键按下时,根据定时器设定的时间发一帧脉冲,首先发3ms 高电平,再发1ms 低电平,1ms 高电平,接着停发10ms。
3.2. 遥控接收程序控制流程图

图8 接收部分调光程序流程图
接收端采用查询方式接收,当查询到P1.0 口为低电平时,累加器工作,通过累加器中变量个数判断控制灯的亮度及开关。当num为0 时,灯最亮,加1则调暗一个档次,当num等于4 时,继电器全部断开,灯灭。
4 结论
为了减少电路的繁琐,我使用单片机来实现软件编码解码,大大提高了电路的灵活性,降低了成本,仅仅使用一个键就能实现对一个灯具的开关和亮度调节,若是把一个按键开关改设成一个矩阵键盘,就可以实现对整个家里的灯具的开关和亮度控制,实用性很强。
