中心议题:
- 如何提升D类放大器的EMI性能
解决方案:
- 调制拓扑
- 扩频调制技术
- 有源辐射限制
D类放大器以其超高的效率吸引着广大设计工程师的青睐,从而在电池供电的各种电子设备中得到了广泛的应用。但是,只要在系统中采用D类放大器,设计师们可能都必须在以下几个方面采取折衷,主要包括EMI干扰,实现复杂度高,以及需要较多的外部元器件而导致的成本过高等问题。
对于EMI问题,这是由于D类放大器的开关特性所导致的固有特性。对于不同的应用来说,可能对EMI性能的需求是不一样的。在许多应用中这是一个极为关键的指标。针对这一问题,器件提供商一直都在寻求解决方案。在第十四届国际集成电路研讨会暨展览会深圳站春季展上,IC巨头Maxim公司展出了一系列超低EMI干扰的新型D类放大器。
该系列器件之所以能够取得极好的EMI性能,主要在于我们采取了3项专利技术,他们分别是特殊的调制拓扑方案、扩频调制技术和有源辐射限制技术,该公司的多媒体业务部门的音讯产品业务开发经理Roderick Hogan介绍道。
调制拓扑
在传统的D类放大器中,采用的是PWM调制技术,这种技术以高效率著称,但问题是其内在的高速开关特性,产生了大量的EMI干扰,即便是采用非常考究的滤波器来滤除这些干扰,也无法满足足够的EMI性能,还有一个问题就是较差的音质问题。
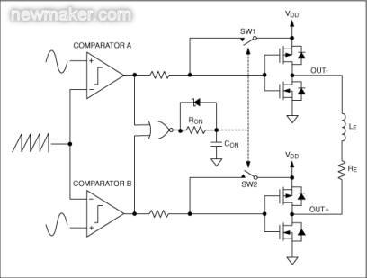
为了改善这个问题,Maxim采用了全新的调制拓扑方案,这种调制方案中省去了包含体积颇大的电感器的滤波器,称作为无滤波调制技术,该公司的MAX9700系列就属于这类器件。其调制拓扑结构如图1所示。

图1: MAX9700无滤波D类放大器的调制拓扑结构
根据Roderick Hogan的介绍,在这种调制结构中,比较器基准采用锯齿波,与音频输入进行比较。拓扑结构中采用双半桥对称结构,每个半桥中都有自己的比较调制器和放大器,这种设计使得两个输出同时导通时间最短。从而保证了很低的功耗,特别是由于双半桥的采用,利用同芯片的一致性,实现了完美的对称差分结构,使得共模干扰信号得到较好的抵消,彻底省去了外部的LC地通滤波器,降低EMI干扰的同时,还保证了低功耗和高音质。
扩频调制技术
在Maxim的新型D类放大器中, 还采用了另一项专利技术,即扩频调制技术。该技术中对放大器的开关频率进行随机扩频调制。扩频后并不影响音频信息,而是将音频能量扩展到更宽的频谱上,而并非像扩展前那样,只是集中在开关频率及其各次谐波上。通过扩频,降低了输出端上的高频能量,从而大幅提升了EMI性能。“实际上,扩频系数并不需要太高,根据我们的试验,±6%是最佳值”,Roderick Hogan介绍说。图2和图3显示了扩频前后的实际效果对比。图中可以看出,通过扩频,扩频后的3次谐波就已经降到了基底噪声中了。

图2:扩频前的开关频率及其谐波分布特性

图3:扩频后的开关频率及其谐波分布特性
有源辐射限制
在Maxim的D类音频放大器中,除了采用上述两种专利技术外,还采用了有源噪声限制技术。有源辐射限制指的是,通过有源辐射限制电路设置放大器的最小脉宽,再结合交叉切换、上升/下降时间以及时钟频率的控制,则可以将工作过程中产生的功率谱限制在一个指定的输出功率电平以下。这样做的目的就是将频谱降低到某一水平,使得设备在无任何外部滤波以及接有较长的外部扬声器连线的情况下,其EMI特性仍能满足辐射限制要求。
实际上,采用有源辐射限制的意图也是围绕着降低EMI干扰的。因为当输出功率较高时,即便是只有几英寸的喇叭连线,其作用就像一根天线,辐射出很高的能量,从而严重威胁着EMI性能。此时,简单地通过改变时钟频率已经不太有效,而是需要改变放大器自身的PWM波形。这就是为什么Maxim的D类放大器(如MAX9705)不采用脉冲波而是采用锯齿波的真正原因,Roderick Hogan介绍说。
基于我们上述几种专利的特殊技术,保证了我们的D类放大器的独特EMI性能,允许的引线长度可以长达20多英寸,工程师在设计过程中具有很好的选择灵活性。但Roderick Hogan也特别提醒道,设计师在系统设计中仍需注意的是要适度注意扬声器的电缆长度选择,因为在有些系统中,过长的电缆引起的EMI辐射还是不容小觑的。
