1. 引言
反激(Flyback)变换器由于具有电路拓扑简洁、输入输出电气隔离、电压升/降范围宽、易于多路输出等优点,因而广泛用于中小功率变换场合。但是,反激变换器功率开关电压、电流应力大,漏感引起的功率开关电压尖峰必须用箝位电路来限制。作者在文献[1]中对RCD箝位、LCD箝位、有源箝位反激变换器进行了比较研究,得出有源箝位技术使反激变换器获得最优综合性能的结论。

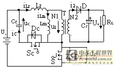
图1 有源箝位反激变换器电路拓扑
图2 有源箝位反激变换器原理波形
2. 有源箝位反激变换器稳态原理分析
有源箝位反激变换器电路拓扑及原理波形,分别如图1、图2所示[2]。变压器用磁化电感Lm、谐振电感Lr(包括变压器漏感和外加小电感)和只有变比关系的理想变压器T表示,Cr为等效电容,包括两个开关S和SC的输出电容。稳态工作时,每个开关周期分为七个开关状态阶段,各开关状态等值电路如图3所示。七个开关状态为:
① t=t0~t1:t0时刻,功率开关S开通,箝位开关SC及其寄生二极管Dc与整流二极管D均截止,Lm与Lr线性充电;
② t=t1~t2:t1时刻,S关断,磁化电感电流即谐振电感电流以谐振方式对Cr充电,开关管S漏源电压uDS近似线性上升;
③ t=t2~t3:t2时刻,uDS上升到Ui+uC,DC开通,将Lr和Lm串联支路端电压箝位在uC≈Uo(N1/N2),磁化电流通过箝位支路对CC充电(CC>Cr),u1下降规律为u1=-uCLm/(Lr+Lm);
④ t=t3~t4:t3时刻,u1已经下降到使D正偏导通,随后u1箝位在-Uo(N1/N2),Lr和CC开始谐振,Lr上的电压为uC-Uo(N1/N2),iC下降速率为[uC-Uo(N1/N2)]/Lr,在iC开始反向之前开通SC,SC便获得了零电压开通(ZVS);
⑤ t=t4~t5:t4时刻,SC关断,Lr与Cr谐振,在Cr放电期间u1仍然被箝位在-Uo(N1/N2)值上;
⑥ t=t5~t6:t5时刻,uDS=0,假定Lr储能大于Cr储能,足以使S体内寄生二极管Ds开通,Lr上电压箝位在Ui+Uo(N1/N2)值上,则副边整流二极管D中电流i2下降速率为
![]()
(Lm>>Lr) (1)
⑦ t6~t7:t6时刻S零电压ZVS开通,随着iLr上升,i2逐渐下降,t7时刻iLr已上升到磁化电流iLm值,i2=0,D反偏,u1由-Uo(N1/N2)变为Ui,随后Lm和Lr再次线性充电,新的PWM开关周期又开始了。
要实现功率开关S的ZVS开通,必须满足:①应在t5~t6期间加驱动信号,否则iLr过零变正后,Lr将再次对Cr充电,功率开关S便失去了ZVS条件。S开通与SC关断的间隔应有严格要求,其值应不超过Lr和Cr谐振周期的四分之一,即
(2)
②SC关断时Lr储能应不小于Cr储能,以便能将Cr上电荷抽尽,即
(3)
由上述分析可知,有源箝位反激变换器具有下列优点:①箝位电容Cc将变压器漏感中能量吸收并回馈到电网侧,消除了漏感引起的关断电压尖峰,功率开关承受最小电压应力;②箝位电容Cc和谐振电容Cr与谐振电感Lr谐振,使主辅开关均获得了ZVS开关;③谐振电感Lr使整流二极管D关断电流变化率减小,降低了D反向恢复引起的关断损耗和开关噪声。
3.关键电路参数设计
3.1磁化电感Lm
磁化电感Lm大小决定了CCM/DCM工作模式的边界条件,若系统工作在CCM模式,则
(4)
式中,Pomin—电感电流临界连续时输出功率,Fs—开关频率
η—变换效率,D—开关S占空比
3.2谐振电感Lr与功率开关S
功率开关S和箝位开关SC电压应力为
(5)
式中最后一项为引入谐振电感Lr而导致的功率开关电压应力的增加。
随着谐振电感Lr的引入,实际有效占空比略小于开关S驱动信号占空比D,丢失的占空比△D为
![]()
由式(3)可得
(7)
式中Isp—功率开关峰值电流
而谐振电容电压为
(8)
UCr是谐振电感Lr的函数,精确地求解式(8)比较困难。事实上,电压ULr与Ui+(N1/N2)Uo相比较小,因此功率开关S获得ZVS开通的Lr值可近似表示为
(9)
谐振电感电流iLr(即变压器原边电感电流)为功率开关电流iS与箝位电容电流iC之和,其有效值为

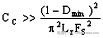
3.3箝位电容Cc
Cc值的选取原则为:Cc与Lr的半个谐振周期应大大于功率开关S的截止时间,即
(11)
箝位电容电压为原边绕组电压与Lr端电压之和,即
(12)
箝位电容电流有效值为
![]()
3.4箝位开关Sc
箝位开关电压应力由式(5)决定。由式(11)有
![]()
通过箝位开关Sc的电流(和iC相同)近似为一个锯齿形波,峰值电流等于通过S的峰值电流,箝位开关Sc及其体内二极管Dc的导通时间均近似为(1-D)TS/2,因此Dc中电流平均值和Sc中电流有效值分别为

3.5整流二极管D
有源箝位反激变换器整流二极管D承受的电压应力与传统反激变换器相同,为Ui(N2/N1)+UO,但电流应力有很大区别。由于有源箝位支路的引入,虽然磁化电感工作在CCM模式,但D却工作在DCM模式,电流峰值IDp增大了,即
(16)
D中电流有效值即为变压器副边电流有效值,即
![]()
3.6输出滤波电容Cf
输出滤波电容Cf的电流有效值为
![]()
4.试验结果
基于电流控制有源箝位反激变换器机内稳压电源设计实例:Ui=18~32VDC,三组输出Uo/Io=+15V/1.0A、-15V/0.2A、+5V/0.4A,额定输出功率20W,FS=300KHz,Dmax=0.6,η=78.5%,临界连续功率Po,min=1/6Pomax,Lm=52.3μH,Lr=2μH,Cc=0.47μF,Cf=100μF,功率开关S与箝位开关Sc均选用IRF530。+15V、-15V、+5V三组输出整流二极管分别为SR506、1N5819、1N5819,控制电路采用UC3843电流型PWM控制器。输入电压Ui=27V时,有源箝位反激变换器原理试验波形,如图4所示。由图4(a)可见,变压器漏感引起的关断电压尖峰被消除了,由图4(a)、(b)可见,主开关和箝位开关均实现了ZVS开关,由图4(f)可见,整流二极管关断时di/dt小。试验波形与图2所示理论分析波形完全一致。

5.结论
将有源箝位技术应用于反激变换器,可克服传统反激变换器的缺点,实现功率开关的ZVS开关;抑制功率开关的关断电压尖峰;降低副边整流二极管的关断损耗和开关噪声,从而可实现反激变换器的高变换效率、高功率密度。
