引言
为了方便用户准确掌握手中运放的各项参数,本文提供了一种采用可编程DDS芯片和MCU的测量系统,可自动测量集成运放的5项基本参数,以小液晶屏显示测量结果,并可根据需要打印测量的结果,与现有的BJ3195等昂贵测试仪相比,该测量系统功能精简、操作智能化、人机接口友好。
系统总体设计
系统框图如图1所示。系统以SPCE061单片机为控制核心,采用主从结构,从单片机负责外围的液晶显示、打印、语音提示等功能。主单片机负责接收红外键盘的输入信息,根据当前用户输入,将参数测试部分以及自动量程切换部分设置到合适的状态,然后对测量结果进行读取,并通知从机对测量结果进行显示或打印。系统的DDS扫频信号源,可以通过红外键盘设置输出4MHz以内的任意频率以及任意频率段任意步进的正弦信号。为了提 高测量精度,系统另配了一套标准运放参数测量电路,对系统进行初始校准。
测量功能电路结构
SPCE061简介
SPCE061是凌阳科技股份有限公司推出的16位MCU,最高工作频率可达49MHz,内置32KB的ROM以及2KB的RAM,具有红外通信接口和异步全双工串行接口。另外,SPCE061提供非常方便的开发平台和音频编解码工具,使得SPCE系列单片机不仅控制功能强大、开发周期短,且易于实现主从机架构。
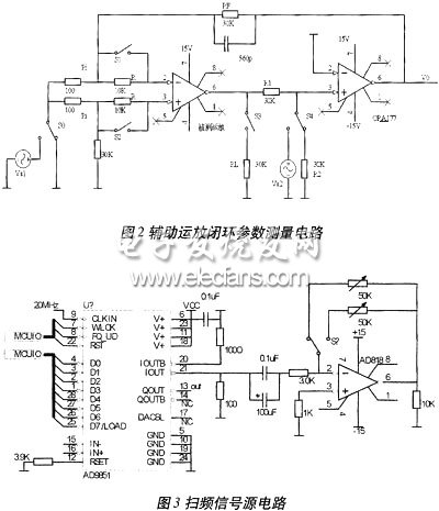
测量主电路
测量运放参数的电路如图2所示,该电路系统传递函数中引入了两个放大环节,因此存在两个或者两个以上的极点,由奈奎斯特稳定性判据,对于闭环反馈系统,若有极点分布在频域右半平面,在深度负反馈测试时会产生自激振荡,导致无法正常测试。因此,本系统改进了该电路,在反馈回路中加入560pF电容与RF并联,补偿信号的相位,改变整个反馈通道的幅频特性,增加其相角裕度,经测试,闭环回路工作稳定性大幅提高。

图2中,S1、S2、S3、S4均为继电器,由SPCE061控制其导通与关断,从而实现VIO、IIO、AVD、KCMR、BWG的自动测量,其中BWG由继电器切换到另一路扫频仪单独测量。
根据式(1)、(2)、(3)、(4)可计算出VIO、IIO、AVD、KCMR:

程控放大电路
由于被测参数都是mV级电压,应对辅助运放闭合环路的输出信号分两档测量,在自动测量时,这两档的切换由MCU控制,因此需设计程控放大电路。本设计采用仪用放大器AD620,通过S5、S6改变其反馈电阻,以控制增益。由于仪用放大器为差模输入,且输人为5Hz的低频信号,为抑制工频干扰,在AD620的输入级滤波,采用二阶有源滤波电路,考虑其通带平坦度,采用二阶巴特沃兹低通滤波器,截止频率设为20Hz。单位增益带宽测量电路
在输入端输入恒定幅度交流正弦信号,改变信号频率,对应于电路输出端电压下降3dB时的频率即为单位增益带宽。为提高测量效率,本设计将单位增益带宽测量电路与其他参数测试电路隔离开,用继电器进行切换控制。单位增益带宽与输入信号幅度紧密相关,当输入信号较大时,单位带宽变窄,测量结果误差较大。系统中采用宽带运放对输入信号进行衰减,然后通过测试运放,再用宽带运放对测试运放的输出信号进行放大,以提高测量精度。宽带运放选甩AD811,其单位增益带宽为140MHz。
DDS扫频信号源
AD9851是一款数字频率合成芯片,其最高工作频率为180MHz,AD9851的最大输出频率为系统时钟的40%时杂散频率小,它有40位控制字,其中5位为相位控制,1位为6倍参考时钟倍乘器开关控制,32位为频率控制。当外接20MHz时钟源,6倍频开启后系统时钟Fsysclk=120MHz, 设频率控制字为Fcw,则输出频率由式
由于AD9851输出信号峰峰值为1V,而在测量BWG时使用有效值为2V的正弦信号较准确,须放大5.656倍,设计扫频信号源的最高输出频率为4MHz,则要求反相放大器的增益带宽积GBW≥5.656×4MHz=22.624MHz,系统中采用GBW为50MHz的高速运放AD817。
软件算法与流程 单位增益带宽测量的软件算法
系统设计扫频范围为100KHz~3.5MHz,频率分辨率为1KHz,要求自动测量总时间≤10s。因此,从100KHz到3.5MHz最少应该扫描 (3500-100)/1=3400次,每次最多使用的时间为:1 0/3400=0.0029s,而在这0.0029s内要完成频率设置、读取A/D转换结果等。高精度A/D转换时间一般较长,加上设置扫描频率的耗时,所以传统的全频段步进扫描会有较大的
系统时延。针对单位增益带宽的特点,本设计采用二分查找算法,不断缩小扫频范围,在较小的频段内步进扫描,只需扫捕几十个频点即可在1 KHz的分辨率下满足测量时间≤l0s的要求。
系统误差概述
系统测试表明,VIO、IIO、AVD测量精度主要取决于集成运放输入电阻、反馈电阻的精度,保证运放的两个输入端口外接等效电阻平衡可减小测量误差。 KCMR的测量误差主要是由于外界的电磁干扰、电源纹波、工频干扰、传输网络不对称,以及地电位不统一引起的串模干扰。通过单点接地、低通滤波、电源滤波,以及选取精度高的电阻可减小KCMR的测量误差。
结语
测试结果表明该系统能够智能化地测量集成运放的5项参数,切换灵敏、时延小,测量精度较以往的测量方法更为精确,具有较高的性价比。本文提供的设计方法对于常规测量仪表的设计也具有一定的参考价值。
