电路功能与优势
工业过程控制系统中的信号电平通常为以下几类之一:单端电流(4~20mA)、单端差分电压(0~5V、0~10V、±5V、±10V)或者来自热电偶或称重传感器等传感器的小信号输入。大共模电压摆幅也非常典型,尤其是小信号差分输入;因此,良好的共模抑制性能是模拟信号处理系统的一项重要特性。
图1所示的模拟前端电路经过优化,可在处理这些类型的工业级信号时提供高精度和高共模抑制比(CMRR)。

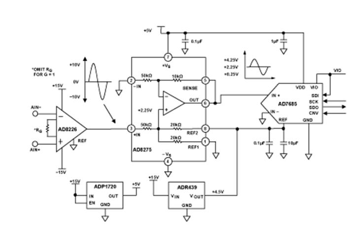
图1适合过程控制应用的高性能模拟前端(原理示意图:未显示所有连接和去耦)
该电路会对信号进行电平转换和衰减,从而使信号可以与大多数现代单电源SAR ADC的输入范围要求兼容,如高性能、16位250kSPS PulSAR® ADCAD7685
对于18Vp-p的输入信号,该电路的共模抑制(CMR)性能约为105dB(100Hz时)和80dB(5kHz时)。
高精度、高输入阻抗和高CMR由仪表放大器AD8226提供。对于高精度应用,需要具有高输入阻抗,以便最大程度地减小系统增益误差并实现出色的CMR。AD8226增益可以用电阻在1至1000范围内进行编程设置。
若直接在输入端连接阻性电平转换器/衰减器级,会因电阻之间出现失配,导致CMR性能下降。AD8226可以提供小信号和大信号输入所需的出色CMR性能。无需任何外部元件,电平转换器/衰减器/驱动器AD8275即可在该电路中执行衰减和电平转换功能。
由于信号带宽相对较低,Σ-Δ型ADC通常用于高分辨率测量系统,而且Σ-Δ架构可以在低更新速率条件下提供出色的噪声性能。不过,在越来越多的设计中,尤其是多通道系统,更新速率不断提高,以便更快地更新各通道或增加通道密度。这种情况下,高性能SAR ADC是不错的替代之选。图1所示电路采用250kSPS 16位ADC AD7685、高性能仪表放大器AD8226和衰减器/电平转换器/放大器AD8275并配置为完整的系统解决方案,无需任何外部元件。
电路描述
此电路内置一个轨到轨输出仪表放大器AD8226,并连接到G=0.2差动放大器AD8275的正输入端,该差动放大器的输出端则连接到16位、250kSPS、采用MSOP/QFN封装的PulSAR ADC AD7685的输入端。AD8226的增益设置为1(高电压/电流输入),且其输出以地为参考。可以使用单端或差分输入。AD8226的输出为双极性信号,用于驱动AD8275输入。AD8275用于对该双极性输入进行衰减和电平转换,从而提供0.2的增益。因此,在其输入端输入20Vp-p的差分信号时,输出端将产生4Vp-p的单端信号。4.5V精密基准电压源ADR439用于为AD8275提供内部共模偏置电压(VREF/2=2.25V),以及为AD7685 ADC提供外部基准电压。在这些条件下,AD8275的输出摆幅为+0.25~+4.25V,位于AD7685的0~+4.5V工作范围内。
ADP1720用于为AD8275和AD7685提供5V电源。之所以选择ADP1720是因为其具有高输入电压范围(高达28V)。在此电路中,ADP1720只需为AD8275和AD7685提供约4mA的电流,因此在最差情况下,28V输入时调节器的功耗约为90mW,这使得整个系统可以采用外部±15V电源供电。
系统级共模抑制性能
初始测试用于在系统级验证至ADC的AD8226共模抑制性能。采用的输入测试信号音为10Hz、100Hz、500Hz、1kHz、2kHz、3kHz、4kHz、5kHz,而输入信号为18Vp-p。测试结果如表1所示。在测试1中,AIN+和AIN−信号短接并连接到交流测试信号音,然后以FFT测量结果。由于输入端连接在一起,因此AD8226应当会抑制交流信号。在测试2中,信号施加于AIN+,而AIN−接地。在这些条件下,FFT测量信号音电平。然后,通过计算测试1和测试2中FFT结果之间的差值即可得到共模抑制值。表1列出了不同频率下获得的CMR值。必须注意,AD8226在5kHz时的CMR额定值为80dB,因此可在系统级实现CMR性能无损。
系统级交流性能
此外还要在系统级测试系统的交流精度,此时AD7685的工作采样速率为250 kSPS。图2所示为10 kHz、5V p-p输入时的FFT测试结果。图中所示的结果如下:
•信噪比(SNR)=87.13dBFS
•信纳比(SINAD)=85.95dBFS
•无杂散动态范围(SFDR)=81.82dBc
•总谐波失真(THD)=−78.02dBc
表1 18Vp-p输入时电路的CMR性能

图2 10kHz输入信号、满量程以下14dB、250 kSPS的FFT结果
该电路或任何高速电路的性能都高度依赖于适当的PCB布局,包括但不限于电源旁路、受控阻抗线路(如需要)、元件布局、信号布线以及电源层和接地层。(有关PCB布局的详情,请参见 MT-031教程、MT-101教程和 高速印刷电路板布局实用指南一文。)
有关本电路笔记的完整设计支持包,请参阅http://www.analog.com/CN0213-DesignSupport
常见变化
经验证,采用图中所示的元件值,该电路能够稳定地工作,并具有良好的精度。可使用其他ADI公司的模数转换器来代替AD7685,从而进一步提高速度/分辨率或性能。AD7688提供真差分输入,以便取得更佳CMR性能。18位ADCAD7982能够以高达1MSPS的速度提供更高分辨率,并且还提供全差分。漏斗放大器AD8475也可接受高电压双极性输入,并提供衰减、电平转换和差分输出,因此非常适合使用差分输入ADC的工业应用(参见电路笔记CN-0180)。
电路评估与测试
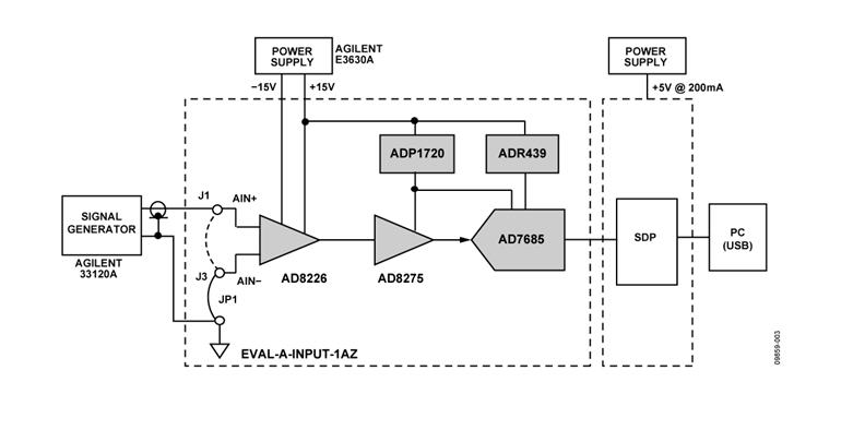
该电路采用系统演示平台(SDP)进行测试。SDP平台包含必要的ADC驱动器以及至PC的USB连接。从ADC采样的数据由SDP板通过USB发送至PC。然后利用ADC公司提供的标准ADC LabVIEW评估软件工具生成FFT曲线图。测试设置的功能框图如图3所示,而电路板照片如图4所示。
用于收集测试数据的设备
• 带USB端口的Windows® XP、Windows Vista®(32位)或Windows®7(32位)PC
• EVAL-A-INPUT-1AZ电路评估板
• EVAL-SDP-CB1Z、SDP-A评估板
• 评估软件
• 电源电压:+5V(200mA)
• 电源电压:±15 V、Agilent E3630A或等同
• 信号发生器:Agilent 33120A或等同产品

图3 测试设置的功能框图

图4 与SDP板相连的EVAL-A-INPUT-1AZ评估板照片
设置与测试
在PC的CD驱动器中加载评估软件。
EVAL-A-INPUT-1AZ电路板上的120引脚连接器连接到EVAL-SDP-CB1Z(SDP)评估板上标有“CON B”的连接器。使用尼龙五金配件,通过120引脚连接器两端的孔牢牢固定这两片板。将信号源连接到EVAL-A-INPUT-1AZ板的J1输入(AIN+)端子。运行常规FFT测试时,JP1跳线连接在J3端子(IN−)和地之间。运行CMR测试时,该跳线连接在J1(AIN+)和J3(AIN−)之间。
在断电情况下,将一个+5V电源连接到SDP板。使用USB电缆将SDP板连接到PC上的USB端口。
然后,将±15 V电源连接到EVAL-A-INPUT-1AZ电路板。启动评估软件,并通过USB电缆将PC连接到SDP板上的微型USB连接器。
一旦USB通信建立,就可以使用SDP板来发送、接收、捕捉来自EVAL-A-INPUT-1AZ板的串行数据。
