太阳能电池" title="太阳能电池">太阳能电池板的泄漏问题传统上可以采用一个与太阳能电池板相串联的肖特基二极管来解决,但肖特基二极管的正向电压降使得它在高电流条件下会消耗大量的功率。因此,需要采用昂贵的散热器和精细的布局来把肖特基二极管保持于低温状态。那么,有没有低成本" title="低成本">低成本的解决方案?太阳能电池充电器" title="充电器">充电器设计最困扰设计师的“至满充电电池的浮动电压控制”和“在最佳发电点给电池板加载”问题又该如何解决?在下文中,Linear电源专家将为你介绍该公司最新的低成本解决方案。
作为在商业和住宅环境中均具实用性的一种发电方法而言,太阳能电池板已经被人们所广泛接受。然而,尽管在技术方面取得了进步,太阳能电池板的造价仍然很昂贵。这种高昂的成本有很大部分来自于电池板本身,这里,电池板的尺寸 (因而也包括其成本) 将随着所需输出功率的增加而增加。因此,为了造就外形尺寸最小、成本效益性最佳的解决方案,最大限度地提升电池板性能是很重要的。
一般而言,太阳能电池板所获取的能量用于给电池充电,电池的储能反过来将在没有阳光照射的情况下为终端应用电路的操作提供支持。如欲实现太阳能电池充电器的最佳设计,则必需对太阳能电池板的特性有所了解。首先,由于具有很大的结合区,因此太阳能电池板会发生泄漏,在黑暗条件下电池将通过电池板放电。而且,每块太阳能电池板都拥有一个具最大功率点的特征IV曲线,所以,当负载特性与电池板特性不相匹配时,能量提取将有所减少。理想的情况是:电池板将在最大功率点上被持续加载,以充分地利用可用的太阳能,并由此最大限度地缩减电池板成本。
一般情况下,可以采用一个与电池板相串联的肖特基二极管来解决电池板的泄漏问题。反向泄漏被减小至一个很低的数值;然而,肖特基二极管的正向电压降 (它在高电流条件下会消耗大量的功率) 仍然会造成能量损失。因此,需要采用昂贵的散热器和精细的布局来把肖特基二极管保持于低温状态。解决该功率耗散问题的一种更加有效方法是用一个基于MOSFET的理想二极管来替代肖特基二极管。这将把正向电压降减小到低至20mV,从而显著地减少功耗,同时降低散热布局的复杂性、外形尺寸和成本。幸运的是,由于已经有一些IC供应商制造出了具有这种规格的理想二极管 (比如:由凌力尔特公司提供的LTC4412),因此上述目标得以轻松实现。
不过,有两个问题依然存在,即:“至满充电电池的浮动电压控制”和“在最佳发电点给电池板加载”。这些问题常常可以通过采用一个开关模式充电器和一个高效率降压型稳压器来加以解决。
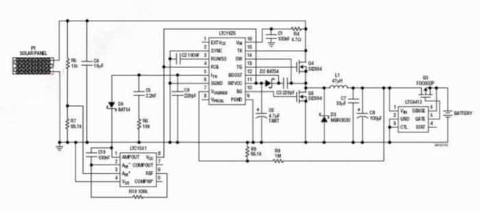
凌力尔特已经开发出了这样一款电路,它由LTC1625 No RESNSE(无检测电阻器)同步降压型控制器、LTC1541微功率运算放大器、比较器和基准、以及LTC4412理想二极管组成。下面给出了该电路以供参考:

图:峰值功率跟踪降压充电器最大限度地提高了效率
图中的电路被置于太阳能电池板和电池之间,用于调节电池浮动电压。基于LTC1541的附加控制环路强制充电器在最大电池板功率点上运作。这种效率的提升缩减了所需的电池板尺寸,因而降低了总体解决方案的成本。当电池板峰值电源电压和电池电压之间存在失配时,这款电路的重要优点表现得尤为突出。
