用头戴式耳机,尤其是小型耳机听音乐,总感到音乐味不够足,在低频段的效果更差。因此用本机增强耳机的低频特性,并采用立体声反相合成的办法,加上内藏简易矩阵环绕声电路,能获得强劲的低音和在较宽的范围内展宽音域。
本机称为超级广场效果。这种扣人心弦的力量,不亚于实况立体声。
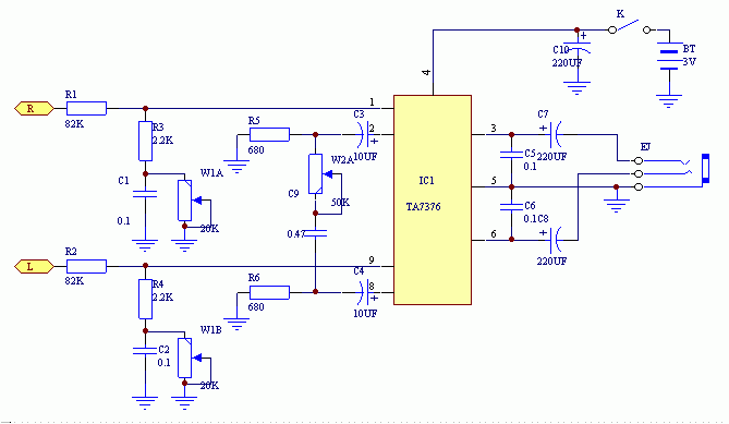
电路原理

本机电路大致可分为下面三部分:
1.由电阻电容组成的低频增强电路。
2.利用功率放大器" title="放大器">放大器" title="放大器">放大器" title="放大器">放大器" title="放大器">放大器" title="放大器">放大器" title="放大器">放大器" title="放大器">放大器" title="放大器">放大器" title="放大器">放大器" title="放大器">放大器" title="放大器">放大器" title="放大器">放大器" title="放大器">放大器" title="放大器">放大器" title="放大器">放大器" title="放大器">放大器" title="放大器">放大器" title="放大器">放大器" title="放大器">放大器" title="放大器">放大器" title="放大器">放大器" title="放大器">放大器" title="放大器">放大器" title="放大器">放大器" title="放大器">放大器" title="放大器">放大器" title="放大器">放大器" title="放大器">放大器" title="放大器">放大器" title="放大器">放大器" title="放大器">放大器" title="放大器">放大器" title="放大器">放大器" title="放大器">放大器" title="放大器">放大器" title="放大器">放大器" title="放大器">放大器" title="放大器">放大器" title="放大器">放大器" title="放大器">放大器" title="放大器">放大器" title="放大器">放大器" title="放大器">放大器" title="放大器">放大器" title="放大器">放大器" title="放大器">放大器" title="放大器">放大器" title="放大器">放大器" title="放大器">放大器" title="放大器">放大器" title="放大器">放大器" title="放大器">放大器" title="放大器">放大器" title="放大器">放大器" title="放大器">放大器" title="放大器">放大器" title="放大器">放大器" title="放大器">放大器" title="放大器">放大器" title="放大器">放大器" title="放大器">放大器" title="放大器">放大器" title="放大器">放大器" title="放大器">放大器" title="放大器">放大器" title="放大器">放大器" title="放大器">放大器" title="放大器">放大器" title="放大器">放大器" title="放大器">放大器" title="放大器">放大器" title="放大器">放大器" title="放大器">放大器" title="放大器">放大器" title="放大器">放大器" title="放大器">放大器" title="放大器">放大器" title="放大器">放大器" title="放大器">放大器" title="放大器">放大器" title="放大器">放大器" title="放大器">放大器" title="放大器">放大器" title="放大器">放大器" title="放大器">放大器" title="放大器">放大器" title="放大器">放大器" title="放大器">放大器" title="放大器">放大器" title="放大器">放大器" title="放大器">放大器" title="放大器">放大器" title="放大器">放大器" title="放大器">放大器" title="放大器">放大器" title="放大器">放大器" title="放大器">放大器" title="放大器">放大器" title="放大器">放大器" title="放大器">放大器" title="放大器">放大器" title="放大器">放大器" title="放大器">放大器" title="放大器">放大器" title="放大器">放大器" title="放大器">放大器" title="放大器">放大器" title="放大器">放大器" title="放大器">放大器" title="放大器">放大器" title="放大器">放大器" title="放大器">放大器" title="放大器">放大器" title="放大器">放大器" title="放大器">放大器" title="放大器">放大器" title="放大器">放大器" title="放大器">放大器" title="放大器">放大器" title="放大器">放大器" title="放大器">放大器" title="放大器">放大器" title="放大器">放大器" title="放大器">放大器" title="放大器">放大器" title="放大器">放大器" title="放大器">放大器" title="放大器">放大器" title="放大器">放大器" title="放大器">放大器" title="放大器">放大器" title="放大器">放大器" title="放大器">放大器" title="放大器">放大器" title="放大器">放大器" title="放大器">放大器" title="放大器">放大器" title="放大器">放大器" title="放大器">放大器" title="放大器">放大器" title="放大器">放大器" title="放大器">放大器" title="放大器">放大器" title="放大器">放大器" title="放大器">放大器" title="放大器">放大器" title="放大器">放大器" title="放大器">放大器" title="放大器">放大器" title="放大器">放大器" title="放大器">放大器" title="放大器">放大器" title="放大器">放大器" title="放大器">放大器" title="放大器">放大器" title="放大器">放大器" title="放大器">放大器" title="放大器">放大器" title="放大器">放大器" title="放大器">放大器" title="放大器">放大器" title="放大器">放大器" title="放大器">放大器" title="放大器">放大器" title="放大器">放大器" title="放大器">放大器" title="放大器">放大器" title="放大器">放大器" title="放大器">放大器" title="放大器">放大器" title="放大器">放大器" title="放大器">放大器" title="放大器">放大器" title="放大器">放大器" title="放大器">放大器" title="放大器">放大器" title="放大器">放大器" title="放大器">放大器" title="放大器">放大器" title="放大器">放大器" title="放大器">放大器" title="放大器">放大器" title="放大器">放大器" title="放大器">放大器" title="放大器">放大器" title="放大器">放大器" title="放大器">放大器" title="放大器">放大器" title="放大器">放大器" title="放大器">放大器" title="放大器">放大器" title="放大器">放大器" title="放大器">放大器" title="放大器">放大器" title="放大器">放大器" title="放大器">放大器" title="放大器">放大器" title="放大器">放大器" title="放大器">放大器" title="放大器">放大器" title="放大器">放大器" title="放大器">放大器" title="放大器">放大器" title="放大器">放大器" title="放大器">放大器" title="放大器">放大器" title="放大器">放大器" title="放大器">放大器" title="放大器">放大器" title="放大器">放大器" title="放大器">放大器" title="放大器">放大器" title="放大器">放大器" title="放大器">放大器" title="放大器">放大器" title="放大器">放大器" title="放大器">放大器" title="放大器">放大器" title="放大器">放大器" title="放大器">放大器" title="放大器">放大器" title="放大器">放大器" title="放大器">放大器" title="放大器">放大器" title="放大器">放大器" title="放大器">放大器" title="放大器">放大器" title="放大器">放大器" title="放大器">放大器" title="放大器">放大器" title="放大器">放大器" title="放大器">放大器" title="放大器">放大器" title="放大器">放大器" title="放大器">放大器" title="放大器">放大器" title="放大器">放大器" title="放大器">放大器" title="放大器">放大器" title="放大器">放大器" title="放大器">放大器" title="放大器">放大器" title="放大器">放大器" title="放大器">放大器" title="放大器">放大器" title="放大器">放大器" title="放大器">放大器" title="放大器">放大器" title="放大器">放大器" title="放大器">放大器" title="放大器">放大器" title="放大器">放大器" title="放大器">放大器" title="放大器">放大器" title="放大器">放大器" title="放大器">放大器" title="放大器">放大器" title="放大器">放大器" title="放大器">放大器" title="放大器">放大器" title="放大器">放大器" title="放大器">放大器" title="放大器">放大器" title="放大器">放大器" title="放大器">放大器" title="放大器">放大器" title="放大器">放大器" title="放大器">放大器" title="放大器">放大器" title="放大器">放大器" title="放大器">放大器" title="放大器">放大器" title="放大器">放大器" title="放大器">放大器" title="放大器">放大器" title="放大器">放大器" title="放大器">放大器" title="放大器">放大器" title="放大器">放大器" title="放大器">放大器" title="放大器">放大器" title="放大器">放大器" title="放大器">放大器" title="放大器">放大器" title="放大器">放大器" title="放大器">放大器" title="放大器">放大器" title="放大器">放大器" title="放大器">放大器" title="放大器">放大器" title="放大器">放大器" title="放大器">放大器" title="放大器">放大器" title="放大器">放大器" title="放大器">放大器" title="放大器">放大器" title="放大器">放大器" title="放大器">放大器" title="放大器">放大器" title="放大器">放大器" title="放大器">放大器" title="放大器">放大器" title="放大器">放大器" title="放大器">放大器" title="放大器">放大器" title="放大器">放大器" title="放大器">放大器" title="放大器">放大器" title="放大器">放大器" title="放大器">放大器" title="放大器">放大器" title="放大器">放大器" title="放大器">放大器" title="放大器">放大器" title="放大器">放大器" title="放大器">放大器" title="放大器">放大器" title="放大器">放大器" title="放大器">放大器" title="放大器">放大器" title="放大器">放大器" title="放大器">放大器" title="放大器">放大器" title="放大器">放大器" title="放大器">放大器" title="放大器">放大器" title="放大器">放大器" title="放大器">放大器" title="放大器">放大器" title="放大器">放大器" title="放大器">放大器" title="放大器">放大器" title="放大器">放大器" title="放大器">放大器" title="放大器">放大器" title="放大器">放大器" title="放大器">放大器" title="放大器">放大器" title="放大器">放大器" title="放大器">放大器" title="放大器">放大器" title="放大器">放大器" title="放大器">放大器" title="放大器">放大器" title="放大器">放大器" title="放大器">放大器" title="放大器">放大器" title="放大器">放大器" title="放大器">放大器" title="放大器">放大器" title="放大器">放大器" title="放大器">放大器" title="放大器">放大器" title="放大器">放大器" title="放大器">放大器" title="放大器">放大器" title="放大器">放大器" title="放大器">放大器" title="放大器">放大器" title="放大器">放大器" title="放大器">放大器" title="放大器">放大器" title="放大器">放大器" title="放大器">放大器" title="放大器">放大器" title="放大器">放大器" title="放大器">放大器" title="放大器">放大器" title="放大器">放大器" title="放大器">放大器" title="放大器">放大器" title="放大器">放大器" title="放大器">放大器" title="放大器">放大器" title="放大器">放大器" title="放大器">放大器" title="放大器">放大器" title="放大器">放大器" title="放大器">放大器" title="放大器">放大器" title="放大器">放大器" title="放大器">放大器" title="放大器">放大器" title="放大器">放大器" title="放大器">放大器" title="放大器">放大器" title="放大器">放大器" title="放大器">放大器" title="放大器">放大器" title="放大器">放大器" title="放大器">放大器" title="放大器">放大器" title="放大器">放大器" title="放大器">放大器" title="放大器">放大器" title="放大器">放大器" title="放大器">放大器" title="放大器">放大器" title="放大器">放大器" title="放大器">放大器" title="放大器">放大器" title="放大器">放大器" title="放大器">放大器" title="放大器">放大器" title="放大器">放大器" title="放大器">放大器" title="放大器">放大器" title="放大器">放大器" title="放大器">放大器" title="放大器">放大器" title="放大器">放大器" title="放大器">放大器" title="放大器">放大器" title="放大器">放大器" title="放大器">放大器" title="放大器">放大器" title="放大器">放大器" title="放大器">放大器" title="放大器">放大器" title="放大器">放大器" title="放大器">放大器" title="放大器">放大器" title="放大器">放大器" title="放大器">放大器" title="放大器">放大器" title="放大器">放大器" title="放大器">放大器" title="放大器">放大器" title="放大器">放大器" title="放大器">放大器" title="放大器">放大器" title="放大器">放大器" title="放大器">放大器" title="放大器">放大器" title="放大器">放大器" title="放大器">放大器" title="放大器">放大器" title="放大器">放大器" title="放大器">放大器" title="放大器">放大器" title="放大器">放大器" title="放大器">放大器" title="放大器">放大器" title="放大器">放大器" title="放大器">放大器" title="放大器">放大器" title="放大器">放大器" title="放大器">放大器" title="放大器">放大器" title="放大器">放大器" title="放大器">放大器" title="放大器">放大器" title="放大器">放大器" title="放大器">放大器" title="放大器">放大器" title="放大器">放大器" title="放大器">放大器" title="放大器">放大器" title="放大器">放大器" title="放大器">放大器" title="放大器">放大器" title="放大器">放大器" title="放大器">放大器" title="放大器">放大器" title="放大器">放大器" title="放大器">放大器" title="放大器">放大器" title="放大器">放大器" title="放大器">放大器" title="放大器">放大器" title="放大器">放大器" title="放大器">放大器" title="放大器">放大器" title="放大器">放大器" title="放大器">放大器" title="放大器">放大器" title="放大器">放大器" title="放大器">放大器" title="放大器">放大器" title="放大器">放大器" title="放大器">放大器" title="放大器">放大器" title="放大器">放大器" title="放大器">放大器" title="放大器">放大器" title="放大器">放大器" title="放大器">放大器" title="放大器">放大器" title="放大器">放大器" title="放大器">放大器" title="放大器">放大器" title="放大器">放大器" title="放大器">放大器" title="放大器">放大器" title="放大器">放大器" title="放大器">放大器" title="放大器">放大器" title="放大器">放大器" title="放大器">放大器" title="放大器">放大器" title="放大器">放大器" title="放大器">放大器" title="放大器">放大器" title="放大器">放大器" title="放大器">放大器" title="放大器">放大器" title="放大器">放大器" title="放大器">放大器" title="放大器">放大器" title="放大器">放大器" title="放大器">放大器" title="放大器">放大器" title="放大器">放大器" title="放大器">放大器" title="放大器">放大器" title="放大器">放大器" title="放大器">放大器" title="放大器">放大器" title="放大器">放大器" title="放大器">放大器" title="放大器">放大器" title="放大器">放大器" title="放大器">放大器" title="放大器">放大器" title="放大器">放大器" title="放大器">放大器" title="放大器">放大器" title="放大器">放大器" title="放大器">放大器" title="放大器">放大器" title="放大器">放大器" title="放大器">放大器" title="放大器">放大器" title="放大器">放大器" title="放大器">放大器" title="放大器">放大器" title="放大器">放大器" title="放大器">放大器" title="放大器">放大器" title="放大器">放大器" title="放大器">放大器" title="放大器">放大器" title="放大器">放大器" title="放大器">放大器" title="放大器">放大器" title="放大器">放大器" title="放大器">放大器" title="放大器">放大器" title="放大器">放大器" title="放大器">放大器" title="放大器">放大器" title="放大器">放大器" title="放大器">放大器" title="放大器">放大器" title="放大器">放大器" title="放大器">放大器" title="放大器">放大器" title="放大器">放大器" title="放大器">放大器" title="放大器">放大器" title="放大器">放大器" title="放大器">放大器" title="放大器">放大器" title="放大器">放大器" title="放大器">放大器" title="放大器">放大器" title="放大器">放大器" title="放大器">放大器" title="放大器">放大器" title="放大器">放大器" title="放大器">放大器" title="放大器">放大器" title="放大器">放大器" title="放大器">放大器" title="放大器">放大器" title="放大器">放大器" title="放大器">放大器" title="放大器">放大器" title="放大器">放大器" title="放大器">放大器" title="放大器">放大器" title="放大器">放大器" title="放大器">放大器" title="放大器">放大器" title="放大器">放大器" title="放大器">放大器" title="放大器">放大器" title="放大器">放大器" title="放大器">放大器" title="放大器">放大器" title="放大器">放大器" title="放大器">放大器" title="放大器">放大器" title="放大器">放大器" title="放大器">放大器" title="放大器">放大器" title="放大器">放大器" title="放大器">放大器" title="放大器">放大器" title="放大器">放大器" title="放大器">放大器" title="放大器">放大器" title="放大器">放大器" title="放大器">放大器" title="放大器">放大器" title="放大器">放大器" title="放大器">放大器" title="放大器">放大器" title="放大器">放大器" title="放大器">放大器" title="放大器">放大器" title="放大器">放大器" title="放大器">放大器" title="放大器">放大器" title="放大器">放大器" title="放大器">放大器" title="放大器">放大器" title="放大器">放大器" title="放大器">放大器" title="放大器">放大器" title="放大器">放大器" title="放大器">放大器" title="放大器">放大器" title="放大器">放大器" title="放大器">放大器" title="放大器">放大器" title="放大器">放大器" title="放大器">放大器" title="放大器">放大器" title="放大器">放大器" title="放大器">放大器" title="放大器">放大器" title="放大器">放大器" title="放大器">放大器" title="放大器">放大器" title="放大器">放大器IC的反馈输入,组成立体声反相合成电路。
3.利用功率放大器IC,组成头戴耳机的驱动电路。
从输入端IC之间的电阻电容起到增强低频特性的作用,因为加有电位器,低频部分的增强量可在0--10倍之间连续可调。
立体声反相合成电路IC 2脚和8脚的直流耦合电容之后,由0.47UF和50K的电位器组成。在此电路中,把立体声的广场效果成分中的高音部分左右分别反相后合成,起到增强效果的作用。
用东芝TA7376P推动头戴式耳机。这种IC内藏两个通道,外接元件少,可在低电压下工作。负载阻抗较低时,可重放出动人效果的低频声音 。
电源若改用5#电池,用四只串联,电压为6V,可直接驱动高输出的扬声器。若将三个200UF/10V的电容增加到1000UF左右,可获得更好的效果。
元件
所有元件没有什么特殊的。电阻均为1/8W。0.1UF和0.47UF的电容用独石电容,其它的用电解电容。电位器中,20K为双连电位器,50K用带开关电位器。插头用立体声插头。
制作
制作极其简单,即使是初学者,有一天的时间就足够了。要留心IC的脚和电解电容的极性。
电位器的接线比较凌乱,不要搞错了。若没有接线错误和焊接不良,一定会马到成功。
接入头戴式立体声耳机或普通耳机,装入电池,打开开关。若两个旋钮配合得好,收听音乐可得到极其感人的效果,。根据聆听的音乐和音源适当的调整,这就是本机的使用方法要点。
不用说,和小型音响,电视,CD相连会得到更佳的效果。

说明:电路原理图中,W1为双联电位器,用于低音增强,W2为调节混响效果。印刷电路板图中,A1,A2为左右声道输入。电位器W1和W2都固定在盒子的边缘,其中W2为带开关的电位器。
