照明设计人员对发光二极管(LED)照明的力捧乃是因为潜在的众多好处,而这些好处是白炽灯、卤素灯、荧光灯及充气/弧光灯所缺乏的。虽然现今LED照明系统的商机很大,但真正让照明设计人员雀跃不已的却是固态照明(Solid State Lighting)的基础设计。
要在LED照明设计上取得成功,必须密切关注三个因素,分别是电子驱动、散热管理和光学效率。唯有成功平衡这三个因素,才能享受固态照明所带来带来寿命长、高电子效率、高亮度和纯色(或白色LED严格控制的色温)等优点。针对如何选择高功率LED(1瓦及以上)以及设计电路驱动等问题,本文将为设计人员提供极有价值的参考。
LED串联配置可达理想照明标准
用于固态照明的LED晶粒一般由开云棋牌官网在线客服材料制成。红色、橙色和琥珀色LED几乎都采用InAlGaP制成,绿色和蓝色LED则大多采InGaN制成;而白色LED则是使用带有转换荧光体的蓝色LED,若从电子驱动角度来看,则与蓝色LED相同。和标准的PN接面二极管相同的是,当LED被正向偏置时,它们开始传导电流;而与标准的PN接面二极管不同的则是正向偏置中的LED会发光。而由电流驱动(LED以及通过LED极低的直流正向电压等两种特性,使得LED不同于其他光源。InAlGaP LED典型的正向电压VF为2~3伏特,而InGaN LED的正向电压则为3~4伏特,但LED的光通量与正向电流IF成比例关系。电子驱动设计的第一个问题是固定驱动电流,第二个问题是确定每个LED的电压范围。仔细查看制造商的产品数据表,将会找到建议的驱动电流及相应电流条件下的VF、主波长和光通量标准值、最小值和最大值。典型的VF与IF对比图(图1)要注意的是电流为独立的量,表示电流控制是LED驱动器的关键。

图1 红色InAlGap LED和白色InGaN LED的VF与IF比较
近年来,虽然高功率LED具有重大发展,但单一装置仍无法满足一般照明需求。由业界生产的旗舰性产品1瓦白色LED(标准色温6,500K),可产生100流明的光通量。但与典型的60瓦白炽灯泡相比,LED照明射角相对较窄。白炽灯泡的典型发光效率为15lm/W,可产生900流明的光,几乎均匀地分布于各个方向。如果目标是照亮以前采用白炽灯泡的空间,则需要多个LED。将LED串联可保证流经每个设备的电流皆相等,并确保每个组件都发出均匀的光。总而言之,尽可能将多的LED串联,然后进一步添加串行电路,直到总光输出达到理想标准。可采用串联配置的LED数量取决于几个因素,但主要由输入电压、电子规范和安全标准及LED驱动器决定。图2、3、4分别显示三种驱动由九个1瓦LED组成的照明系统的方法。
LED配置的优势是可使用单一LED驱动器(图2),并可保证流经每个LED的电流都相等。缺点则是会导致最高的输出电压,因而需要尺寸更大、价格更高的电路组件及满足安全要求。此外,若其中任何一个LED有「开路」的问题,全部的LED将无法发光。

图2 单一串行电路中的九个LED
图3所示的LED配置具有更低输出电压和减少触电危险的优势。如果一个LED发生故障,其他两个支路会继续工作,这样设计有利也有弊。一方面,一个LED发生故障不会使整个灯不亮。另一方面,作为电流源的LED驱动器现在必须将更多电流(1.5×IF)施加到其他的支路中。这会使LED变得过热,而缩短使用寿命。串并联数组的第二个缺点是LED不会均等分享驱动电流,除非它们的VF相符。这需要由LED制造商对其产品分批,因此增加了成本。即使进行VF分批,如果在设计时没有为每个LED提供均等的散热,LED中VF的负温度系数也会导致支路之间的电流不均衡。
图3 3x3串联-并联数组中的九个LED
图4说明一种可提供最大系统稳定性的保守方法,但这种方法的成本最高,并且占用最多空间。采用单独的驱动器可将输出电压保持在较低的水平,毋需VF分档,即使两个不同支路的两个LED都发生故障,灯仍可保持一些光输出。如果LED驱动器是交换式稳压器,三个驱动器(及周围的被动组件)的成本和占用元空间都会过高。

图4 由三个驱动器驱动的九个LED
电流控制是LED驱动器关键
在任何情况下,都不能将单个LED与110伏特或220伏特交流(AC)电压直接连接;这只能带来瞬间的灿烂且具危险性。直流(DC)电源有电池、太阳能电池及燃料电池等多种形式,但对于一般照明,AC线路电压为最普遍的输入电压。LED照明系统的电路须能够输入较高AC电压,并输出较低电压的DC电流。在不同的国家,潮湿、干燥、密闭或敞开环境,电子规范都有所不同。总体而言,很少有允许输出电压超过60伏特DC的应用。将LED用于一般照明的研究才刚刚起步,标准和规范仍很模糊且时有修改,而利用现有的脱机电源生成中转DC总线电压是安全的选择,该电源具有电绝缘和功率因子校正功能,并且符合相应的安全规范。输出电压一般为12伏特、24伏特和48伏特,在过去3、4年中,各种直流对直流(DC-DC)转换器IC已投入市场,这些IC可馈入通用DC电压并向串联的LED输出恒电流。
DC-DC转换器能精确驱动LED
有些制造商提供完整的AC输入、DC电流输出驱动器模块,虽然符合绝缘和功率因素校正(PFC)要求,但能驱动的LED数量和类型有限。DC-DC转换器能精确地驱动LED,因为它们的输出电流恒定,符合LED的需求。要实现LED不同配置所需的灵活性,固态照明设计人员必须知道哪些DC-DC转换器IC可以使用及如何选择最适合应用的组件。
首先,IC必须能处理所选择的输入电压,并且能在很大的输出电压范围内输出所需的电流。由n个LED串联起来的系统,需要的总输出电压为:VO = n x VF + VSNS。在该数列中,「VSNS」表示通过一个串联电流传感组件(通常为电阻)的电压降。
对于VIN-MIN大于VO-MAX的系统,可使用降压稳压器。降压稳压器是以交换式转换器为基础之LED驱动器的首选产品,因为它们结构简单、组件数量少、适合恒电流输出及广泛的控制IC选择。对于VO-MIN大于VIN-MAX的系统,应使用升压稳压器。虽然升压稳压器不太适用于LED驱动,但它们采用一个单独的传感器和两个电源开关。与降压稳压器相同的是,它们的效率很高,并且在控制IC的选择方面是除降压稳压器之外的第二选择。
最后,如果VIN和VO的范围重迭,则需要降压-升压稳压器。这种类型的稳压器应该是电子驱动设计所能采取的最后方法,但由于制程和温度的原因,输入电压范围和误差与LED的VF误差相结合,通常使照明设计人员不得不做出此困难的选择。降压--升压稳压器倾向于使用更多组件,效率不高,而且比降压稳压器或升压稳压器更难设计。
此外,降压稳压器和升压稳压器各自采用一个基本拓扑,而降压--升压稳压器则采用单个电感反向拓扑(Inverting Topology)、SEPIC拓扑、Cuk拓扑及反驰式(Flyback)拓扑(耦合电感)等。选择拓扑实例如下:
‧ 采用降压稳压器
以采用六个白色(InGaN)LED的小型LED灯为例。驱动电流为1安培±10%,这是3瓦LED的标准电流。所有六个LED将采用串联配置,查看LED数据表之后得出以下正向电压数据:VF-MIN=3.0V,VF-TYP=3.7V,VF-MAX= 5.0V。
该LED可进行分批而缩小VF的范围,但会增加成本,尤其是如果使用的LED已根据光通量和/或色温进行分批。如果采用整个VF范围,输出电压的范围可以是18~30伏特,这样的灯具可销往全球,并且必须在85~265伏特AC的通用AC输入电压范围内运作;购买标隔离线电源,它会提供一个中转总线电压(Intermediate Bus Voltage)VBUS。这里需要的是拥有标准输出电压的脱机电源,因为它具有最广泛的产品可以选择,也具最低成本,因此可选的VBUS为12伏特、24伏特或48伏特,每个电压都有±5%的误差。48伏特是最理想的选择,因为它将提供效率最高但价格却最低的LED驱动拓扑--降压驱动器。
此外,脱机转换将比12伏特或24伏特选择更有效,因为将AC电压逐步降低为48伏特时,输出电流会更低,转换速率也会更慢。图5为降压LED驱动器的实例。

图5 降压LED驱动器
‧ 采用升压稳压器
升压稳压器在可携式应用、电池输入应用中更常见。电感升压稳压器和交换式电容升压稳压器在驱动小型LED的背光显示上都取得重大成功,然而本应用属于自行车照明或军用/警用手电筒等应用的携带式照明灯。仅由三个1瓦的白色LED发出,LED由350毫安±10%的电流驱动。如上述的范例,产品数据表规定了以下正向电压限制:VF-MIN =3.0V,VF-TYP=3.7V,VF-MAX = 5.0V
该灯的输入电压为三颗1.5伏特AA电池,充满电时每个电池的工作电压为1.5伏特,完全放电后的工作电压下降至0.9伏特。所有三颗电池都可并联配置,但如此会导致可供驱动器IC工作的电压极为有限;因此,这里需要将三颗电池改为串联配置。VIN的范围是2.7~4.5伏特,VO-MIN为9伏特,使得电感升压稳压器非常适用。以下为实例电路(图6)。

图6 升压LED驱动器
‧ 采用降压-升压稳压器
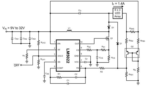
汽车电子系统由于具有广泛的电压范围,因此为LED驱动电子组件带来特殊挑战,然而因LED的可靠性、使用寿命和发光效率,汽车却是较早采用高功率LED的应用之一。汽车尾灯、方向灯及车内照明系统很早就转变为固态照明系统,但由于获得光通量所需的LED数量,前照灯(近光、远光、雾灯等)经证明很难采用LED照明。此问题是因为所有LED会随着晶粒温度的升高而失去光输出,为了解决从极小的区域获得极高光通量(1,000流明以上)的难题,除了LED制造商外,有几家公司购买了裸片并专门进行封装,生产多晶粒LED模块。这种产品在六个串联连接与三个并联串的LED中结合十八个晶粒。总驱动电流为1安培,VF的范围为18~24伏特。标准汽车电池和交流发电机系统的工作电压范围是9~16伏特,但通常包括「双电池」测试,也就是要求系统电子组件能在28伏特电压下工作(或至少维持)两分钟或更长时间。「负载突降(Load Dump)」浪涌(由交流发电机运行时的电池断路所造成)可能超过100伏特,但通常固定在约40伏特。此一广泛的输入电压范围,使得驱动器不得不降压和升压。单个电感降压-升压驱动器(图7)比SEPIC、Cuk或四开关降压-升压驱动器需要更少组件。但它的缺点是输出电流是根据VIN控制,需要浮动的、微分电流感应完成控制回路。上述电流感应需求可由图7的低成本双PNP晶体管实现,但是若改用IC电流感应放大器,将可获得更高精确度与高性能。

图7 降压-升压驱动器
驱动器特性关键在于 控制/感应输出电流
几乎所有具有可调节输出电压的DC-DC转换器IC都可被转成驱动LED的电流调节器,但是这个解决方案并不理想。专用的高功率LED驱动器应该具备一些其他DC-DC转换器所不具备的特性,主要关键在于是否能精确且有效地感应和控制输出电流。不管电阻器在IC的内部或外部,电流感应电压VSNS必须低,才可将电流感应电阻器中的功耗降至最低。但VSNS不能低到影响讯噪比(SNR);它的特殊优势在于这样的IC设计允许使用者将VSNS调节到与控制电压成比例,让用户可灵活地在效率和SNR上采取折衷策略,并且仍可像线性电流调节器一样工作。
LED的亮度调节是透过脉冲宽度调变(PWM)以保持光源的稳定一致或色温稳定。脉冲超过一定的频率(一般为200Hz),人类的眼睛就无法辨别单个脉冲,将LED电流保持在一定水平上并同时调节脉冲宽度,感受到的光平均强度就会相对改变。LED驱动器IC应接受逻辑电平PWM讯号,并且能够像高传真双准位放大器(High Fidelity Bi-level Amplifier)一样发挥作用,以一个与逻辑讯号相符的控制电流,将脉冲施加到LED上。为了保持输出电流对PWM讯号的正确性,传播延迟必须降到最低,同时LED电流上升和下降的转换速率必须提升到最高。在此毋须使用大多数标准电源控制IC的开/关接脚(Enable/Shutdown Pin),它们通常会造成很大延迟而将关闭电流降到最低,并且有意限制转换速率进行追踪、缓启动和排序。
以降压转换器为基础的LED驱动器应该能在没有输出电容器的情况下工作,因为这会将输出电压转换为高阻抗,并且使它们与具有无限大阻抗的理想电流源最为匹配。在没有输出电容的情况下,输出电压可快速转换,这对于快速PWM调光是必须的。没有输出电容的降压转换器可以和一个平行调光场效晶体管(FET)连接(图8),这种调光方法至少将传播延迟和转换速度降低一级,因为保持连续的电感电流会消除最大的系统延迟。缺点是在LED关闭时消耗了一些功率,但输出电压可下降至与VSNS相等的准位,从而将损失的功率降到最低;重要的是,降压稳压器是唯一具有并行调光FET的交换式稳压器拓扑。

图8 带有并行FET调光的降压LED驱动器
LED驱动器经常暴露于极端的环境温度,这类环境甚至对电源IC而言属于极端温度。散热片的高成本、LED的促狭空间,都转化为恶劣的散热问题。因此须要将操作温度额定值设定到至少125℃,并且采用高功率封装。高功率LED通常装在金属核心印刷电路板(MCPCB)上,由一个带有用于电子连接的电介质和铜导层的铝基板构成。当将热增益型封装中的驱动器也装在MCPCB时,可获得最佳(最低)热电阻。热增益型封装的实例包括无铅针脚框架(Lead Frame)封装(中心有一个散热片)以及针脚型封装的占用空间兼容版本(比如SOIC-8和TSSOP-14),在其底部有一个散热片。由于铝基板成本极高,因此通常不会将驱动电子组件装在MCPCB上。大部分的应用中,LED驱动器必须克服高温环境及标准FR4 PCB散热性能降低的问题。
当LED直接由交换式稳压器驱动时,最令人担忧的故障是输出开路。一些LED驱动器通常具有电流限制,但当输出电流被控制在稳定状态时,最大的担忧是其中一个LED发生开路的情形。这是LED最常见的故障,它造成回授路径断开,不管是哪种控制类型,结果都是输出电压的大幅上升。降压稳压器还有一个安全问题,即VO只能上升到与VIN一样高的准位。因为它们的输出电压会上升,升压和降压-升压LED驱动器必须采取预防措施,直至一个或多个电路组件发生故障。如同稳压器在遇到输出短路时会重置、断续或闭锁(Latch-off),LED驱动器,特别是升压或降压--升压类型的驱动器,在发生输出开路时应提供自动保护。如图7所示,齐纳二极管可用于使输出电压保持在一定范围内。齐纳溃损电压值应设置于稳压器的最大VO之上,反向电流设置为1毫安,才可在故障状态的持续时间延长的情况下,将功耗降至最小。
