引言
如今,人们越来越关心使用传统照明方法对环境的影响,同时 LED 价格在不断下降,因此就许多离线式应用而言,大功率 LED 正在迅速成为一种流行的照明解决方案。为了满足离线式照明的要求 (例如:高功率因数、高效率、隔离以及与 TRIAC 调光器的兼容性),以前的 LED 驱动器采用很多外部分立式组件,结果形成了又大又复杂的解决方案。LT®3799 集成了离线式 LED 照明需要的所有功能,从而解决了复杂性、空间和性能问题。LT3799 以临界传导 (边界) 模式控制一个隔离型反激式转换器,适合于那些需要 4W 至超过 100W LED功率的 LED 应用。其新颖的电流检测电路无需使用光耦合器,就能向副端提供良好调节的输出电流。其独特的泄能电路使得 LED 驱动器可与 TRIAC 调光器相兼容,而无需增设额外的组件。LED 开路和短路保护功能确保了长期可靠性。
No-Opto 操作
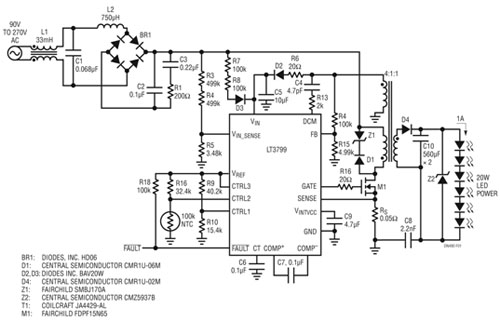
图 1 示出了一个完整的 LED 驱动器解决方案。LT3799 从主端开关电流波形检测输出电流。就一个以边界模式工作的反激式转换器而言,输出电流方程式为:
IOUT = 0.5 • IPK • N • (1 – D)
IPK 为峰值开关电流,N 为主端至负端匝数比,D 为占空比。该 IC 通过一种新颖的反馈控制电路调节峰值开关电流和占空比,以此调节输出电流。与需其他要知道输入功率和输出电压信息的主端检测方法不同,这种新型电路可提供好得多的输出电流调节,因为准确度几乎不受变压器绕组电阻、开关 RDS(ON)、输出二极管正向压降和 LED 电缆压降的影响。

图 1:采用 LT3799 和 TRIAC 可调光的 20W 离线式 LED 驱动器
高功率因数、低谐波
通过使线路电流跟随施加的正弦波电压,LT3799 实现了高功率因数,并且满足了 IEC61000-3-2 C 类照明设备谐波要求。如果所吸收的电流与输入电压成比例,就能实现等于1 的功率因数。LT3799 用一个从输入电压产生的、与输入电压成比例的电压调制峰值开关电流。这种方法提供了 0.97 或更高的功率因数。一个低带宽反馈环路保持对输出电流的调节,而且不会使输入电流失真。
可与 TRIAC 调光器兼容
当 TRIAC 调光器处于断开状态时,它并不是彻底断开的。有相当大的泄漏电流通过其内部滤波器流到 LED 驱动器。这个电流给 LED 驱动器的输入电容器充电,从而导致 LED 随机开关和闪烁。以前的解决方案是增设一个泄能电路,该电路包括一个大而昂贵的高电压 MOSFET。LT3799 将变压器主端绕组和主开关用作泄能电路,因而无需此类 MOSFET 或其他任何额外的组件。如图 2 所示,当 TRAIC 断开时,MOSFET 栅极信号为高电平,且 MOSFET 接通,从而泄放掉漏电电流,并将输入电压保持为 0V。TRIAC 一旦接通,MOSFET 就无缝地变回为一个正常的供电器件。

图 2:MOSFET 栅极信号和 VIN
LED 开路和短路保护
通过变压器的第三个绕组持续监视 LED 电压。当主开关断开时,第三个绕组的电压与输出电压成比例,且输出二极管传导电流。一旦发生过压或 LED 开路,主开关就断开,CT 引脚上的电容器开始放电。电路随后进入打嗝模式,如图 3 所示。

图 3:输出开路过程
当发生 LED 短路时,在 VIN 引脚电压降至低于 UVLO 门限之前,该 IC 以最低频率运行,因为第三个绕组不能给该 IC 提供足够的功率。然后,该 IC 进入其启动排序模式,如图 4 所示。

图 4:输出短路过程
CTRL 引脚和模拟调光
LT3799 的输出可以通过多个 CTRL 引脚进行调节。例如,输出电流可以跟随一个加至任意 CTRL 引脚的 DC 控制电压,以实现模拟调光。另外,过热保护和线路欠压保护功能也可以利用这些 CTRL 引脚轻松地实现。
结论
LT3799 是一款完整的离线式 LED 驱动器解决方案,可提供标准的 TRIAC 调光、有源 PFC 和经过良好调节的 LED 电流,而无需使用光耦合器。这款兼具高性能和丰富功能的 IC 极大地简化了离线式 LED 驱动器解决方案,并缩减了其外形尺寸。
