白光LED通常由一个恒定直流电流源驱动,以保持恒定的亮度。在采用单颗锂离子电池供电的便携式应用中,白光LED以及电流源上的电压降之总和可以比电池电压更高或更低,这意味着白光LED某些时候需要对电池电压进行升压。完成这样应用的最好办法是使用升压DC-DC转换器。这种方法可以大大地优化效率,但代价是成本和PCB面积增加。另外一种提升电池电压的方法是使用电荷泵,也称为开关电容转换器。本文将详细地分析这种器件的工作原理。
电荷泵的基本原理
电容器是一种用来储存电荷或电能,并在指定的时间以预设的速率将之释放的组件。

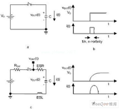
图1︰从一个电压源对电容进行充电(图a和b是理想情况,c和d是实际情况)。
如果一个理想的电容以理想的电压源VG进行充电(见图1a),将依据Dirac电流脉冲函数立即存储电荷(图1b)。存储的总电荷数量按以下方式计算︰ Q = CVG
实际的电容具有等效串联阻抗(ESR)和等效串联电感(ESL),两者都不会影响到电容存储电能的能力。然而,它们对开关电容电压转换器的整体转换效率有很大的影响。实际电容充电的等效电路如(图1c)所示,其中RSW是开关的电阻。充电电流路径具有串行电感,通过适当的器件布局设计可以降低这个串行电感。
一旦电路被加电,将产生指数特性的瞬态条件,直到达到一个稳态条件为止。电容的寄生效应限制峰值充电电流,并增加电荷转移时间(图1d)。因此电容的电荷累积不能立即完成,这意味着电容两端的初始电压变化为零。电荷泵就利用了这种电容特性,如(图2a)所示。

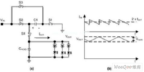
图2︰a.电荷泵电路,b.相关的波形。
电压变换在两个阶段内实现。在第一个阶段期间,开关S1和S2关闭,开关S3和S4打开,而C1被充到输入电压:

在第二个阶段,开关S3和S4关闭,而S1和S2打开。因为电容两端的电压降不能立即改变,输出电压突变到输入电压值的两倍︰

使用这种方法可以实现电压的倍压。开关讯号的工作周期通常为50%,这通常能产生最佳的电荷转移效率。以下让我们更详细地了解电荷转移过程以及开关电容转换器寄生效应如何影响其工作。
(图2b)中显示了开关电容电压倍压器的稳态电流和电压波形。根据功率守恒的原理,平均的输入电流是输出电流的两倍。
在第一阶段,充电电流流入到C1。该充电电流的初始值决定于电容C1两端的初始电压、C1的ESR以及开关的电阻。在C1充电后,充电电流呈指数级地降低。充电时间常数是开关周期的几倍,更小的充电时间常数将导致峰值电流增加。在这个时间内,输出电容CHOLD提供负载电流线性放电的电量,放电量等于:

在第二阶段,C1 +连接到输出,放电电流(电流大小与前面的充电电流相同)通过C1流到负载。在这个阶段,输出电容电流的变化大约为2 IOUT。尽管这个电流变化应该能产生一个输出电压变化为2 IOUT ESRC_HOLD,使用低ESR的陶瓷电容使得这种变化可以忽略不计。此时,CHOLD按下面的电量线性电位充电︰

当C1连接到输入和接地之间时,CHOLD依照以下的电量线性电位放电︰

以下等式计算出输出涟波峰对峰电压值的总数︰

更高的开关频率可以采用更小的输出电容来获得相同的纹波。
电荷泵的寄生效应导致输出电压随着负载电流的增加而下降。事实上,总是存在2 IOUT的RMS电流流过C1和两个开关(2Rsw),导致产生以下的功耗︰

除了这些纯粹的电阻损耗,IOUT的RMS电流流过开关电容C1的等效电阻,产生的功耗为总之,因为陶瓷电容低的ESR以及高的开关频率,输出涟波以及输出电压降取决于开关电阻。
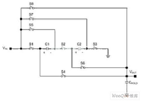
利用更多的开关和电容可以实现更多的电压转换。(图3)展示了使用电容的这个特性的电路。

图3︰具有1倍和1.5倍增益的开关电容电路。
同样的,电压转换在两个阶段内完成。在第一个阶段,开关S1到S3关闭,而开关S4到S8打开。因此C1和C2并联,假设C1等于C2,则充电到一半的输入电压︰

输出电容CHOLD提供输出负载电流。随着这个电容的放电,输出电压降低到期望的输出电压以下,第二个阶段是被激活来将输出电压增高到这个值以上。在第二阶段,C1和C2并联,连接在VIN和VOUT之间。开关S4到S7关闭,而S1到S3和S8打开。因为电容两端的电压降并不能突变,输出电压跳变到输入电压值的1.5倍︰

电压升压是通过以下的模式完成︰通过关闭S8并保持S1到S7打开,电压转换可以获得1倍的增益。
脉冲频率调制(PFM)方案
图4介绍了一种简化的脉冲频率调制(PFM)调压方案,该方案利用了多个增益。

下调的输出电压通过PUMP/SKIP比较器与1.2V的电压基准比较。PUMP/SKIP比较器输出电压在启动时线性上升,提供软启动功能。当输出电压超过期望的极限,器件不会开启,消耗的电源电流将很小。在这种空闲状态的期间,输出电容CHOLD提供输出负载电流。随着这个电容不断放电以及输出电压降低到期望的输出电压以下,电荷泵被激活直到输出电压再次达到高于这个值。
在轻负载下,PFM调节架构的主要优势是很明显的。通常通过输出电容提供负载电能。电源电流非常低,输出电容只需要偶尔通过电荷泵进行再次充电。
总之,调压电荷泵在一个宽的输入范围内不能维持高的效率,因为输入-输出电流比根据基本的电压转换进行调节,任何比输入电压乘以电荷泵增益所得的值更低的输出电压将导致转换器内额外的功耗,并且效率会成比例地降低。

转换器根据输入/输出比例改变增益的能力允许在整个输入电压范围内完成最优秀的效率。理想的情况是,增益应该是线性式变化。现实中,给予固定的电容和开关数量,只可能达到有限的增益配置。
在图4中,输入电压被调节,并被馈入到三个比较器的正向结点。比较器的所有反向结点连接到输出电压。根据输入/输出电压比,比较器的输出提供带有一个3位字的增益控制电路,增益控制电路用于选择最小的增益G,这样就可以获得期望的电压转换。然而,在白光LED应用中,选择正确的增益G不仅仅根据输入和输出电压。

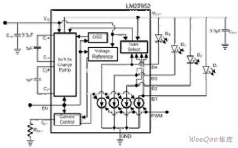
图5:这个开关电容器白光LED驱动器可用于四个LED
图5是利用可适性电荷泵提升电压的发光二极管驱动器,增益可达一及一点五倍。电荷泵的输入端连接VIN接脚,而输出端则连接VOUT接脚。 VOUT的电压会通过调节,稳定在VREG这个恒定的水平。对于采用共阳极配置的LED,每个LED的输入电流都可利用内部电流源加以控制,其峰值驱动电流可通过外置电阻(RSET)加以设定。

这个计算方法正确与否取决于以下的先决条件:亦即VOUT- VLED的数值必须大至足以使信道组件不会出现饱和现象。事实上,若要为发光二极管提供所需的恒定电流,电流源的电压必须有最低的规定,而这个最低的电压称为上限电压(VHR),其数值会随着RHR电阻的变动而改变 :

电荷泵必须不断转换适用的增益倍数,以确保电流恒定,决定采用哪一增益倍数的考虑因素包括发光二极管的正向压降、电流源的电压以及输入电压(参考图5)。因此即使输入电压范围极为广泛,电荷泵仍能以最有效率的一倍增益作业,以减少电池的耗电量。
总结
使用开关电容比基于电感的开关方法具有某些优势,其中一个明显的优势就是消除了电感以及相关的电磁设计问题。开关电容转换器通常具有相对低的噪音和最小的辐射EMI。此外,应用电路很简单,只需要几个小电容。因为在没有电感的情况下,最后的PCB器件高度通常比同等的开关转换器更小。
