电动自行车充电器
给电动车辆的铅酸电瓶、镍镉电瓶补充能源,要通过充电器进行。充电器的种类很多。一般以有无工频变压器区分可分为分两大类。大功率的普遍采用环牛工频变压器。虽然效率低,但是电流大(可到30A)、可靠。货运电动三轮无一例外地使用它,而30Ah以下的电瓶则大多采用开关电源技术,这样便提高了效率,甩掉了笨重的工频变压器。电动自行车充电器最大充电电流大多在2A左右。
1.采用开关电源技术的电动自行车充电器
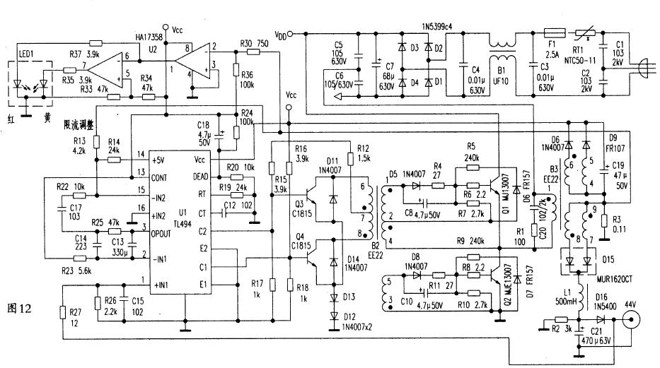
(1)山东GD36充电器
电路原理图见图12所示。该充电器为半桥式充电器。主要性能指标为:输入电压:170-260V;输出电压:44 V(可调);最大充电电流:1.8A;浮充充电电流:200~100mA。

1)电路原理
本充电器电路主要由市电整流滤波、自激加他激半桥转换、PWM控制、电压控制、电流控制、输出整流滤波六部分组成。
整流滤波 市电220V/50Hz经二极管D1~D4桥式整流、电容C5~C7滤波,得到310V左右的直流电压,作为开关变换器的电源。
自激加他激半桥输出电路主要由Q1、Q2、B2、B3等元件组成。
自激启动该电路的特点是自激启动,控制电路所需辅助电源由其本身提供,无需另设。自激振荡是利用磁心饱和特性产生的,具体过程为:接通电源,C5、C6上的150V电压经R5、R7、R9、R10给开关管Q1、Q2提供基极偏压。设Q1由TR5偏压而微导通,则推动变压器B2的②-④绕组感应出极性是②脚正、④脚负的电压,于是①-②绕组感应出①脚正、②脚负电压加到Q1的发射极,加速Q1的导通。这是一个十分强烈的正反馈过程,Q1迅速饱和导通。与此同时,③-⑤绕组感应出③脚正、⑤脚负的电压,使Q2截止。
Q1饱和导通后,150电压给B3①-②主绕组充电储能,线圈中的电流和由它产生的磁感应强度随时间线性增加。但当磁感应强度增大到饱和点Bm时,电感量迅速减小,Q1的集电极电流急剧增加,增加的速率远大于其基极电流的增加,Vce升高,于是Q1退出饱和进入放大区,推动变压器B2的②-④、①-②、③-⑤绕组感应电压将反向。这又是一个强烈的正反馈过程,结果是Q1截止、Q2饱和导通。此后,这种过程重复进行而形成振荡。
工作原理如下:
他激振荡:自激振荡过程中,B3的次级输出电压经D9、D10全波整流、C19滤波,建立起PWM控制电路芯片TL494所需的工作电源。TL494开始工作,由Q3、Q4输出相位差为180°的PWM脉冲,经B2⑥-⑦、⑦-⑧绕组感应至①-②或③-⑤绕组。于是Q1、Q2便由自激转为在他激PWM脉冲驱动下轮流导通。B3的次级⑨-⑦、⑨-⑧绕组输出电压经D15全波整流、C21滤波得到+44V电压给蓄电池充电。
D6、D7是两只钳位二极管。保护开关管Q1、Q2。保护机理是泄放B3初级的反激能量和漏感储能,消除反峰电压。当Q1由导通变为截止而Q2又尚未导通时,D7导通,把反激能量再生给C6充电;当Q2由导通变为截止而Q1又尚未导通时,D6导通,把反激能量再生给C5充电。这样,一方面消除了反峰电压,另一方面因反激能量回送电源而极大地提高了电源的效率。
PWM控制以TL494为核心组成。C12、R19与内部电路形成振荡,当这两只阻容元件参数为图标数值时,振荡频率约为50kHz。(13)脚接+5V,脉冲输出方式被设置为推挽输出。⑧、(11)脚输出的推挽调宽脉冲,经驱动电路放大后送半桥输出级,控制Q1、Q2轮流导通。
R20、R24分压值设定死区控制端④脚的电位,限定最大导通占空比小于45%。C18是缓启动电容,接通电源后,C18两端电压为零,④脚的电位近似为+5V,输出脉冲占空比为零。随着C18的充电,④脚电压逐渐降低,导通占空比逐渐增大,输出电压逐渐受控。
电压、电流控制:R26和R27是电压负反馈取样电阻,R26与R27分压,对输出电压进行取样,加到TL494的①脚进行电压控制。R3是电流取样电阻,取样电压经R13加到TL494的(15)脚进行电流控制。电流控制的实质也是控制输出电压。
推挽驱动:由Q3、Q4、B2等元件组成。这是一种典型的变压器推挽式功率放大电路。D11、D14的作用与D5、D7相似,保护Q3、Q4,把B2初级的反激能量回送电源。
充电状态指示主要由运放LM358、LED1、LED2等元件组成。当充电电流较大时,电流取样电阻R3上端电压大大低于地电位,LM358的②脚电位低于③脚电位,①脚输出高电平,电池充电指示灯LED1点亮;当充电电流较小(小于200mA)时,+5V经R36、R30、R3分压,R3上端电压略高于地电位,LM358②脚电位高于③脚,①脚输出低电平,电池充电指示灯LEDl熄灭,⑦脚输出高电平。在充满后指示灯LED2点亮。充电过程中的某一期间存在LEDl、LED2同时点亮的过渡状态。
2)调试
输出电压开路输出电压为44V,改变R26或R27可校准此值。夏天电压应比44V低1V,如果是胶体电池电压还要低,否则可能会充鼓包。
输出电流短路时输出电流为1.8A,改变R13可校准此值。
状态指示调试当充电电流为200mA时,蓄电池充满指示灯LED2应开始点亮。改变R30可校准该状态。
3)小结
很多半桥式充电器,以TL494为核心,结构十分类似,TL494内部包含了振荡、锯齿波形成、PWM、运放等基本单元电路,稳压和限流反馈都加到运放端。另以一块比较器集成电路为辅助,进行电流分段控制,这些集成电路工作需要电源、通电起始、启动电路工作为它们供电,然后由辅助电源逐步建立稳定的电源,为这些集成电路工作提供能量。
这些充电器有些故障类同,例如空载有较低输出电压,带负载输出消失。多数是TL494损坏,或者供电电路有故障。空载有输出说明自激正常,但是没有建立起正常的控制系统,带负载自激条件被破坏停振,输出电压消失。
对于空载无任何输出的半桥式充电器,在保险管损坏的情况下,首先怀疑两只开关管是否击穿,在更换NPN管的同时,检查2.2Ω等周边元件是否损坏。更换零件后通电检查,仍然空载,但要在市电输入端串联一只普通的100W白炽灯泡,当开机时,白炽灯泡闪亮一下变暗,同时半桥式充电器各种发光管正常发光,说明基本修好了,可以进行其他项目了;如果白炽灯泡常亮不变暗,说明充电器有其他故障。
有一类开关管的损坏原因是TL494完好,正向通道往后直到开关管正常。但是稳压反馈系统有问题。TL494输出到开关管的脉冲占空比失控(增加),造成开关管的损坏。因此,最好在换开关管后,用稳压电源给集成电路供电,模拟改变稳压反馈系统反馈电压,用示波器观察占空比是否相应变化。
维修充电器安全问题很重要,一定要搞清楚电路中哪里带市电,哪里不带市电再下手,不要带电触摸内部线路和零件。用万用表测试时,要拔掉蓄电池和市电插头,对电容放电后再进行,对滤波电容放电可用普通白炽灯泡进行。
充电器的调整很重要,直接影响电池使用寿命。以12V电池为例,浮充电压13.5V~13.9V可长期进行,一般输出电压不要超过14.2V,否则易使电池失水。需要提醒的是:在控制充电压时胶体电池电压应低一些;夏天电压应低一些,降低幅度为每格(12V电池为6格)每℃4mV。维修充电器,关键是找到电压负反馈的电压取样电阻。熟练掌握减小取样电阻上半部分电阻值,输出电压降低;增大取样电阻上半部分电阻值,输出电压升高。或者反过来,减小取样电阻下半部分电阻值,输出电压升高;增大取样电阻下半部分电阻值,输出电压降低的方法。其次是找到充电电流取样电阻,以及电流检测比较器,掌握改变各阶段充电电流的方法。
参考地电位,在分析电流检测比较器电路时十分重要。这是因为充电器电流检测比较器的集成电路是单电源供电,比较器的一端接地,比较器的另一端接取样电阻,而取样电阻上的电压一般为负电压。
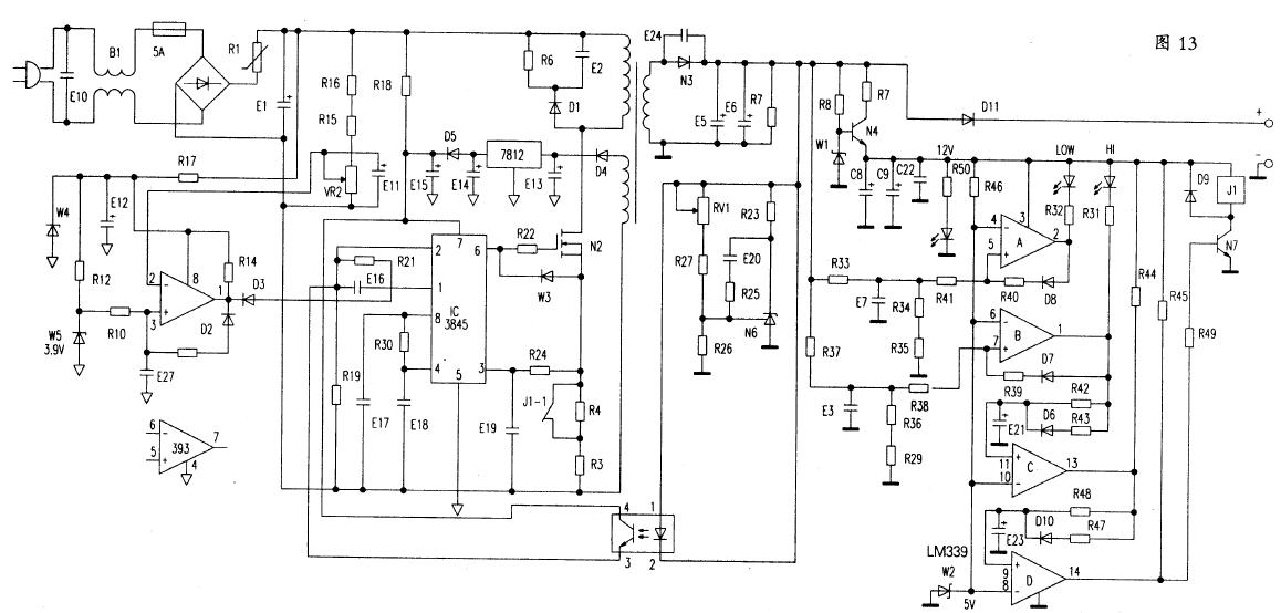
(2)石家庄某公司单激式充电器
充电器的原理图见图13。单激式充电器启动电路和半桥式不同,一般直接取自市电整流滤波后的平滑直流电,集成电路也以UC3842、UC3845和UC3844N为主,也有采用电路更加简洁的三端开关式TOP226集成块,UC38xx是电流控制PWM单输出专用芯片。广泛用于电脑显示器电源、电动车充电器等电源类产品。

UC38xx和TL494类似,内部含有振荡器(OSC),误差放大器、脉宽调制(PWM),参考电压产生等PWM专用芯片必备的内电路。还具有三个特点,图腾柱式输出电路,输出电流可达1A,可直接驱动功率开关VDMOS管:具有内部可调整的参考电源。可以进行欠压锁定;这个带锁定的PWM,可以进行逐个脉冲的电流限制,也叫逐周(期)限制。
图13中R18、D5、N5等组成启动和供电电路。加电瞬间。市电整流滤波后的平滑直流电通过R18给UC3845⑦脚以启动供电,此时D5反偏截止。UC3845工作后,开关变压器各绕组有感应电压,副绕组电压经D4整流供N5进行稳压,D5导通,给UC3845提供稳定的工作电压,完成启动和供电。图中LM393是一个变形的施密特电压比较器,用作市电过压保护,当市电过压时,比较器翻转,①脚呈低电平,D3导通将UC3845关闭。输出稳压的负反馈系统由光电耦合器、基准电源N6、RV1、R27、R26、R23等组成。稳压过程:输出电压由于某原因上升时,流经光电耦合器发光二极管电流增加,光强增加,光电耦合器光电三极管加剧导通。内阻减小,使UC3845的②脚电压升高,减小PWM占空比,拉低输出电压。反之,增大PWM占空比,使输出电压拉高,起到自动稳定输出电压的作用。
1)过流(过载)保护
开关管过流信号取自电阻R3、R4。一旦开关管过流,UC3845的③脚电压超过1V,内部电路就会关闭输出,实现过流(也叫过载)保护。增大取样电阻,就是降低了起控电流的动作点,电源输出功率也相应减小。
2)过压保护
电源输出端的LM339四个电压比较器A、B、C、D反相端电位均固定在+5V。A和B检测输出电压,当输出端电压较低时即充电初始阶段,A的②脚为低电平,低压灯LOW亮,B的①脚也为低电平,高压灯HI也亮;当充电电压升高时。A翻转,低压灯LOW熄灭,高压灯HI继续亮,当电池将充满时,电池电压升高,B翻转,①脚为高电平,高压灯HI熄灭。同时,C的(13)脚为高电平,D的(14)脚也为高电平,N7导通,J1吸合,J1-1(常闭)断开将取样电阻R4接入,增大了电流取样电阻,开始起控使输出电流下降,进人浮充电阶段。N4、W1、R8、R7构成12V稳压电源,为12V的继电器提供电源。
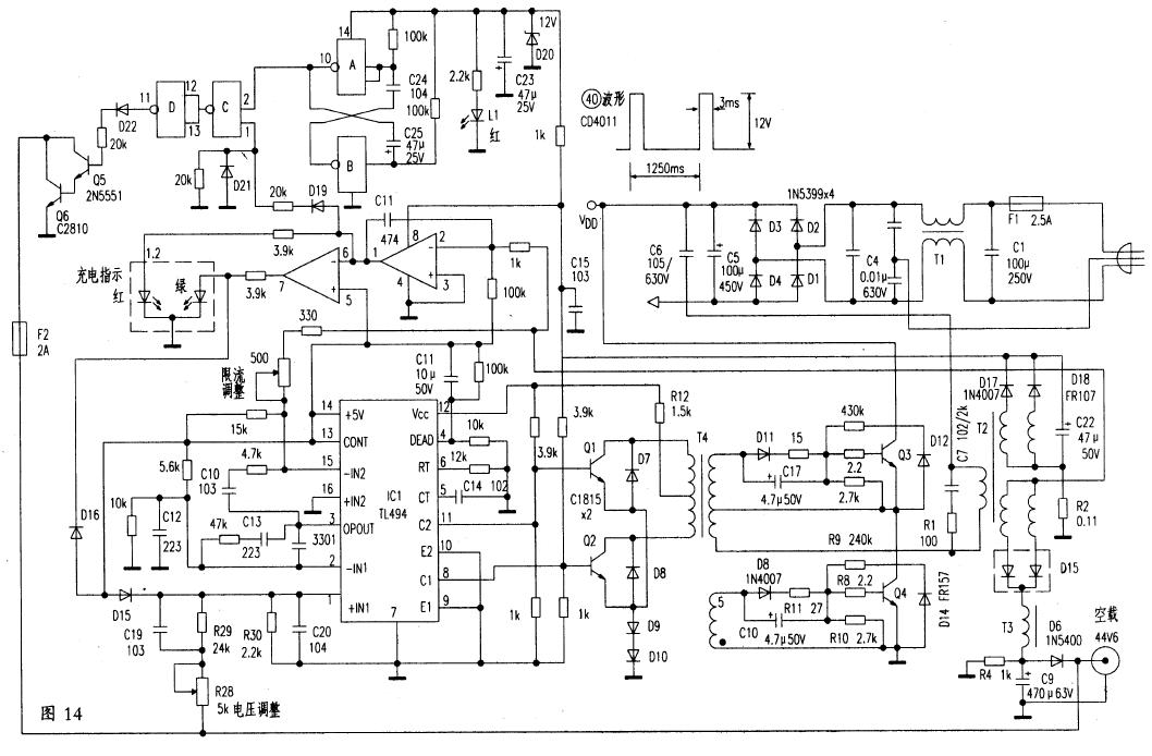
(3)天能TN-1智能负脉冲充电器
图14是天能TN-1智能负脉冲充电器电路图。这个充电器主要部分是典型的半桥式两段充电器,和前面介绍的图12充电器基本一样。这里主要介绍负脉冲充电部分的工作原理。这部分电路由放电开关、负脉冲加载控制、脉冲振荡器三部分组成。

放电开关是三极管Q6、Q6导通,其集电极和发射极将电瓶短路,电瓶放电。Q6截止,电瓶恢复充电。Q5和Q6是直接耦合,俗称达林顿管。Q6受加载负脉冲控制和振荡器联合控制。加载负脉冲控制由IC3的C和D构成。D接成反相器(电路中,与非门两个输入并联看作一个非门),只有C的两个输入都为高电平时,③脚为低电平,经D反相使Q6导通,给电瓶放电。C的②脚来自多谐振荡器的每秒1个(脉宽3ms)正脉冲,C的①脚来自两阶段电流检测电路IC2的①脚,恒流充电时①脚为高电平。此时,负脉冲才起作用。
脉冲振荡器由IC3的A和B以及C24、C25、两只100kΩ电阻构成典型的多谐波振荡器,其充放电时间常数不同,高电平3ms,低电平1250ms。负脉冲充电,可提高充电接受能力,降低充电温度;国内还有可以消除硫化延长电瓶寿命的讲法。上述充电器在放电时,并没有断开充电电路。
2.具有工频变压器的电动自行车充电器
(1)快乐牌KLG智能充电机
快乐牌KLG智能充电机是一款货运三轮常用的大功率带环牛变压器的充电机。电路原理图见图15所示。

变压器T初级有一个抽头。次级有两个独立绕组。下边14V是辅助电源绕组。给控制电路供电;上边充电绕组有个抽头,供36V电瓶充电使用。上边是供48V电瓶(未用)。市电通过继电器常闭触点J-1接在初级抽头A上时,是恒流充电位置,输出43.2V;通过继电器常开触点接在初级上端B时,是涓流充电位置,输出37.5V~43.2V。
U3、G2组成滞后型电瓶电压检测电路,电瓶电压通过电压取样电阻W2、R2和R3加到U3B的⑤脚,当电瓶电压升到43.2v时,U3B翻转,⑦脚输出高电平,U3A翻转,其①脚输出高电平,导致G2导通,使U3基准电位下降,产生滞迟闭锁效应。此时由于U3A的①脚输出高电平,G1导通,继电器J得电,继电器常开触点接在B点上,进入涓流充电位置,输出37.5V~43.2V。调整W2可以改变切换电压。R6、C6是积分电路,延时一分钟左右。
该充电器用于48V电瓶充电时,只需做两处改动:充电主绕组由抽头改接到上端;增大电压取样电阻上半部分。如有必要则更换电压表头。
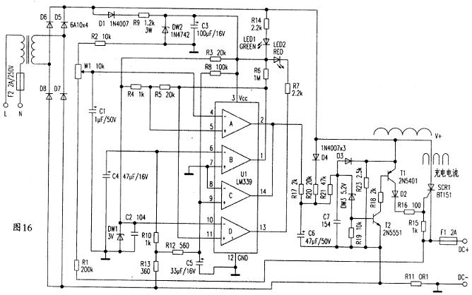
(2)千鹤100Hz脉冲充电器
电路原理图见图16。工频变压器T1是降压变压器,D5~D8组成桥式整流,输出的脉动直流不经滤波供电瓶充电。

上述脉动直流经D1、R9、DW2为控制电路供电。 充电开关SCRl是单向可控硅,它导通时为电瓶充电,由于供电电源是馒头形的100Hz脉动直流电,过零时关断,所以这个充电器为100Hz脉冲充电器,充电电流波形如图16中所示。
充电开关控制由DW3、T1、T2组成。在馒头形的100Hz脉动直流电的每个周期,V+电位上升到DW3反向击穿时,V+经D4、R20、R21、DW3使T2导通,进而使T1导通,V+经T1、D2使SCR1导通,在V+电位高于电瓶电压时,V+对电瓶充电。但是,如果将R20和R21分压点接地,V+电位再高,DW3、T2、T1、SCR1也不会导通。保护电路和充电停止就是利用将R20和R21分压点电位拉低实现关闭充电输出。
电瓶电压限压检测由U1A、R1、W1、R2组成。当电瓶电压上升到43.5V时,U1A翻转,它的②脚对地导通,通过R17将R20和R21分压点电位拉低实现关闭充电输出。
充电电流限流检测由U1C、R12、R13组成,当充电电流超过限定值时,电流取样电阻R11左端电位降低到使U1C翻转,它的(14)脚对地导通,同样将R20和R21分压点电位拉低实现关闭充电输出。
充电状态检测由U1B、R10、R13组成,当充电电流超过规定值时,电流取样电阻R11左端电位降低到U1B翻转,它的①脚变为高电位,促使充电状态显示驱动U1D翻转,其(13)脚电位变高,充电灯LED2熄灭。在U1B的①脚电位变高时,也升高了U1A的基准电压,即升高了电瓶限压的门槛电压值,充电脉冲电流波形左边变窄,即使充电电流下降。
3.其他类型充电器简述
有一种半桥式充电器,也是以TLA94为核心,不同之处:
1.功率开关管不是NPN管而是VDMOS管;
2.没有自激启动电路,靠被充电电瓶启动脉宽调制芯片TL494。
显然,被充电电瓶没电或有故障时,充电器没法启动,并不是充电器本身有故障。
采用TOP226之类的充电器,电路虽然简洁,但TOP226本身和TVS配件目前较贵。
高频脉冲充电器,控制核心为单片机。这种充电器对已硫化电瓶有修复作用,还具有温度补偿功能,这种充电器价格比较贵。具有代表性的是36121充电器,内部有一块ABT6502芯片,由它测量电瓶电压和充电电流,控制充放电。充电主体部分是典型的半桥式充电器,充电的周期约513ms。所有的充电电流都是限流(2A)的。第一阶段是500ms充电,间隔1ms,放电3ms,10ms测量。在达到电池规定的开路电压以后,进入第二阶段。在第二阶段,充电电流没有变化,但是通过充电的占空比逐渐减少来维持开路电压。形成“伪恒压充电”,该阶段的负脉冲放电依然存在。当占空比下降到规定值的时候,进入浮充状态。第三阶段,调整(进一步减少)脉冲占空比,使充电电压为设定的浮充电压。
三、其他四种控制器与充电器电路
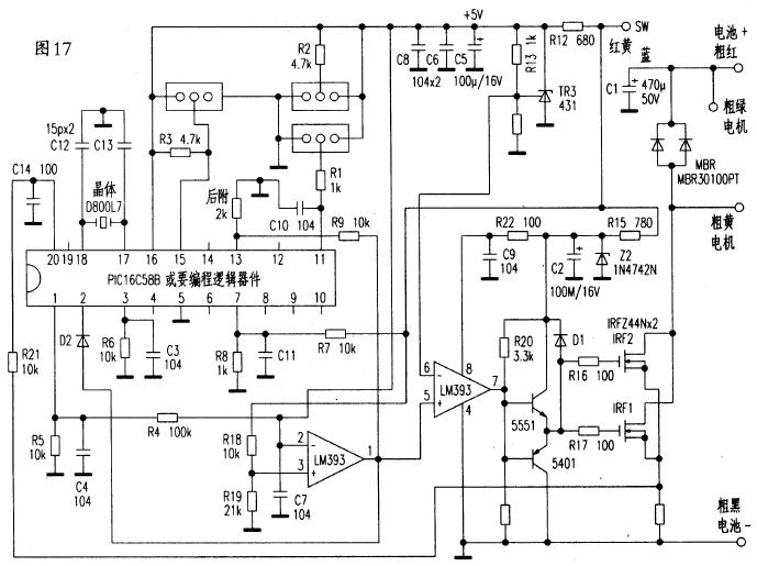
图17由PIC16C58B单片机为PWM核心的控制器,同类产品有英克莱TC22418有刷控制器,小羚羊SPMBC有刷控制器等。

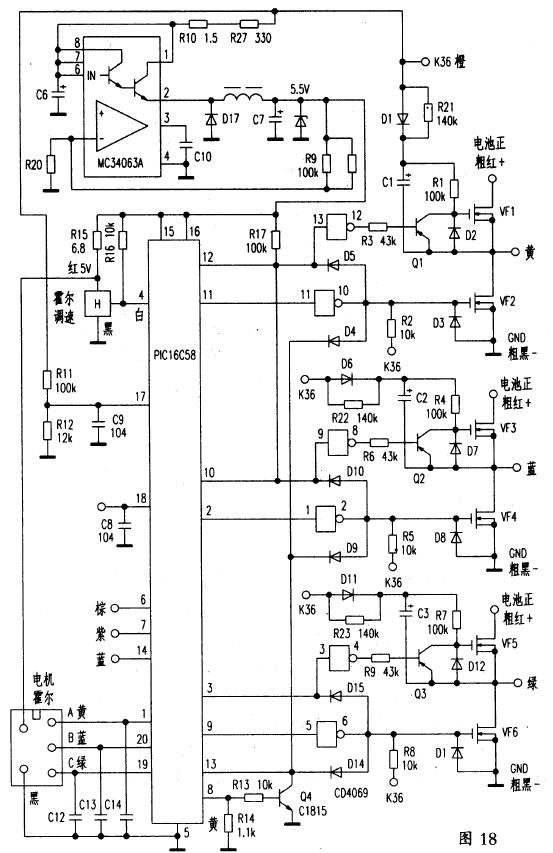
图18是天津中科的PIM6401,9,10KZX无刷控制器。其电路以PIC16C58单片机为核心,完成PWM控制和电极位置识别于一体,使电路更简洁。

图19为以LM324四运放为PWM核心的控制器,其原理类同于LM393构成的控制器。

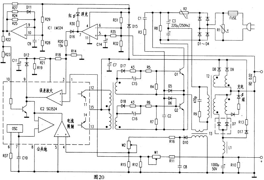
图20为河北KGC36018智能充电器,是一款以SG3524为核心的充电器电路。

