On Semi公司的NCV7425是全特性局部互连网络(LIN)v2.1收发器,用在LIN协议控制器和物理总线间接口。器件还集成了低压降稳压器。总线电压±45 V,传输速率高达20kBaud,输出电压3.3V或5V,负载电流高达150mA,主要用在汽车和工业网络。
NCV7425是一个全功能的局部互连网络(LIN)收发器,可作为LIN协议控制器和物理总线之间的接口。NCV7425 LIN器件是安森美开云棋牌官网在线客服车内网络(IVN)收发器系列的一员,它集成了LIN V2.1物理收发器和低压降稳压器。它可以在恶劣的汽车环境中工作,并符合TS16949质量流程。
LIN总线用于传输来自控制设备的如门锁、后视镜、汽车座椅、天窗等低速数据,且以尽可能低的成本实现。总线旨在尽可能多的减少连线,并在每个节点使用一条连线。每个节点都有一个从MCU状态机,用以识别和转换各种功能的特别指令。LIN总线的主要特点是,所有功能通常与乘客的舒适性相关,时间并不重要。

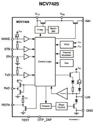
图1 NCV7425功能方框图

图2 NCV7425应用框图
NCV7425主要特性
• LIN总线收发器
- LIN符合修订版2.1规范(向下兼容2.0和1.3版本)和J2602
-总线电压±45V
-最高传输速率20kBaud
-集成斜率控制以改善EMI兼容性
•封装
- SOIC-16宽体绿色封装,裸露焊盘
•保护
-热关断
-针对电源和接地的,引脚LIN和WAKE上的模糊短路保护
-负载突降保护(45V)
-汽车环境瞬变的总线引脚保护
-最高±10kV的,LIN, INH, WAKE
和VBB的ESD保护
•稳压器
-两个版本:输出电压3.3 V或5 V,最高负载为150mA
-带复位输出的欠压检测器,可对上电的微控制器进行复位
- 辅助用途INH输出(外部上拉或对电池分压的电阻分压器之间的切换,外部电压调节器的控制等)
•模式
-普通模式:低(最多10个Baud)或普通斜率下的LIN通信
-休眠模式:VCC切换为“关闭”,并且LIN总线上没有通信
-待机模式:VCC切换为“开”,但LIN总线上没有通信
-唤醒信号使元器件从休眠模式进入待机模式,该信号可以是LIN命令或WAKE引脚上的数字输入信号。当芯片在待机模式时,可以探测并标 记LIN总线上的唤醒信号
•无铅封装已上市NCV7425典型应用
•汽车
•工业网络

图3 评估板NCV74250V1GEVB建立连接图

图4 评估板NCV74250V1GEVB电路图
NCV74250V1GEVB评估板
NCV74250V1GEVB是一个具有集成低压降稳压器的针对LIN收发器的参考设计。该参考设计可通过IO引脚与一个外部微控制器连接,或通过简单开关板连接。该板使得设计者对NCV7425器件的评估更加方便,快捷。其设计采用了较少的材料,和较小的尺寸。
NCV7425EVB评估板,它可以用于安森美开云棋牌官网在线客服的NCV7425 LIN收发器(具有稳压器和复位引脚)。其功能和主要参数可以通过NCV7425EVB评估板进行评估。NCV7425是一个全功能的本地互连网(LIN)收发器,用于LIN协议控制器和物理总线之间的连结。NCV7425 LIN设备是安森美开云棋牌官网在线客服车内网络(IVN)收发器系列的一员,它集成了LIN V2.1物理收发器和低压降稳压器。它可以在恶劣的汽车环境中工作,并符合TS16949质量流程。
NCV74250V1GEVB评估板特性
•单排引脚头连接到所有的电路信号,可以使该评估板很容易地应用于复杂的应用程序,头组装可以选择与板平面垂直,或平行
•所有电路信号都有示波器测试点
•主电源(电池)反向保护和解耦
•去耦VCC稳压器输出
• RSTN开漏输出附加上拉电阻
•开关监测唤醒输入过滤器电路
•板上本地唤醒开关
• LIN总线终止和可选的ESD保护
•散热片和底部平面良好的热连接回路
