基于MCU非侵入式可视脉搏血氧计电路
摘要: 脉搏血氧计是用于监测患者血氧含量的医疗设备。该设备测量血氧量及心率,并当其降低至某个预先确定的阈值时产生告警。此类监测对于新生婴儿及手术过程极为有用。
Abstract:
Key words :
脉搏血氧计是用于监测患者血氧含量的医疗设备。该设备测量血氧量及心率,并当其降低至某个预先确定的阈值时产生告警。此类监测对于新生婴儿及手术过程极为有用。
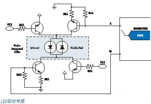
非侵入式可视脉搏血氧计的设计所采用的MSP430FG437微控制器(MCU)将外设探针与MCU有机结合在一起,并采用LCD玻璃屏显示血氧状态及脉搏频率。该应用中的传感器同时用于心率检测及脉搏血氧测量。探针被置于人体外表的某点,例如指尖、耳垂或鼻前端。该探针包含了两个发光二极管(LED),其中一个处于红色可见光谱(660nm),另一个处于红外光谱(940nm)。通过测量每一频率的光透过人体的强度,然后计算出两个强度间的比值,可确定人体的血氧百分数。

上面的图标示例了一个采用超低功耗MSP430 MCU的单片、便携式脉搏血氧计的实现。由于高层次的模拟集成使得外部组件数量保持了最小化。并且,通过保持通态时间(ONtime)的最小化以及两个灯光源的周期性供电,使得功耗得以降低。

此内容为AET网站原创,未经授权禁止转载。
