面对地球生态环境日益恶化、资源日益短缺的现实,当今世界各国政府采取了很多政策和措施,大力扶持和发展节能环保产业。太阳能LED 路灯是太阳能开发利用和照明领域节能技术的综合应用,具有环保节能的双重优势。据统计,照明消耗约占整个电力消耗的20% 左右,降低照明用电是节省能源的重要途径。太阳能具有清洁环保和可再生的特点,而LED 照明是当前世界上最先进的照明技术,是继白炽灯、荧光灯、高强度气体放电灯之后的第四代光源,具有结构简单、效率高、重量轻、安全性能好、无污染、免维护和寿命长、可控性能强等特征,被认为是照明领域节电降能耗的最佳实现途径。有统计数据显示,仅LED 路灯节能一项,每年就能为中国节省约一座三峡大坝所发的电力。正是由于LED 照明灯具所具有的节能、环保优势,近年来,其全球产值年增长率保持在20% 以上,中国也先后启动了绿色照明工程、开云棋牌官网在线客服照明工程、“十城万盏”计划等推进该产业发展。
本文设计的太阳能LED 路灯控制器,先对太阳能电池输出和蓄电池电量等参数进行检测确定系统工作状态,利用最大功率点跟踪MPPT 算法实现电能的最大化收集,在电能的储备完成后,利用PWM 技术调节LED 的亮度以进一步节能,从而实现了整个系统的自动控制和智能能量管理,更有利于太阳能路灯的应用推广。
1 太阳能LED 路灯系统简介
1.1 太阳能LED 路灯系统的组成
太阳能路灯系统由以下几个部分组成:太阳能电池板、LED 灯具(含LED光源、灯杆及灯具外壳)、控制器、蓄电池组,如图1 所示。

太阳能路灯系统图
1.2 太阳能LED 路灯系统的基本原理
利用生伏特效应原理制成的太阳能电池板白天接收太阳辐射能并转化为电能输出,经过充放电控制器储存在蓄电池中;夜晚当照度逐渐降低,充放电控制器检测到这一变化,蓄电池开始对LED 路灯放电。蓄电池放电约10 h后,充放电控制器动作,蓄电池放电结束。
根据海南三亚的日照特征和城市道路照明设计标准[5],本系统选用组件参数如下:LED 路灯1 组(32 W,24 V,1.4 A;LED 1 W 光源;4 组并联,每组8 个串联);太阳能电池板2 块( 每组额定输出电压18 V,工作电流为5.6 A,开路电压为21. 2 V,短路电流为6.1 A,峰值功率为80 W);蓄电池( 12 V,200 Ah;过充电压14.8 V,浮充电压12.3 V,过放电压10.8 V) 。

Buck主充电电路
2 硬件设计
虽然太阳能LED 路灯控制器在整个系统中是价值最小的部份,但是它却是整个系统的核心控制部分。一个设计先进的控制器,除了完成最基本的充放电控制功能外,还能控制太阳能电池方阵尽可能吸收太阳能,提高效率;能防止蓄电池过充电及深度放电,延长蓄电池的使用寿命;能根据环境,调节LED 光源的亮度,特别是在后半夜还能实现半功率点亮负载,从而尽可能节能等。由于光伏电池板的输出电力有很大的不确定因素、蓄电池的充放电特性非线性,另外两者受环境影响较大,因此设计一个性能良好的充电放电控制器对系统性能有很大影响。本文是对控制器设计的一个有益的探索。
本文设计的控制器是采用STC12C5410AD 单片机作为主控器件,该器件内置4 路PWM 通道,8路10 位ADC 通道,工作频率高达35 MHz,指令兼容51 单片机但速度快8~12 倍,非常适合本设计要求。 由于两组太阳能电池采用串联连接,输出电压为36 V,蓄电池电压为12 V,LED 路灯工作电压为24 V,因此充电电路采用DC /DC 降压变换电路( Buck),放电电路采用DC /DC 升压变换电路( Boost),通过软件实现充放电的控制策略,从而最终达到提高效率、节能的目的(如图2 所示)。本文重点论述充放电电路及其控制策略。
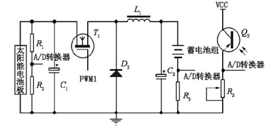
2.1 充电电路及控制策略
充电电路由电感L1、功率MOSFET 管T1和续流二极管D2构成降压型Buck 电路,如图3 所示。通过改变加在MOSFET 控制栅极的脉冲宽度(脉冲宽度调制Pulse Width Modulation,PWM)就可以改变太阳能电池板的输出电压。通过检测太阳能电池板的输出电压和电流、蓄电池的电压和电流,判断蓄电池的电荷状态,选择合适的充电方式为蓄电池优化充电。当蓄电池电压超过一定电压后,关断T1,防止蓄电池过充电。当系统检测到环境光线充足,控制器就会进入充电模式。
LED路灯控制系统框图" src="//www.ninimall.com/files/images/2012/03/16/1c894993-5987-414f-96b2-9bdc1248a4a1.jpg" />
基于STC的太阳能LED路灯控制系统框图
然而,充电的效率与充电电源(太阳能电池) 、负载(蓄电池) 以及环境的特性是紧密相关的。太阳能电池的输出功率是日照强度和周围环境温度的非线性函数[1],如图4 所示。也就是说,当日照强度增强时,最大输出功率相应增大;当温度增加时,输出功率降低;但一定条件下,总存在一个最大输出功率点。当忽略温度效应时,不同光照条件的输出特性与负载曲线L 的交点A,B,C,D,E(工作点)显然不都是最大功率点,若采用直接匹配必然带来输出功率的损失。

太阳能光伏电池的输出特性
采用最大功率点跟踪MPPT(Maximum Power Point Track)的控制策略就可以将采集到的太阳能尽可能转化为电能,储存到蓄电池组中。MPPT 控制策略主要有干扰观测法、导纳增加法和固定参数法等算法。这里采用干扰观测法[1],其思想:控制器在每个控制周期用较小的步长改变光伏电池的输出电压或电流——“干扰”,改变的方向可以增加或减小;比较前后光伏电池的输出功率,如果输出功率增加,就按照上一周期的方向继续干扰过程;如果输出功率减小,则改变干扰的方向,最终在最大功率点往复达到稳定,此时还可以减小步长以进一步逼近最大功率点。
另外,目前条件下铅酸蓄电池是比较经济实用的蓄电装置。 铅酸蓄电池的容量和寿命是蓄电池的重要参数,受充电方法的影响很大。可接受的理想充电曲线是充电电流随时间按指数规律衰减的曲线[3],但极化现象却制约了蓄电池的寿命和光伏电池发电系统充电模式。因此需要根据蓄电池充电特性曲线,采用分阶段的充电策略,才可以提高充电的效率和延长蓄电池的寿命。这里蓄电池的充电策略是三阶段充电( 快充、过充和浮充)。
(1) 快充阶段充电电路的输出方式等效为电流源。电流源的输出电流根据蓄电池最大可接受电流来确定。充电过程中,检测蓄电池端电压,当蓄电池端电压上升到转换门限值后,充电电路转到过充阶段。固定输出电流,采用MPPT 算法控制输出电压。
(2) 过充阶段充电电路对蓄电池提供一个较高电压,同时检测充电电流。当充电电流降到低于转换门限值时,认为蓄电池电量已充满,充电电路转到浮充阶段。
(3) 浮充阶段蓄电池组充满电后,保持电量的最好方法就是给蓄电池提供一个精确的、具有温度补偿功能的浮充电压。
2.2 放电电路及控制策略
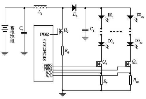
放电电路的负载是大功率LED 路灯,它是由1 W及以上的高亮度LED 按一定的拓扑连接而成的绿色光源。大功率LED 路灯的发光强度是和流过的电流成正比。由于大功率LED 的电流、电压参数具有典型的PN 结伏安特性,其正向压降的微小变化会引起较大的正向电流变化。不稳定的工作电流会影响LED 的寿命和光衰,所以大功率LED 的驱动电路必须提供恒定的电流[2 - 3]。其控制电路主要采用DC /DC 升压驱动电路(Boost),控制策略采用脉冲宽度调制(PWM),Boost 充电电路如图5 所示。

Boost放电电路
电感L2、功率MOSFET 管Q2和D3构成升压型DC /DC 转换器,通过单片机控制输出PWM2,获得一个稳定的输出电压;通过PWM3和PWM4 通道进行2 路LED 照明的恒流控制,完全关断这2 路负载还可以用作半功率点控制;R7和R10提供LED 照明驱动电路的电流反馈采样;其它时控功能、温度补偿电路和蓄电池的过放保护电路在此就不详细讨论。
3 软件设计
软件设计主要协助硬件电路完成控制器的控制策略,由主程序和充电、放电等子程序组成,如图6 ~ 9 所示。充电子程序根据蓄电池的电压和电流完成3 个阶段充电转换,其中快充阶段采用MPPT 算法,以尽可能提高光伏电池的输出功率。放电子程序通过PWM 技术调节负载电流,在后半夜可以完全切断负载,实现半功率点亮负载。

程序流程图

放电子程序流程
4 结束语
太阳能LED 路灯照明系统是太阳能开发利用与新一代绿色光源LED 的完美结合。经过多次软硬件的综合调试,本文以STC12C5410AD 单片机为核心设计的智能控制器,整体实现了三段式充电控制功能,并能有效防止蓄电池过充;同时还能实现定时和半功率点切断负载,在蓄电池电压小于过放电压也将切断负载,从而蓄电池过放保护。 该系统在能源利用率和工作可靠性方面有一定的实用价值,考虑到三亚地区的风力资源也较丰富,下一步的研究方向将是充分利用太阳能和风能的互补性,保证全年无间断亮灯,从而向真正实现零污染、零排放、绿色的照明系统迈进一步。
