kaiyun官方注册
您所在的位置:首页 > 模拟设计 > 设计应用 > 基于EFM32TG840的便携式心率计的设计方案
基于EFM32TG840的便携式心率计的设计方案
摘要: 在消费电子领域,便携式电子产品由于体积小、质量轻的特点越来越受到消费者的喜爱,已成为人们生活中不可缺少的部分。基于这个思路,我们设计了一款便携式心率计,它可以替代用脉搏听诊器等进行测量的传统方法,使用非常方便。
Abstract:
Key words :

在消费电子领域,便携式电子产品由于体积小、质量轻的特点越来越受到消费者的喜爱,已成为人们生活中不可缺少的部分。基于这个思路,我们设计了一款便携式心率计,它可以替代用脉搏听诊器等进行测量的传统方法,使用非常方便。该产品主要包括三个部分:信号的采集、数据处理以及LCD显示和报警电路。
 


 

如图1所示,从传感器检测到的脉搏信号转化为电压信号送入电压跟随器,起到缓冲的作用,使前级和后级隔离开来,避免相互干扰。输出的信号经前置放大后送入高通滤波器,以滤除传感器的热电干扰,再经过低通滤波器滤除环境中的高频干扰。处理完的信号送入后级继续放大以便得到干扰小且清晰的信号,此信号经比较器和二极管整流后直接送入单片机处理,以驱动显示电路和报警电路。

1. 电压跟随和前置放大电路

电压跟随器的输入信号,即脉搏传感器信号从V+端输入,反馈电阻置零,构成一个同相跟随器,起到缓冲作用,隔离前后级的影响。心音脉搏放大器的功能是将mV级的心音信号放大到V级,以供显示和记录使用。

根据心音脉搏信号的特性,要求放大器具有以下特性:

● 足够高的增益,约800倍。

● 有合适的频带宽度(0.78~    3.33Hz)

● 因为心音脉搏信号比较微弱,干扰和噪声比较大,要求电路有高输入阻抗来减小信号的损失,有高共模抑制比(大于80dB)来抑制干扰和噪声。

由于在实际应用中,外界信号的干扰,以及考虑到放大器的稳定性,一级放大器不能实现如此大的增益,所以电压放大器一般由两级组成。其中,前级采用负反馈差动放大电路,以提高共模信号抑制比。此部分的关键是如何抑制各种噪声,避免让噪声窜入后级电路。因此在系统中,采用基于双运放电路的微功耗仪表放大器LM358作为心音脉搏信号的前级放大器。为防止产生非线性失真以致损害电路的共模抑制比,该部分的放大倍数不宜过高,选择为1000倍左右。

2. 高低通滤波器电路


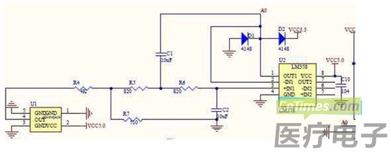
在本设计中,信号频率较低,在   0.78~3.33Hz之间,因此滤波器的设计成为本电路的关键。首先,要经过一个0.5Hz的高通滤波器,以滤出传感器的热电干扰,然后再经过一个低通滤波器以滤除心音信号的绝大多数干扰。在实现电路中,普通的滤波器已经很难对这么低的信号进行滤波,因此在本设计中采用增益变化较平坦的巴特沃斯滤波器。其中,高通为二阶的巴特沃斯滤波器,低通为截止频率为5Hz的巴特沃斯滤波器。图3为低通滤波的原理图。
 


心音信号经过前级放大后,幅度还未达到理想的应用值,且还有一定的干扰,因此需要后级放大器继续放大,以达到使用要求。整个电路采用一般的反向放大器模块电路。

比较整流电路的作用是将处理后的信号转化为不含负脉冲的方波,以送入单片机进行处理。该电路由一个过零比较器和整流电路构成,由于送入单片机的信号要求为正电压,所以经过整流电路后,信号将全部转化为正跳沿的方波。

4. 单片机控制电路

本部分主要包括单片机控制显示电路以及驱动蜂鸣器的报警,具体电路如图4所示。
 



20帧标准Jlink接口:

本系统电路的软件部分能够精确跟踪微小心电信号的频率。所采用的技术是单片机的中断捕获功能以及数学算法误差消除、硬件结构误差消除。

5. 电源管理模块

本电路采用9V锂电池供电,对于大多数电子产品而言,具有普遍性和方便性。由于此单片机为低功耗工作模式,我们通过7805和LM1117稳压芯片提供±5V、3.3V的工作电压,然后给各个模块供电。

电路测试与数据分析

实际测出的值与理论计算的值有所差别,且当输入信号较弱时,输出信号受干扰较大。本电路中,跟随器就受到传感器的很大干扰,因此在实际的测量中,一定要注意电路的抗干扰能力。外部时钟晶振为32768Hz,对其进行1/2分频。

结论

本设计通过数模混合电路结合单片机控制的设计实现了对心率信号的实时测定,并能发出警告。整个电路尽量考虑到各方面的因素,做到线路简单,减小电磁场干扰,充分利用软件编程,弥补元器件的精度不足,另外由于引入了世界上超低功耗的ARM—EFM32,使得待机时间超长,功能升级空间也很大,还可以以该设计为基础加载其他功能,使其功能和结构更加完善,扩展至对人体其他生理状态的测定。

此内容为AET网站原创,未经授权禁止转载。
Baidu
map