Powerint公司的PFS704-729EG HiperPFS系列集成了连续导通模式(CCM)升压PFC控制器,栅极驱动器和高压功率MOSFET,采用小型eSIP功率封装.器件满足EN61000-3-2 Class C和D,从10%到满负载的效率大于95%,230VAC无负载输出稳压时的功耗小于130mW,230VAC无负载时遥控状态时的功耗小于50mW,可提供高达1kW的峰值输出功率,主要用于PC,大功率适配器,打印机,大功率LED照明,LCD TV,工业和电器设备,视频游戏控制台和通用PFC转换器.本文介绍了PFS704-729EG HiperPFS系列产品亮点,方框图,多种应用电路以及90 VAC - 265 VAC输入48V/150W LED街灯照明参考设计主要指标,电路图和材料清单于PCB布局图.
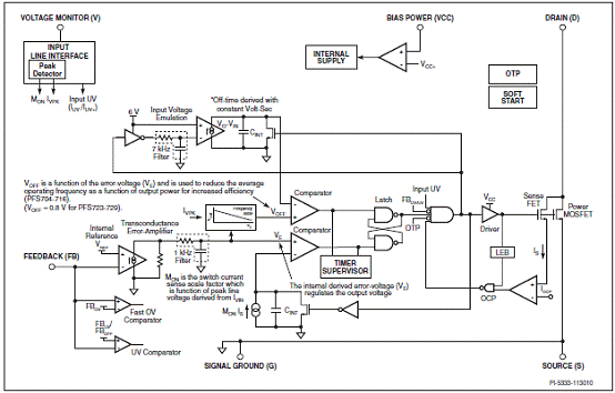
The HiperPFS device family members incorporate a continuous conduction mode (CCM) boost PFC controller, gate driver, and high voltage power MOSFET in a single, low-profile eSIP™ power package that is able to provide near unity input power factor. The HiperPFS devices eliminate the PFC converter’s need for external current sense resistors, the power loss associated with those components, and leverages an innovative control technique that adjusts the switching frequency over output load, input line voltage, and even input line cycle. This control technique is designed to maximize efficiency over the entire load range of the converter, particularly at light loads. Additionally, this control technique significantly minimizes the EMI filtering requirements due to its wide-bandwidth spread spectrum effect. HiperPFS includes Power Integrations’ standard set of comprehensive protection features, such as integrated soft-start, UV, OV, brown-in/out, and hysteretic thermal shutdown. HiperPFS also provides cycle-by-cycle current limit for the power MOSFET, power limiting of the output for over-load protection, and pin-to-pin short-circuit protection.
HiperPFS’s innovative variable-frequency continuous conduction mode of operation (VF-CCM) minimizes switching losses by maintaining a low average switching frequency, while also varying the switching frequency in order to suppress EMI, the traditional challenge with continuous-conduction-mode solutions. Systems using HiperPFS typically reduce the total X and Y capacitance requirements of the converter, the inductance of both the boost choke and EMI noise suppression chokes, reducing overall system size and cost. Additionally, compared with designs that use discrete MOSFETs and controllers, HiperPFS devices dramatically reduce component count and board footprint while simplifying system design and enhancing reliability. The innovative variable-frequency, continuous conduction mode controller enables the HiperPFS to realize all of the benefits of continuous-conduction mode operation while leveraging low-cost, small, simple EMI filters.
Many regions mandate high power factor for many electronic products with high power requirements. These rules are combined with numerous application-specific standards that require high power supply efficiency across the entire load range, from full load to as low as 10% load. High efficiency at light load is a challenge for traditional PFC approaches in which fixed MOSFET switching frequencies cause fixed switching losses on each cycle, even at light loads. HiperPFS simplifies compliance with new and emerging energy-efficiency standards over a broad market space in applications such as PCs, LCD TVs, notebooks, appliances, pumps, motors, fans, printers, and LED lighting.
HiperPFS advanced power packaging technology and high efficiency simplifies the complexity of mounting the package and thermal management, while providing very high power capabilities in a single compact package; these devices are suitable for PFC applications from 75 W to 1 kW
PFS704-729EG HiperPFS系列产品亮点:
Protected Power Factor Correction Solution
• Incorporates high-voltage power MOSFET, controller, and gate driver
• EN61000-3-2 Class D compliance
• Integrated protection features reduce external component count
• Accurate built-in brown-in/out protection
• Accurate built-in undervoltage (UV) protection
• Accurate built-in overvoltage (OV) protection
• Hysteretic thermal shutdown (OTP)
• Internal power limiting function for overload protection
• Cycle-by-cycle power switch current limit
• No external current sense required
• Provides “lossless” internal sensing via sense-FET
• Reduces component count and system losses
• Minimizes high current gate drive loop area
• Minimizes output overshoot and stresses during start-up
• Integrated power limit and frequency soft start
• Improve dynamic response
• Input line feed-forward gain adjustment for constant loop gain across entire input voltage range
• Eliminates up to 40 discrete components for higher reliability and lower cost
Intelligent Solution for High Efficiency and Low EMI
• Continuous conduction mode PFC uses novel constant volt/ amp-second control engine
• High efficiency across load using a UF boost diode
• Low cost EMI filter
• Universal input device (PFS704 – PFS716) utilize frequency sliding technique for light load efficiency improvements
• >95% efficiency from 10% load to full load at low line input voltage
• >96% efficiency from 10% load to full load at high line input voltage
• High line input device (PFS723 – PFS729) maintain higher average switching frequency to minimize boost inductance and core size
• >94% efficiency from 10% load to full load
• Variable switching frequency to simplify EMI filter design
• Varies over line input voltage to maximize efficiency and minimize EMI filter requirements
• Varies with input line cycle voltage by >60 kHz to maximize spread spectrum effect
Advanced Package for High Power Applications
• Up to 1 kW peak output power capability in a highly compact package
• Simple clip mounting to heat sink
• Can be directly connected to heat sink with insulation pad
• Provides thermal impedance equivalent to a TO-220
• Staggered pin arrangement for simple routing of board traces and high voltage creepage requirements
• Single package solution for PFC converter reduces assembly costs and layout size
Key Benefits
• Single chip solution for boost power factor correction (PFC)
• EN61000-3-2 Class C and D compliant
• High light load efficiency at 10% and 20% load
• >95% efficiency from 10% load to full load
• <130 mW no-load consumption at 230 VAC with output in regulation
• <50 mW no-load consumption at 230 VAC in remote off state
• Frequency adjusted over line voltage, and line cycle
• Spread-spectrum across >60 kHz window to simplify EMI filtering requirements
• Lower boost inductance
• Provides up to 1 kW peak output power
• >1 kW peak power delivery in power limit voltage regulation mode
• High integration allows smaller form factor, higher power density designs
• Incorporates control, gate driver, and high-voltage power MOSFET
• Internal current sense reduces component count and system losses
• Protection features include: UV, OV, OTP, brown-in/out, cycle-by-cycle current limit, and power limiting for overload protection
• Halogen free and RoHS compliant
PFS704-729EG HiperPFS应用:
• PC
• High power adaptors
• Printer
• High power LED lighting
• LCD TV
• Industrial and appliance
• Video game consoles
• Generic PFC converters

图1.PFS704-729EG HiperPFS系列框图

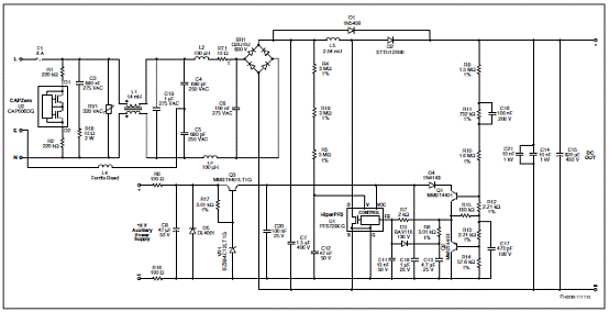
图2.采用PFS714EG的347W PFC电路图

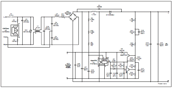
图3.采用PFS708EG的180W PFC电路图

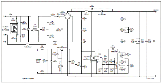
图4.采用PFS729EG的900W PFC电路图
90 VAC - 265 VAC输入48V/150W LED街灯照明参考设计
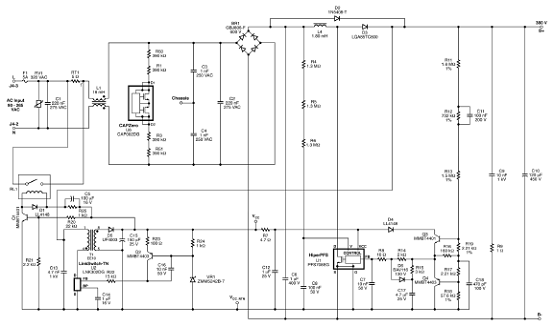
This engineering report describes a 48 V, 150 W reference design power supply for 90 VAC - 265 VAC LED street lights which can also serve as a general purpose evaluation board for the combination of a PFS power factor stage with an LCS output stage using devices from the Power Integration’s HiperPFS and HiperLCS device families.
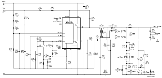
The design is based on the PFS708EG IC and LQA05TC600 diode for the PFC front end, with a LNK302 utilized in a non-isolated flyback bias supply. An LCS702HG IC is used for the LLC output stage.


图4. 150W LED街灯照明参考设计外形图:上图,正面;下图,底面
150W LED街灯照明参考设计主要特性:
Integrated PFC stage using
o PFS708EG from HiperPFS family of ICs
o LQA05TC600 ultrafast soft recovery QSpeed diode
Integrated LLC stage using
o LCS702HG from HiperLCS family of ICs
Simple snubberless bias supply using
o LNK302DG from LinkSwitch-TN family of ICs
CAPZero (CAP002DG) IC used to discharge X capacitors for higher efficiency compared to resistive solution
High frequency (250 kHz) LLC for small transformer size
>95% full load PFC efficiency at 115 VAC
>95% full load LLC efficiency
System efficiency 91% / 93% at 115 VAC / 230 VAC
150W LED街灯照明参考设计性能指标:


图6. 150W LED街灯照明参考设计RD-292电路图(1):输入滤波器,PFC功率级和偏压电源

图7. 150W LED街灯照明参考设计RD-292电路图(2):LLC级
150W LED街灯照明参考设计RD-292材料清单:




图8. LLC变压器(T2)电路图

图9. 150W LED街灯照明参考设计RD-292 PCB布局图:顶层

图10. 150W LED街灯照明参考设计RD-292 PCB布局图:底层
详情请见:
http://www.powerint.com/sites/default/files/product-docs/hiperpfs_family_datasheet.pdf
和
http://www.powerint.com/sites/default/files/PDFFiles/rdr292.pdf
