电源转换电路经常被应用在马达驱动器或可再生能源的功率转换上,设计中包括可以将直流电压转换为交流电压的电源转换器,以便用来推动马达或连接到可再生能源系统的电网(图1)。

图1,交流-直流-交流转换器功能框图。
电源转换器的核心是以高频率运作,能够承受高直流电压、价格昂贵的功率组件,例如IGBT,这些功率组件提供的效率与可靠度是系统发挥最大化效能的关键。
光耦合器通常被应用在这类系统中来提供控制电路与高直流电压间的安全电气隔离,这些组件通常也拥有高共模噪声抑制(CMR, Common Mode Rejection)能力,以避免IGBT在高噪声环境下被错误驱动。
由于能够提供高输出电流进行精密切换动作并达成高功率转换效率,栅极驱动光耦合器被广泛应用在IGBT的驱动上。高效能栅极驱动光耦合器,如安华高公司(Avago Technologies)的ACPL-332J由于整合了包括VCE去饱合侦测、UVLO电压过低锁定、和缓关断、隔离开集极错误回授以及主动式米勒箝位等功能,因此提供了一个保护IGBT的精简且低成本解决方案。
隔离放大器搭配上分流电阻提供了甚至在高切换噪声情况下精确的电流测量,除了电流感测外,这些组件内建的短路与过载侦测功能可以带来一个响应快速、高成本效益并且容易实现的错误侦测解决方案。
表1列出了可能造成IGBT或电源转换器损坏的各种情况。

表1,各种需要错误保护的情况。
UVLO电压过低锁定
ACPL-332J栅极驱动光耦合器具有电压过低锁定(UVLO, Under Voltage Lock-Out)功能,通过强制组件在启动时为低电压输出以避免不足的栅极电压,IGBT通常需要大约15V的栅极电压以达到规格要求的VCE(SAT)饱和电压,如果电压低于12V,IGBT可能会在线性区运作(图2),使得VCE(SAT)饱和电压会在较大电流时大幅提高,造成温度过高问题,在这种情况下,光耦合器的UVLO电压过低锁定功能就可以避免输出在栅极驱动器电源电压不足时导通IGBT。

图2,典型IGBT的工作区。
《电子设计技术》网站版权所有,谢绝转载
去饱合侦测与IGBT和缓关断
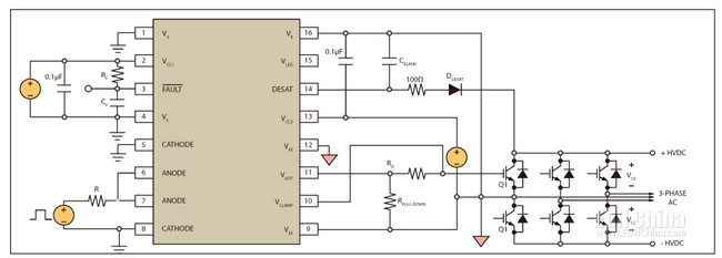
错误侦测功能监测IGBT的VCE(SAT)电压,并在集极电压进入去饱和并超出预先设定的临界值时触发本地的错误保护关机程序,去饱和可以由因接线错误造成的相位或轨电源短路、计算错误造成控制信号失效以及因负载产生的过载情况,或是栅极驱动电路中的零件问题而造成,在去饱和情况下,IGBT的电流与功率消耗会大幅增加,造成IGBT过热,进而可能造成灾难性的失效(图3)。

图3,具备去饱和侦测与主动式米勒箝位功能的ACPL-332J。
IGBT的集射极电压 VCE由组件的DESAT接脚(pin 14)监测,当发生短路且VCE电压超过内部设定的去饱和错误侦测临界电压(7V)时,组件会启动受到控制的和缓关断动作以避免过大的电流变化(di/dt)造成电压突波,与此同时,内部的隔离回授通道会拉低FAULT接脚(pin 3)输出以告知微控制器发生错误情况。
米勒箝位
IGBT运作时的一个常见问题是因米勒电容所引起的寄生导通问题图4(a),在关断时IGBT上如果发生电压变化(dVCE/dt),S2将会形成因本身寄生米勒电容CCG所引发的电流,这个电流流过栅极电阻RG与内部电阻RDRIVER,造成IGBT栅极到射极上的压降,如果这个电压超过IGBT的栅极临界电压,那么就可能造成S2的寄生导通,引起电流击穿问题。

图4,IGBT因米勒电容造成的寄生导通(a),主动式米勒箝位可以对寄生米勒电流进行分流(b)。
为了避免不必要的IGBT导通,ACPL-332J栅极驱动光耦合器中加入了米勒箝位功能图4(b),可以在关断时监测栅极电压并在低于2V时进行输出箝位,在较小驱动时,米勒箝位也可以用来取代栅极驱动器的负电压源以快速进行IGBT的栅极放电与快速关断。
《电子设计技术》网站版权所有,谢绝转载
电流过大侦测
依保护需求不同,电流过大情况可由不同侦测点组合,包括IGBT射极、三个输出相位以及HV+与HV-直流电压等进行,这是一个在隔离放大器中内建错误侦测电路,如Avago的HCPL-778J与ACPL-785J等所采用的方法。
为了确保错误状态可以快速通过隔离屏障传递,HCPL-778J与ACPL-785J使用了两个独特的数字编码序列,当错误情况发生时,光信道上正常的数据传输会被中断,并以错误编码序列比特流取代,错误码在设计上与普通编码方式有大幅的不同,因此可以在错误情况发生时立即被译码器辨识出来。
意外触发是没有任何明显错误情况下发生错误侦测所造成的错误触发,为了避免这类错误触发的发生,可以加入一个脉波鉴别电路来有效防止电流(di/dt)与电压(dv/dt)变动所引起突波的影响,这个方法的好处是,抑制能力不会受到振幅的影响,也就是说,错误临界点可以设定在较低的位准而不会提高意外触发的机会,比较器的输出在送到编码器方块前先连接到遮蔽时间为2ms的遮蔽滤波器。
过载侦测
过载为马达电流超过设备额定电流大小,但却还不至于造成马达或电源转换器立即损坏的危险情况。
马达的瞬间停机可能会造成系统层级的意外反应程序,因此,电源转换器通常会在正常规格外加入过载规格,可允许的过载时间依温度过热真正造成影响的时间而定,典型的过载规格大约为处于正常负载规格的1.5倍,时间长度达1分钟。HCPL-778J与ACPL-785J隔离放大器还包含有一个额外功能—ABSVAL输出,可以用来帮助简化电路要求与这类过载情况的侦测,ABSVAL电路能够对输出信号进行整型,提供依下列公式,正比于输入信号绝对值的输出信号:ABSVAL =|VIN| ×VREF,EXT/252mV。
总结
IGBT目前被广泛应用在马达或可再生能源系统中的电源转换器上,虽然有多种不同技术可以用于IGBT驱动,但栅极驱动光耦合器由于提供了电气隔离与共模抑制能力,因此成为最佳成本效益的选择。为了强化这类高电压且快速切换应用的可靠度与安全性,整合型栅极驱动光耦合器与隔离放大器可以使IGBT的保护更精简、成本更低并且更加容易实现。
