引 言
城市巡查管理系统不仅为安保人员提供科学有效的监督和管理手段,更为重要的是对维护社会治安起到了防患于未然的作用。传统的签到方式的巡查管理系统主要依靠员工的自觉性,在预先规定的巡逻地点上定时签到,这种方式难以实现对安保人员的科学、准确的考核与监控,存在虚假签到现象。离线式电子巡查管理系统的出现实现了对安保人员的规范化和科学化管理,解决了传统巡查方式存在的问题,提高了管理效率。随着“数字城管”建设的推进,需要在定时、定点、定线路巡查管理的基础上,能够根据实际治安情况实现巡查线路和巡查时段的灵活管理,并能够通过管理中心对巡查情况进行实时监控,确保巡查工作的有效性和事前预防的主导性。
采用GPRS或CDMA数据传输技术可以实现管理中心对安保人员的实时监控,但这需要额外增加安保人员的装备配备,并且需要长期支付数据通信费用。通过对城市巡查管理系统的分析发现,无线对讲机是目前城市巡查安保人员的必备装备。本文基于无线对讲系统,结合地理信息(GIS)技术、全球定位(GPS)技术、射频识别(RFID)技术,设计了面向“数字城管”的在线式巡查管理系统,实现了巡查装备的集成化、巡查管理的实时化与可视化。
1 系统功能分析及结构设计
巡查管理系统的基本功能是实现对巡查路线和巡查时间的完整记录、查询及分析,达到对巡查人员的有效监管和对事件的积极预防。为了进一步发挥巡查管理系统在维护社会治安方面的重要性和有效性,需要不断采用新技术对巡查管理系统的功能进行升级和完善。通过对目前巡查管理系统功能的综合分析,本设计所实现的巡查管理系统基本功能包括:定点RFID数据采集、GPS巡查线路的实时监控、移动电子围栏设置、无线对讲及话音监控、可视化管理、网络化操作。
(1)系统网络结构设计
本系统依靠城市巡查管理系统现有的无线对讲机话音通信平台。首先,在硬件方面对其进行优化改造和升级,实现话音空闲期调度指令和数据的双向传输,达到实时监控的目的。其次,在系统管理软件方面,基于Web-GIS进行系统管理软件的设计和开发。最后,与“数字城管”系统平台实现数据的共享和协同管理。在线式巡查管理系统结构框图如图1所示。

图1中,UHF通信控制中心实现对终端对讲机之间的话音录音、对终端对讲机进行指令发送和数据接收。通信服务器负责对指令和数据的打包、解析、发送、接收及存储。WebGIS服务器提供图形显示和数据分类查询。Web服务器与通信服务器和WebGIS服务器相连,为管理中心和“数字城管”的其他系统提供各种图形与数据服务。
(2)系统的逻辑体系结构设计
本系统服务器端管理软件的开发采用了美国ESRI(Environmental Systems Research Institute)公司推出的第二代基于Web的GIS平台——ArcIMS。ArcIMS体系结构由两大部分组成——客户端和服务器端,属于典型的Browser/Server架构。系统逻辑体系结构可分为表示层、逻辑层和数据层,如图2所示。

表示层实现地图显示和基本操作,安保人员的位置和状态的显示,监控指令的发送及数据接收,记录数据的综合分析与处理,人员岗位信息的管理。逻辑层包括Web服务器和应用服务器。应用服务器包括UHF通信服务器、RFID信息服务器和GIS空间服务器。UHF通信服务器负责管理中心与巡查终端之间双向信息的传输;RFID信息服务器负责对巡查记录信息的综合分析与处理;GIS空间服务器负责GIS查询和分析功能。数据层包括日志档案文件、人员信息数据库、GPS信息数据库、RFID巡查记录数据库、地图数据文件和地图属性数据库的管理和维护。数据库服务器采用SQL Server。客户端采取JSP技术。JSP技术是用Java语言作为脚本语言的,Java是成熟的、强大的、易扩充的编程语言,且都被编译为Java Servlet。这种编译操作仅在对JSP页面的第一次请求时发生,在以后的请求时便无需编译,直接返回请求结果,整个服务器端的Java库单元提供了一个接口来为HTTP的应用程序服务。
2 便携式巡查终端设计
便携式巡查终端主要完成对RFID标签的阅读,对GPS位置和时间信息的获取,以及通过无线对讲信道进行指令响应和数据传输。由于便携式巡查终端依赖于现有的无线对讲设备,因此在肩咪中实现这些功能模块将能适应多种型号的无线对讲设备,同时采用低功耗器件来减小便携式巡查终端对无线对讲设备电源功耗的影响。本设计采用MSP430F2350为主控芯片,功能框图如图3所示。

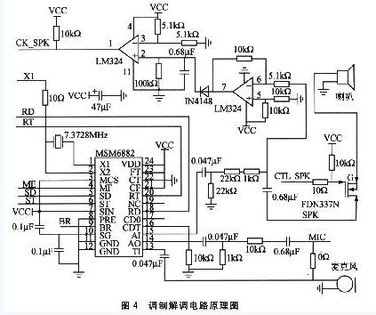
(1)MSK调制解调电路
调制解调电路采用MSM6882集成芯片,外加一些音频信号处理及控制电路,原理如图4所示。该电路一方面从扬声器提取音频信号,然后通过限幅放大电路后,将音频信号送给MSM6882进行解调;另一方面,MSM6882对来自MCU的数字信号进行模拟FSK调制,然后将所得的模拟音频信号送给对讲机的音频输入端口,从而实现在对讲机模拟话音信道进行数据的传输。由于目前城市巡查管理系统中无线话音信道受到周围的干扰比较大,信道质量通常比较差,因此调制解调电路对数据无线传输影响非常大。

(2)GPS接收模块
由于巡查终端是嵌入到肩咪中的,因此对GPS模块的体积要求非常高。本设计综合考虑GPS模块的体积、功耗、定位精度,选择了台湾长天公司的M91 GPS模块。该模块采用了台湾联发科技GPS晶片组,尺寸仅为12 mm×12 mm×2.2 mm,32通道,灵敏度为-159 dB。另外采用S型四螺旋全向GPS天线,适合便携式使用。GPS模块电路如图5所示。

(3)RFID读头电路
RFID读头电路采用了EM4095基站读写芯片,载波工作频率为100~150 kHz,可以对EM400X、EM4050、EM4150等标签进行操作。图6为RFID读头电路原理,其工作频率由以下关系式确定:

在实际应用中,上式中的电容选择陶瓷电容,并根据实际测试情况适当调整电感L1的值,从而确保工作频率为125 kHz。
(4)电源管理模块
巡查终端工作所需电源来自对讲机,由于不同型号对讲机对外提供的电源电压不同,因此为了终端的兼容性,必须对来自对讲机的电源进行处理;同时由于主控:MCU采用3.3 V电源供电,而GPS和RFID采用5 V供电,这要求电源电路能够提供相应电压。为了给终端提供稳定的工作电源,采用SPX5205-3.3和SPX5205-5线性电源转换芯片。电源转换电路如图7所示。

(5)PTT控制电路
PTT控制电路用来控制对讲机射频发送信号,当PTT激活时,对讲机将进行射频信号发送。本设计中PTT由MCU来控制,当MCU有数据发送时,MCU先激活PTT,然后通过调制解调模块将数据发送到音频信道,从而实现模拟信号的调制发送。数据发送完后,MCU停止给调制解调模块发送数据,经过一定的延时,MCU再关闭PTT。
结 语
随着现代科学技术的发展,人们对城市巡查管理的要求不断提高,城市安保人员需要配备多种装备来完成日常巡查任务。离线式巡查管理系统实现了对安保人员巡查情况的准确了解,但因为数据的分析存在一定的滞后性,不能适应实时管理要求。通过对现有巡查管理装备的研究分析,本设计对无线对讲系统和巡查管理系统进行了融合,实现了巡查数据的无线实时传输。巡查终端采用了高度集成化的功能芯片,在普通肩咪中完成了GPS定位、射频识别和数据的调制解调,实现了巡查装备的集成化。基于WebGIS的系统设计,使该系统有机地融入到了“数字城管”系统平台中,实现了的信息共享和协同管理。
