TI面向电池供电的有刷直流电机驱动器让精致小巧耐用的设计成为现实
2012-08-24
作者:电子技术应用:陈颖莹
一般谈到电机,工程师们自然会想到工业应用中的大型电机,但是其实随着智能设备的普及,在很多小型设备中小型电机也是无处不在,例如电动牙刷、电子门锁、预付费表(水表、气表、热表)以及各式各样的电动玩具。不言而喻,这类应用对尺寸、功耗的要求是非常苛刻的,因此电机驱动器的好坏就有可能左右产品的成败了。
一直走在电机驱动器行业最前列的德州仪器(TI),日前宣布推出业界最小型1.8 A 有刷直流电机驱动器DRV8837,进一步壮大其不断发展的低电压DRV8x 电机驱动器产品阵营。TI中国市场推广经理李志林向记者介绍了这款芯片以及TI DRV8x 电机驱动器产品阵营的相关情况。

图1TI中国市场推广经理李志林
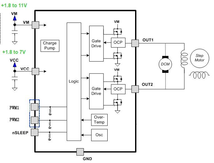
DRV8837的内部架构图如图2所示。可以看到,它有两个电压源,而且具有的宽泛工作电压,一个给芯片供电(VCC),电压范围为1.8 V~7 V;一个直接给电机供电(VM),电压范围为1.8 V~11 V,其电流输出能力为1.8A连续值/ 1.8A 峰值,支持多达6 节碱性电池或2 节锂离子电池组应用。李志林经理介绍到:“独立设置的电源系统有助于提高整体系统的使用范围,可有效地防止由于电池电压瞬间下降而引发的欠压保护,有助于减少系统噪音和提高整体性能。”我们也可以看到DRV8837有两个输出,它既可以驱动一个马达,也可以同时驱动两个马达,因为DRV8837支持每组半桥的独立控制。设计时,采用低功耗的MCU(如TI的MSP430)控制PWM1、PWM2及nSLEEP接口,就可以完成对电机的控制。
图2 DRV8837的内部架构图
与现有器件相比,DRV8837的MOSFET体电阻RDS(ON)仅为280 mΩ,降低了50%,提高散热性能和电池使用寿命。在极端情况下,即马达驱动电压为8.5V,占空比为75%,马达电流为1.8A时,它的平均封装温度为70℃。DRV8837支持睡眠操作模式(nSLEEP引脚),睡眠电流仅为35 nA,降低了75%,可有效地延长电池使用寿命。微小型2 mm ×2 mmWSON 封装支持更小、更时尚的设计,从图3的对比图就可以看到它到底有多小了。它还集成了各种高级的片上保护,如过流保护、过温保护、贯通以及欠压保护,可提高系统可靠性,降低设计复杂性。此外,DRV8837还具有刹车功能,因为PWM本身支持刹车功能,它可以使马达突然完全停下来,而不是慢慢的停下来,可以在视频中看到这个演示:http://www.chinaaet.com/video/show.aspx?id=876。
图3 尺寸对比
评估板

DRV8837 评估板现已开始供货,其特性包括:板载速度、睡眠及方向控制;支持便捷评估/ 上电的微型USB 连接;板载MSP430 微控制器(MCU) 可全面评估DRV8837 的性能,为使用外部MCU 提供更高的灵活性;重要控制及测试点的便捷访问。图4和图5分别为电子门锁系统架构图(MSP430FR5739 + DRV8837)和气表系统架构图(MSP430F5438A + DRV8837),可见超低功耗MCU与低功耗马达驱动能实现更低的系统功耗和更小的系统面积。

图4 电子门锁系统架构图(MSP430FR5739 + DRV8837)

图5 气表系统架构图(MSP430F5438A + DRV8837)
DRV8x系列特点及发展方向
DRV8x系列的产品特点和发展方向是什么样的呢?李经理简单明了地进行了阐述。整个DRV8x驱动马达芯片的驱动能力最高可达60V/60A,将其应用在大型步进电机、有刷电机是非常不错的。步进马达方案电压从1.8 V到60 V,电流高至12 A。在传统的马达驱动方案中,客户往往需要一个性能很好的MCU,但现在把索引表放在驱动中,这样对MCU的要求会少很多,这是一个发展方向,即尽量把外设所需的功能集成进去。另外,我们把预驱动前级电路和内置功率MOS的驱动电路集成进去,客户只要再加上MOS 驱动和MCU就可以驱动马达。
有刷直流马达电压从1.8 V到60 V,最大电流达24 A,内置了冲击电流保护,这是极其关键的。因为每个马达在开机的一瞬间可能会短路,此时,冲击电流就是电源电压除以马达两端内阻,马达内阻一般都很低,有的只有2Ω,因此冲击电流的保护非常关键,而竞争对手几乎没有这么去做。此外,有刷直流马达驱动也是把预驱动前级电路和内置功率MOS的驱动电路集成进来。
目前整个马达驱动行业都在向无刷马达方向发展。步进马达比较适合于做执行机构,而有刷马达需要碳刷去换相,它的磨损会特别大,寿命有限,因此我们在相同体积内部做得最多的是三相无刷电机。无刷直流马达驱动的效率和控制精度都非常高,当然它对芯片以及MCU资源控制要求也是最高的。目前其电压范围为8 V~60 V,电流最高达13 A,内部集成电流采样放大电路和降压模块以及预驱动前级电路和内置功率MOS的驱动电路。
随着人们对各种电机应用的要求愈发苛刻,相信DRV8x系列还有很大的发展空间。
