锂离子电池与其他电池相比,主要有以下优点。
1.电压高
所标志的开路电压通常为3.6V,而镍氢和镍镉电池的开路电压为1.2V。
2.容量大
能量高、储存能量密度大,是锂电池的核心价值所在,以同样输出功率而言,锂离子电池的重量不但比镍氢电池轻一半,体积也小20%。
3.放电率
锂离子电池的充电速度较快,仅需要1~2小时(h)的时间就可充电,达到最佳状态;同时,锂离子电池的漏电量极少,即使随意放置1~2周后再拿出来用时,一样能发挥电力、照常工作;锂离子电池的自放电率低<8%/月,远低于镍镉电池的30%和镍氢电池的40%。
4.锂离子电池没有"记忆效应",所以锂离子电池可以在未完全放电的条件下充电而不会降低其容量。但是如果锂离子电池已充足电还要继续充电(过充电),则会损坏电池,锂离子电池是目前应用非常广泛的可充电电池。
二、锂离子电池的充电特性
锂离子电池在充电过程中,电池的电压和充电电流都会随充电时间而发生变化,其变化规律如图1所示。

图1 锂离子电池的充电特性曲线
锂离子电池充电需要控制它的充电电压,限制充电电流和精确检测电池电压。锂离子电池的充电特性与镉镍、镍氢的充电特性完全不同。锂离子电池可以在它的放电周期内任一点充电,并且可以非常有效的保持它的电荷,保持时间比镍氢电池长两倍以上,重量轻,其重量只有同容量镉镍电池的1/2,比质量密度是镉镍电池的4倍。锂离子电池开始充电时,电压缓慢上升,充电电流逐渐减小,当电池电压达到4.2V左右时,电池电压基本不变,充电电流继续下降,判断锂离子电池充电是否结束的方法是利用检测它的充电电流,当它的充电电流下降至某一定值时结束充电。例如锂离子电池的充电电流降到40mA(典型值为起始充电电流的5%左右)时结束充电,也可以在检测到锂离子电池达到4.2V时启动定时器,在一定的时延后结束充电。这时充电电路应有一个精度较高的电池电压检测电路,以防止锂离子电池过充电。需要指出的是;锂离子电池不需要涓流充电。
三、UCC3957的主要特点
UCC3957是采用BiCMOS工艺的3/4节锂离子电池组充电器保护用控制集成电路。它与外部的P沟道MOSFET晶体管一起对电池组充电实现两级过电流保护,如果达到第一级过电流阀值电位时,保护电路以按用户设定的保护时间,将外接电容放电,如果第一级保护时间到,电池过充、放电故障仍未排除,外接保护定时电容放电MOSFET以17倍于第一级保护时间关断,实施第二级保护,这对容性负载是很有用的。UCC3957在休眠工作模式下的耗电仅为3.5μA,典型工作电流为30μA,直流工作电压范围为6.5∽20V,充电过电流保护延时时间可通过调节外接元件参数的办法实现。使用外部P沟道MOSFET晶体管的优点是,可以保护任一节电池过放电和过充电,并保护电池组及UCC3957集成电路本身。
3.1 UCC3957的工作原理框图与引脚功能
UCC3957的工作原理框图如图2所示。

图2 UCC3957的工作原理框图
由图2可见,利用UCC3957内部的工作状态选择器可以选择UCC3957的工作状态,当工作于持续工作状态时可以保护每一节锂离子电池,使其免于过充电和过放电。而过电流控制器则用于保护电池组不致产生过大的放电电流,而损坏电池组。
为配合不同厂家生产的锂电池,UCC3957系列集成电路有表1所示的4种不同的过电压保护门限值。
表1 UCC3957-X的过电压保护门限值(V)

UCC3957的引脚图如图3所示。

图3 UCC3957的引脚图
UCC3957的各引脚功能如下:
引脚1VDD:该引脚为UCC3957的电源供电输入引脚,输入电压范围为6.5~20V,与电池组的高电位端连接。
引脚2CLCNT:该引脚为设定UCC3957工作在三节或四节电池充电工作状态的引脚。
引脚3WU:该引脚为当UCC3957处于休眠工作状态时,在此脚加信号可唤醒UCC3957进入正常工作状态,此引脚应接到N沟道电平转移MOSFET晶体管的漏极。
引脚4AN1:该引脚为与最高电位的第1节电池的负极及第2节电池正极相连的引脚。
引脚5AN2:该引脚为最高电位的第2节电池的负极及第3节电池正极相连的引脚。
引脚6AN3:该引脚为最低电位的第3节电池的负极及第4节电池正极相连的引脚,当只有3节电池时与电池组的低电位端及AN4引脚相连。
引脚7和11引脚AN4:该引脚与电池组的低电位端相连,并和电流检测电阻的高电位端连接。
引脚8BATLO:该引脚为与电池组的负电位端连接的引脚,同时和电流检测电阻的低电位端相连接。
引脚9CHGEN:该引脚为充电使能引脚,该引脚为高电平时电池组开始充电。
引脚10CDLY1:该引脚为短路保护的延迟时间控制引脚,在该引脚与AN4引脚间连接电容的数值决定过电流的时间,当过电流时控制放电MOSFET晶体管的关断时间,电容的数值也决定打嗝儿过电流保护的时间。
引脚12CHG:该引脚为连接外接可控制N沟道MOSFET晶体管的引脚,而该外接N沟道MOSFET晶体管又可以用来驱动外接P沟道MOSFET管,如果有任一节电池电压高于过电压保护阀值电位,则该引脚相对AN4引脚被置低电位;只有当所有被充电的单节电池电压低于该阀值电位,则该引脚置高电位。
引脚13DCHG:该引脚为用于预防电池过放电的引脚。如果UCC3957内部的工作状态检测器判断到任一节电池处于欠电压状态,则引脚DCHG被置高电位以使外部放电P沟道MOSFET晶体管关断,但当所有电池的电压高于最低阀值电位时,引脚DCHG被置低电位。
引脚14CDLY2:该引脚与AN4引脚之间接一只电容,以延长第二级过电流保护的保护设定时间。
引脚15AVDD:该引脚与为内部模拟电路电源的供电引脚,通过0.1μF电容与AN4引脚相连,正常工作电压为7.3V。
引脚16DVDD:该引脚与为内部数字电路电源的供电引脚,通过0.1μF电容与AN4引脚相连,正常工作电压为7.3V。
四、UCC3957的工作原理与典型应用电路
4.1 UCC3957的工作原理
UCC3957可以对3节或4节锂电池组提供防止电池过充电、过放电及过电流充、放电等故障的全面保护功能,它对电池组内的每一节电池电压采样并与内部的精密基准电压进行比较,当任一节电池处于过电压或欠电压状态时,UCC3957就会采取适当的措施防止电池进一步充电或放电。UCC3957外部接有2个独立的P沟道MOSFET晶体管,分别控制电池的充电和放电电流。
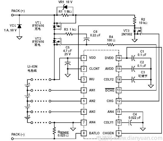
下面以图4为例,介绍其采用UCC3957的4节锂电池充电保护电路特点。
1.电池组的连接
电池组与UCC3957连接要注意它的顺序。电池组的低电位端连接到引脚7AN4,高电位端连接到引脚VDD,每两节电池的连接点按相应顺序连接到引脚4AN1、5AN2、6AN3。
2.选择3或4节电池充电工作状态
当电池组为3节电池时,引脚2CLCNT应连到引脚16DVDD,同时将引脚6AN3与引脚7AN4连到一起,当电池组为4节电池时,引脚2CLCNT接地(即连到引脚7AN4),AN3引脚接至电池组最下面一只电池的正极。
3.欠电压保护
当检测到任一节电池处于过放电状态时(低于欠电压阀值电位),状态检测器同时关断2只MOSFET晶体管,使UCC3957进入休眠工作模式,此时UCC3957的耗电仅为3.5μA,只有当引脚3WU的电压升到1VDD后,UCC3957退出休眠工作模式。
4.电池充电
当充电器接入充电电源器时,只要引脚9CHGEN的电压被拉到16DVDD,充电FET晶体管VT1导通,电池组充电。但是如果引脚9CHGEN开路或连到引脚7AN4,则充电FET晶体管VT1关断。充电期间,如果UCC3957处于休眠工作模式,则放电FET晶体管VT2仍然关断,充电电流流过放电FET晶体管VT2的体二极管;直到每节电池的电压高于欠电压阀值电压,则放电FET晶体管VT2导通。休眠工作期间,充电FET晶体管VT1处于周期性的导通和关断方式,导通时间为7ms,关断时间为10ms。
5.电池连接不正常保护
UCC3957具有被充电电池盒内电池连接不正常的保护功能。如果和电池连接的引脚4AN1、5AN2或6AN3连接不正常、断连接,UCC3957可以检测到并可预防电池组过充压。
6.过电压保护与智能放电特性
如果某一电池充电电压超过正常过充电阀值电位,则充电FET晶体管VT1关断,以防止电池过充电。关断一直保持到该电池电压降低到过充电阀值电位。在大多数保护电路设计中,在该过电压保护带(在正常值∽过充电阀值之间,或反之,在过充电阀值∽正常值之间),充电FET晶体管VT1一直处于保护的完全关断工作状态,此时放电电流必须通过充电FET晶体管VT1的体二极管,该二极管的压降高达1V,从而在充电FET晶体管VT1内产生极大的功耗,消耗宝贵的电池功率。
UCC3957具有独到的智能放电特性,它可使充电FET晶体管VT1对放电电流导通(仅对放电而言)而仍然处于过电压回差范围之内。这样就大大减少了充电FET晶体管VT1上的功耗。这一措施是通过采样流经电流检测电阻RSENES上的电压降来完成的,如果这个电压降超过15mV(0.025Ω电流检测电阻对应0.6A的放电电流),则充电FET晶体管VT1再次导通。此例中,若20mW的FET晶体管,其体二极管电压降为1V,对应为1A负载,则VT1的功耗由1W降至0.02W。
7.过电流保护
UCC3957采用二级过电流保护模式保护电池组的过充电电流和电池组短路,当电流检测电阻RSENSE(接在引脚AN4与引脚BATLO之间)上的电压降超过某一阀值电位时,过电流保护进入打嗝儿保护工作模式。在这一工作模式时,放电FET晶体管VT2周期性地关断与导通,直到故障排除。一旦故障排除,UCC3957自动恢复正常工作。
为了适应大的容性负载,UCC3957有两个过电流阀值电压,对应每一阀值电压可以设定不同的延迟时间。这种二级过电流保护既可对短路提供快速的响应,又可使电池组承受一定的浪涌电流。这样可防止由于滤波电容较大而引起不必要的过电流误保护动作。
第一级过电流保护阀值电位为150mV,对应0.025Ω的电流检测电阻,过电流阀值为6A。如果峰值放电电流持续时间超过该值所设定的时间(由接在CDLY1和地之间的电容设定),UCC3957进入打嗝儿保护工作模式。打嗝儿保护工作模式时的占空比约为6%,即关断时间大约是导通时间的17倍。
第二级过电流阀值电位为375mV,对应0.025Ω电流检测电阻,过电流阀值为15A。如果峰值放电电流超过该电位值所设定的时间(由接在CCDLY2和地之间的电容设定),UCC3957进入打嗝儿保护工作模式,并且占空比一般小于1%。而关断时间tOFF仍然由接在CCDLY1与地之间的电容决定。这一技术大大地降低了短路时FET晶体管VT2上的功耗,从而降低了对FET晶体管VT2的使用要求。
当CDLY1=0.022μF时,则对应第一级过电流的(当电流大于6A而小于15A时)导通时间tON大约为大约10ms,关断时间tOFF大约为160ms,占空比为5.9%;当电流超过15A时如果不用CDLY2,则第二级过电流保护的占空比为0.1%;如果CDLY2取22PF时,则对应的导通时间为800μs,占空比为0.5%。
4.2 UCC3957的典型应用电路
采用UCC3957的4节电池组的典型保护电路如图4所示。

图4 4节锂电池充电电路的典型保护电路
图4中,VR1和R2用于当充电器开路充电电压过高时,保护充电FET晶体管VT1。在该应用电路中,短路时放电FET晶体管VT2关断,由于电池组输出的分布电感,这时的
会产生一个电压的负突变;这一负突变会超过放电FET晶体管VT2的耐压值,这一负突变也会损坏UCC3597。图4中的VD1对这一负突变箝位以保护放电FET晶体管VT2,C5应直接置于电池组的顶端和底端。
由于当放电过电流保护时,放电FET晶体管VT2产生的负电压过充电与
的大小有关,而
与放电FET晶体管VT2的导通和关断驱动脉冲的上升、下降时间有关。故图4中用R3、C5、R4来控制
的大小。
