无线传感器网络是由许多无线传感器节点协同组织起来的,这些节点具有无线通讯、数据采集和协同合作能力,可以应用于布线和电源供给困难或人员不能到达的区域以及一些临时场合等。无线传感器网络节点可以随机或特定地布置在目标环境中,它们之间的通讯通过特定的协议自组织起来,能够获取周围环境的信息,并且相互协同完成特定任务。本文基于nRF905设计了一款无线温度传感器网络,通过无线网络将普通办公楼室内的温度采集传感器节点连接起来,实时采集房间内的温度信息,并传送到远程控制中心进行监测。
无线传感器网络概述
无线传感器网络系统通常包括传感器节点、汇聚节点和管理节点。传感器节点用多跳中继的方式将数据传送到汇聚节点,然后再经过各种通信网络途径传送到用户交互的管理节点;管理节点对整个传感器网络进行配置和对管理项进行管理,及时地收集信息数据并发布监测任务。
无线传感器网络技术具有如下特点:
①基于应用的网络。无线传感器网络是对每一个应用进行相关的设计的,通过感知识别客观世界的物理量,它可以获取外部信息。
②与物理世界交互。外部环境变化对无线传感网络系统的影响较大,因此,传感器节点必须适时地调整自身工作状态,以适应环境的变化。
③自组织网络。为了能够快速自动地配置调节、监测与管理网络,节点需具有自组织能力,这是因为网络的外部环境不稳定,网络自身也有很多不可预测的地方。
④以数据为中心。无线传感器网络以数据为中心,快速有效地融合各节点信息,直接将其传送给用户。
⑤网络的协作性。无线传感器网络要求用大量节点进行分布式协同的信号和信息处理,这是因为单个节点计算能力有限。
⑥节点能力有限。无线传感器网络设计时,会面临电池能量、计算能力以及存储能力有限的情况。
无线传感器网络具有许多其他网络所没有的优点,其应用领域已经深入到人类社会的许多场合,例如在环境、反恐、家庭、军事、医疗、救灾以及其他商业、工业领域。
温度传感器网络的结构组成
根据系统要求,温度传感器网络包括远程控制中心和智能节点。远程控制中心用于发起数据采集命令,智能节点用以实现信息的采集、数据处理以及传输功能,其结构组成如图1所示,主要由控制模块、无线收发模块、通讯模块、温度采集模块、存储模块、电量检测模块、按键模块、液晶显示模块以及GSM模块等组成。依据实际应用背景,在所设计的温度传感器网络中,普通节点首先通过无线射频将所测温度数据传输给汇聚节点,然后汇聚节点通过GSM模块将数据传给远程控制中心。

图1 温度传感器网络结构组成图
温度传感器网络硬件设计
控制模块设计
控制模块的功能包括:①测量并处理传感器模块数据;②读取并处理无线收发模块接收的数据,进行数据融合,配置系统参数;③通信协议处理,完成无线传感器网络通信中的MAC和路由协议处理。因此,综合考虑控制模块的处理速度、存储空间、外围接口、功能和功耗等因素,本设计选取µPD78F0485微控制器作为控制模块的核心器件。
µPD78F0485微控制器具有如下特点:①工作电压低、范围宽、功耗低:电压为1.8V~5.5V;在STOP模式下工作电流1µA,使用副时钟(32.768kHz)全速工作时电流仅200µA。②方便的开发方式,存储容量大:支持在线编译,具有片上调试功能;内部存储器为60KB,高速RAM为1KB,扩展ROM为1KB,存储空间为64K。③管脚驱动能力强:驱动电流可达10mA,可直接连接到电流低于10mA的芯片的电源引脚上,为这些芯片提供电源。④具有8通道10位AD转换器;内置看门狗定时器。⑤具有按键中断功能,方便系统实时响应用户操作。⑥具有LCD控制器/驱动器,可直接驱动液晶显示器。⑦具有1个16位的定时器/事件计数器,3个8位的定时器/事件计数器,3个8位的定时器,1个实时计数器,定时器可用作实现整个网络的组网定位过程中的延时,实时计数器主要用作实现系统的时钟同步功能。⑧两通道串行接口等片内资源,可以直接连接GSM模块和USB通讯模块。⑨共有62个I/O口,多数接口具有内部上拉电阻,对于必须使用上拉电阻的电路,可使用内部上拉电阻,以节省电路板空间。⑩内置蜂鸣器输出控制器,可实现低电压报警、温度报警等功能。
无线收发模块设计
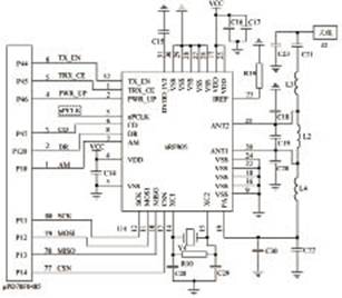
本设计在考虑调制方式、功耗、传输距离、功率等因素的基础上,选取Nordic VLSI公司的无线射频芯片nRF905。nRF905是一款低功耗无线收发芯片,可工作于433/868/915MHz ISM频段,GFSK调制,本设计采用433MHz为中心频率。该收发芯片由功率放大器、频率合成器、晶体振荡器、接收解调器和调制器组成,片内自动完成曼彻斯特编码和解码,广泛应用于无线数据通信、无线报警及安全系统、无线开锁、无线监测和家庭自动化等领域。
nRF905通过SPI与微控制器进行通信,可自动处理字头和CRC(循环冗余码校验)。发送数据时,微控制器只需将配置寄存器信息、所要发送的数据和接收地址通过SPI传送给nRF905,它会自动完成数据的打包和发送。接收数据时,nRF905自动检测载波并进行地址匹配,接收到正确数据后自动移去字头、地址和CRC校验码,再通过SPI将数据传送到微控制器。nRF905具有四种工作模式:掉电模式、待机模式、Shock Burst接收模式和Shock Burst发送模式。在掉电模式中,电流仅为2.5µA,易于实现节能。当nRF905处于掉电模式时,SPI接口仍可以保持在工作状态;通过Shock Burst收发模式进行无线数据传输,收发可靠,使用方便。因此,nRF905在诸多领域都具有广阔的应用前景,这些特点决定了nRF905芯片非常适合应用于无线传感器网络中。
无线收发模块的电路如图2所示。控制引脚TX_EN、TRX_EN、PWR_UP直接与微控制器的P44、P45、P46相连;状态引脚DR与微控制器的中断引脚P120/INTP0相连,状态引脚CD、AM直接与微控制器P47、P10相连;由于系统没有SPI总线,因此采用I/O引脚模拟SPI总线通信。微控制器的P11、P12、P13分别与nRF905的SCK、MOSI、MISO连接;微控制器的P14与SPI的控制端口CSN连接。nRF905通过电容和电感与天线J2相连接。nRF905带有外部时钟输出引脚uPCLK,能够输出四种不同频率的时钟,采用示波器连接uPCLK引脚可测试nRF905是否工作正常。

图2 无线收发模块电路图
存储模块设计
传感器节点需存储用户设定的参数以及运行记录等大量数据。本设计选择AT24C256作为存储芯片,它是ATMEL公司推出的低功耗256K串行EEPROM芯片,具有如下特点:①具有三种工作电压,分别为5.0V、2.7V、1.8V;②具有64字节页写模式;③符合双向数据传送协议;④具有硬件写保护和软件数据保护功能;⑤采用斯密特触发,可抑制输入噪声;⑥采用2线串行接口;⑦内部可以组织成32K×8存储单元。
AT24C256存储器电路如图3所示,AT24C256的A0引脚和A1引脚接地。由于µPD78F0485微控制器没有I2C接口,因此采用µPD78F0485的I/O引脚模拟I2C总线通信。采用µPD78F0485的I/O引脚控制EEPROM的供电,将存储器的电源引脚VCC与µPD78F0485的P12引脚相连接。使用存储器时,需设置P12引脚输出高电平,以实现为存储器供电;不使用存储器时,可将存储器电源关掉,节省电量,这也保证了电源不稳定时不能访问EEPROM,防止EEPROM读写出现错误。µPD78F0485的P13和P14与AT24C256的SCL引脚和SDA引脚相连接。

图3 AT24C256存储器电路图
按键模块设计
按键是无线传感器节点为用户提供的操作接口,可利用按键设置和读取节点的参数,查询节点的运行结果、工作状态和历史记录。本设计采用的微控制器µPD78F0485具有按键中断功能,具有8个通道,网络系统使用了KEY1、KEY2、KEY3和KEY4四个按键引脚,它们分别与µPD78F0485的P40引脚、P41引脚、P42引脚和P43引脚相连接,按键电路如图4所示。

图4 按健电路图
USB通讯模块设计
利用USB接口可实现传感器节点与计算机的通信。本设计采用了高度集成USB转UART桥接器CP2102,它集成了USB 2.0全速功能控制器、USB转发器、振荡器和带有全部调制解调器控制信号的串行数据总线(UART)接口;外围元件较少,可以节约PCB成本和空间。使用USB通讯时,首先将USB电路板一端与传感器节点的电路板连接,另一端与计算机连接,然后将CP2102的驱动程序安装在计算机上,计算机将CP2102虚拟成一个COM口,最后就能够以访问一个标准COM口的硬件方式访问CP2102。USB通讯电路如图5所示,网络系统将µPD78F0485的异步串行接口UART6与CP2102的异步串行接口相连接。

图5 USB通讯电路图
液晶显示模块设计
温度传感器网络工作时,需读取和设置节点的参数。因此,需采用LCD显示器来显示所需设置的参数命令和参数数据。本设计采用的µPD78F0485微控制器带有LCD控制器/驱动器,具有自动读取存储器显示数据,自动输出COMMON和SEGMENT信号的功能。µPD78F0485具有6种显示模式,每种显示模式具有6种不同的帧频率,本文选用1/3分压、1/4分时的驱动方式,使用副时钟作为LCD的时钟源,采用内部分压的方式来驱动具有4个COM端、20个SEG的LCD显示器,该显示器可同时显示8个数字、7个小数点、17个常用标号。
温度采集模块设计
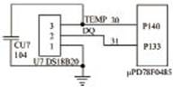
本设计温度采集芯片采用数字化温度传感器DS18B20,它由开云棋牌官网在线客服公司Dallas推出,具有如下特点:①测温范围-55℃~+125℃,在-10℃~+85℃范围内的精度为±0.5℃。②测量结果为数字信号,以“一线总线”传给MCU,并且也传送CRC校验码。③具有较高的分辨率,拥有9~12位分辨率可调的功能,所对应的温度分辨率分别为0.5℃、0.25℃、0.125和0.0625℃。④具有寄生电源供电和外部电源供电两种模式,电压范围宽。其中,在外部电源供电模式下,DS18B20工作稳定可靠,抗干扰能力强,因此,本文采用外部供电模式,并将DS18B20的电源引脚连接到µPD78F0485的引脚,当不测量温度时,将其外部电源关闭以降低节点的功耗。⑤体积小,减少了传感器节点体积的大小。网络系统测温电路如图6所示,µPD78F0485的P140引脚与DS18B20的电源引脚相连接,P133引脚与DS18B20的数据引脚相连接。

图6 测温电路图
电量检测模块设计
温度传感器网络采用电池供电,因而必须定时检测电量,以避免节点电量不足而造成节点之间的通信故障,若电量不足,则提示更换电池。本设计采用µPD78F0485微控制器的10位逐次逼近性AD转换器和微功率两端带隙稳压器LM385二极管来实现电量检测,电量检测电路如图7所示,P30引脚连接控制是否测量电量,用以控制是否进行电量检测,P27/ANI连接稳压管LM385的电源端。稳压管LM385可工作在10mA~20mA的电流范围内,具有非常低的温度系数和动态阻抗。

图7 电量检测电路图
电源模块设计
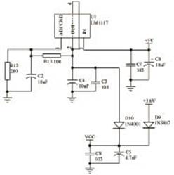
根据系统要求,本设计采用3.6V锂电池供电,锂电池具有容量大、体积小的特点。由于USB通讯模块使用的是5V电压,因此需采用LM1117进行5V到3.6V电压的转换。电源模块电路如图8所示,电源模块提供5V和3.6V的两种电源接口,采用三端稳压器LM1117可将5V电压转换为3.6V电压。

图8 电源模块电路图
结束语
为了实现实时采集房间内的温度信息,本文基于nRF905芯片设计了一款无线温度传感器网络。首先对无线传感器网络进行了概述,然后给出了温度传感器网络的结构组成,最后详细阐述了温度传感器网络的硬件设计。该温度传感器网络具有良好的通用性和可靠性。
