为了尽可能延长电池的使用寿命,大多数便携式设备采用内、外两种供电模式:没有外部电源时采用设备自带的电池供电;当有外部电源接入时立即切换到外部电源。这样,就需要一套专门的电路来检测是否有外部电路接入,同时,还需要一套电路来控制电源切换开关。此外,目前越来越多的设备采用锂离子电池供电。锂离子电池具有能量密度高、无记忆效应等优点,但它的缺点也很明显,相比传统的镍镉、镍氢电池更为脆弱。锂离子电池对于过充、过放非常敏感,过度的充电和放电会严重影响其使用寿命。
因此,在一些高端设备所用的电池中,例如手机、笔记本等,都组装了一个保护板,对电池的充放电进行保护。但是,在一些中低端电池中,出于成本考虑制造商并没有加保护板,需要在电池外部对电池进行充、放电保护。充电保护可以由合理的充电器设计来提供,放电保护就需要在负载端来实施了。这就需要另一套电路来检测电池电压,当电池电压降到保护点时切断供电通路,停止放电。
最简单的电源切换电路用两个二极管“或”的方式即可实现,但二极管的正向压降会浪费掉可观的电池电量。以单节锂离子电池为例,额定放电电压约为3.7V,那么0.7V的二极管正向压降使近20%的电池电量白白浪费掉。即使采用正向压降更低(0.3V-0.4V)肖特基二极管,也会有将近10%的电量被浪费掉。而肖特基二极管比较大的反向漏电(毫安级)又会产生另外一些问题。二极管也无法提供放电保护,需要额外增加开关及控制电路来做过放保护。
比较理想的方案是用MOSFET作为切换和保护开关。MOSFET具有毫欧级的导电阻,它所引起的压降几乎可以忽略。当电池电压过低时也可以利用MOSFET切断供电通路,保护电池。但需要设计一套专门的电路来检测电压和驱动MOSFET栅极。可以用一些标准电压比较器、电压基准和分离元件实现这部分功能,但这会增加电路的元件数和复杂度,增大静态功耗。
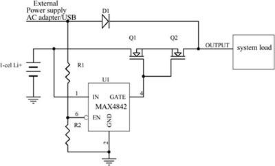
Maxim的MAX4838-MAX4842系列过压保护控制器设计用于为电路提供过、欠压保护IC内部集成了电压监视电路和高端N沟道MOSFET驱动器,正好可以借用它来实现上述控制。图1就是一个针对单节锂离子电池的应用而设计的应用电路。

图1利用MAX4842过压保护IC实现电池切换和保护
该设计利用MAX4842的欠压锁定功能(UVLO)实现对于电池的放电保护。MAX4842的欠压锁定门限为2.8V-3.2V,单节锂离子电池的放电终止电压为2.7V左右,电池放电到3.2V时也基本放空(如图2所示),因此,无需任何调整,该门限范围恰好适用于单节锂电池。
另外,MAX4842的过压保护门限为4.4V-5.0V,也高于单节锂电的4.2V上限电压。电源切换电路是利用MAX4842的使能控制引脚/EN配合分压电阻R1/R2实现的。当没有外部电源接入时,如果电池电压高于2.8V-3.2V的保护门限,/EN被R2拉低,MAX4842驱动Q1、Q2的栅极为高电平使其导通,电池为负载供电;当有外部电源接入时,通过R1/R2分压后在/EN引脚上产生的电压高于1.47V后MAX4842被禁止,Q1、Q2被关闭,由外部电源给负载供电。图中的二极管D2用于阻断灌入外部电源的反向电流,并防止/EN被错误拉高。由于它串在外部供电通路上,损失一点效率没有关系。

图2700nAh锂离子电池已不同速率放电时的放电曲。
